
之前我们介绍过Proteus单片机的程序仿真调试,但是对于绝大部分单片机爱好者来说,最熟悉的开发软件还是Keil,我们再来详细介绍下Proteus怎么结合Keil软件搭建强劲的51单片机联合调试环境。
我们先来看下联合调试仿真效果
Keil C51软件版本:V9.54
Proteus软件版本:8.9


怎么搭建这种联合调试环境,我们接下来一步一步实现
我们这里需要用到一个“VDM51.dll”的文件
下载地址:
链接:https://pan.baidu.com/s/1FTN7bZYIFjtU8ldOYD66xw
提取码:wd3s

第一步:将文件复制到Keil C51的安装目录下
我这里的Keil C51目录是在”D:Keil_v5C51BIN”

第二步:将文件复制到Proteus的安装目录下
我这里的Proteus的目录是在”C:Program Files (x86)Labcenter ElectronicsProteus 8 ProfessionalMODELS”

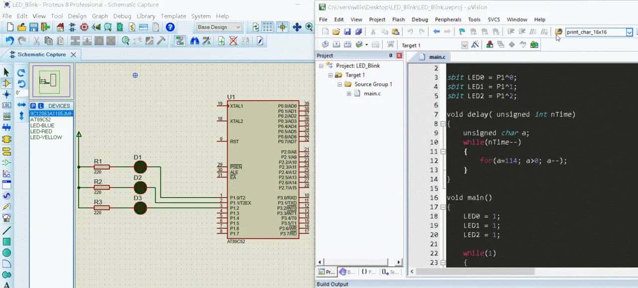
第三步:创建Keil C51工程,并设置好仿真环境,然后点击“OK”

第四步:创建Proteus工程,并设置好开发环境

第五步:在Keil环境中点击仿真按钮就可以实现联合仿真调试


总结:
我们在学习单片机写程序的过程中,没有人可以做到写出的程序没有一点问题,有效的调试手段恰恰是快速解决问题的方式方法,多个办法多条路;特别是越复杂的程序,通过肉眼观察几乎很难找到问题点,程序的确 是调出来的。
© 版权声明
文章版权归作者所有,未经允许请勿转载。
相关文章
您必须登录才能参与评论!
立即登录



是的,仿真需适可而止,切不可全信,有条件的还是多拿实物动动手
嵌入式实时时钟控制的纳秒级机器码逻辑判断能力是由快速动作的存储读写芯片硬件决定性能的!