基于单片机的电子密码锁设计
摘要
在日常的生活和工作中, 住宅与部门的安全防范、单位的文件档案、财务报表以及一些个人资料的保存多以加锁的办法来解决。若使用传统的机械式钥匙开锁,人们常需携带多把钥匙, 使用极不方便, 且钥匙丢失后安全性即大打折扣。具有防盗报警等功能的电子密码锁代替密码量少、安全性差的机械式密码锁已是必然趋势。随着科学技术的不断发展,人们对日常生活中的安全保险器件的要求越来越高。为满足人们对锁的使用要求,增加其安全性,用密码代替钥匙的密码锁应运而生。密码锁具有安全性高、成本低、功耗低、易操作、记住密码即可开锁等优点。
目前使用的电子密码锁大部分是基于单片机技术,以单片机为主要器件,其编码器与解码器的生成为软件方式。
本系统由STC89C51单片机系统(主要是STC89C51单片机最小系统)、4×4矩阵键盘、LCD1602显示和报警系统等组成,具有设置、修改六位用户密码、超次报警、超次锁定、密码错误报警等功能(本设计由P0口控制LCD显示,密码正确显示OPEN! 密码错误显示error!超过三次输入错误自动锁定。由P1口控制矩阵键盘含有0-9数字键和A-D功能键。)。除上述基本的密码锁功能外,依据实际的情况还可以添加遥控功能。本系统成本低廉,功能实用。
目录
第一章 绪论
1.1、课题背景和意义
1.2、电子密码锁发展趋势
第二章 总体设计方案的确定
2.1 电子密码锁设计的具体要求
2.2总体设计方案选定
第三章 系统硬件设计
3.1 设计原理
3.2 单片机STC89C51简介
3.3 AT24C02存储芯片
3.4 LCD显示模块
3.5 键盘设计
3.6 声音提示模块
3.7 继电器控制模块
3.8 红外接收模块
第四章 系统软件设计
4.1主程序模块
4.2 键盘扫描子程序
4.3 系统模块密码设置子程序
4.4开锁子程序
4.4软件调试
第五章 系统制作及调试
5.1焊接注意事项:
5.2、硬件调试问题及解决方法
第六章 结论
参考文献
附录一 原理图
附录二 仿真图
附录三 电子密码锁程序源代码
第一章 绪论1.1、课题背景和意义
随着电子技术和计算机技术的飞速发展,单片机性能不断完善,性能价格比显著提高,技术日趋完善。由于单片机具有体积小、重量轻、价格便宜、功耗低、控制功能强及运算速度快等特点,因而在国民经济建设、军事及家用电器等各个领域均得到了广泛的应用。本设计利用单片机及附加电子元器件实现数据采集和控制算法,来完成某一实际功能,检验并提高同学对整体电路设计和把握能力,了解单片机系统设计流程,以及电路板的实际制作和调试能力。同时也加强对数字电路、单片机和微机原理等课程知识的实际应用能力,也为同类产品的进一步发展奠定理论和实践基础。
随着人们生活水平的提高和安全意识的加强,对安全的要求也就越来越高。锁自古以来就是把守护门的铁将军,人们对它要求甚高,既要安全可靠的防盗,又要使用方便,这也是制锁者长期以来研制的主题。随着电子技术的发展,各类电子产品应运而生,电子密码锁就是其中之一。据有关资料介绍,电子密码锁的研究从20世纪30年代就开始了,在一些特殊场所早就有所应用。这种锁是通过键盘输入一组密码完成开锁过程。研究这种锁的初衷,就是为提高锁的安全性。由于电子锁的密钥量(密码量)极大,可以与机械锁配合使用,并且可以避免因钥匙被仿制而留下安全隐患。电子锁只需记住一组密码,无需携带金属钥匙,免除了人们携带金属钥匙的烦恼,而被越来越多的人所欣赏。电子锁的种类繁多,例如数码锁,指纹锁,磁卡锁,IC卡锁,生物锁等。但较实用的还是按键式电子密码锁。
20世纪80年代后,随着电子锁专用集成电路的出现,电子锁的体积缩小,可靠性提高,成本较高,是适合使用在安全性要求较高的场合,且需要有电源提供能量,使用还局限在一定范围,难以普及,所以对它的研究一直没有明显进展。
目前,在西方发达国家,电子密码锁技术相对先进,种类齐全,电子密码锁已被广泛应用于智能门禁系统中,通过多种更加安全,
更加可靠的技术实现大门的管理。在我国电子锁整体水平尚处于国际上70年代左右,电子密码锁的成本还很高,市场上仍以按键电子锁为主,按键式和卡片钥匙式电子锁已引进国际先进水平,现国内有几个厂生产供应市场。但国内自行研制开发的电子锁,其市场结构尚未形成,应用还不广泛。国内的不少企业也引进了世界上先进的技术,发展前景非常可观。希望通过不断的努力,使电子密码锁在我国也能得到广泛应用
1.2、电子密码锁发展趋势
电子密码锁应用于金融业,其根本的作用是“授权”,即被“授权”的人才可以存取钱、物。广义上讲,金融业的“授权”主要包括以下三种层次的内容:1、授予保管权,如使用保管箱、保险箱和保险柜;2、授予出入权,如出入金库、运钞车和保管室;3、授予流通权,如自动存取款。目前,金融行业电子密码锁的应用主要集中在前两个层面上。下面将介绍几种在金融行业中使用较多的电子密码锁以及它们的技术发展方向。当然,以上所说的授权技术再高超,都必须由精良的“锁具”担当承载结构部件,实现开启、闭锁的功能,而且承担实体防护作用,抵抗住或尽量延迟破坏行为,让电子密码锁“软、硬不吃”。一般情况下,锁具防盗的关键是锁身外壳、闭锁的部件的强度、锁止型式、配合间隙和布局。提高电子密码锁之防护能力的必然途径是报警,在金融业的许多场所有人值守、有电视监控,具有报警功能,可以综合物理防范和人力防范两种作用。报警的前提是具备探测功能,根据电子密码锁的使用场所和防护要求,可选择多种多样的探测手段。在中国的城市金融业中,实现联网报警已经成为对各金融网点的基本要求。根据国内外的实践经验,金融业实行安全防范风险等级很有必要,即依据使用的防盗报警器材的性能、安装布局和人员值守状况等,可以评估被防护物或区域的防护能力,得出风险等级,其中,电子密码锁的性能至关重要。
由于数字、字符、图形图像、人体生物特征和时间等要素均可成为钥匙的电子信息,组合使用这些信息能够使电子密码锁获得高度的保密性,如防范森严的金库,需要使用复合信息密码的电子密码锁,这样对盗贼而言是“道高一尺、魔高一丈”。组合使用信息也能够使电子密码锁获得无穷扩展的可能,使产品多样化,对用户而言是“千挑百选、自得其所”。
第二章 总体设计方案的确定2.1 电子密码锁设计的具体要求
(1)本设计为了防止密码被窃取要求在输入密码时在LCD屏幕上显示*号。
(2)设计开锁密码位六位密码的电子密码锁。
(3)能够LCD显示在密码正确时显示OPEN,密码错误时显示 ERROR,输入密码时显示INPUT PASSWORD。
(4)实现输入密码错误超过限定的三次电子密码锁定。
(5)4×4的矩阵键盘其中包括0-9的数字键、*、#和A-D的功能键
(6)本产品具备报警功能,当输入密码错误时蜂鸣器响并且LED灯亮。
(7)密码可以由用户自己修改设定(只支持6位密码),修改密码之前必须再次输入密码,在输入新密码时候需要二次确认,以防止误操作 。
2.2总体设计方案选定
方案一:采用数字电路控制。
用以74LS112双JK触发器构成的数字逻辑电路作为密码锁的核心控制,共设了9个用户输入键,其中只有4个是有效的密码按键,其它的都是干扰按键,若按下干扰键,键盘输入电路自动清零,原先输入的密码无效,需要重新输入;如果用户输入密码的时间超过10秒(一般情况下,用户不会超过10秒,若用户觉得不便,还可以修改)电路将报警20秒,若电路连续报警三次,电路将锁定键盘2分钟,防止他人的非法操作。采用数字电路设计的方案好处就是设计简单但控制的准确性和灵活性差。故不采用。
方案二:采用一种是用以STC89C51为核心的单片机控制方案。
选用单片机STC89C51 作为本设计的核心元件,利用单片机灵活的编程设计和丰富的IO端口,及其控制的准确性,实现基本的密码锁功能。在单片机的外围电路外接输入键盘用于密码的输入和一些功能的控制,外接LCD1602显示器用于显示作用。其原理如下图2.1所示:

图2.1 单片机控制密码锁原理图
可以看出方案二控制灵活准确性好且保密性强还具有扩展功能,根据现实生活的需要此次设计采用此方案
第三章 系统硬件设计
3.1 设计原理
本设计主要由单片机、矩阵键盘、液晶显示器和密码存储等部分组成。其中矩阵键盘用于输入数字密码和进行各种功能的实现。由用户通过连接单片机的矩阵键盘输入密码,后经过单片机对用户输入的密码与自己保存的密码进行对比,从而判断密码是否正确,然后控制引脚的高低电平传到开锁电路或者报警电路控制开锁还是报警,实际使用时只要将单片机的负载由继电器换成电子密码锁的电磁铁吸合线圈即可,当然也可以用继电器的常开触点去控制电磁铁吸合线圈。
本系统共有两部分构成,即硬件部分与软件部分。其中硬件部分由电源输入部分、键盘输入部分、密码存储部分、复位部分、晶振部分、显示部分、报警部分、开锁部分组成,软件部分对应的由主程序、初始化程序、LCD显示程序、键盘扫描程序、启动程序、关闭程序、建功能程序、密码设置程序、EEPROM读写程序和延时程序等组成。其原理框图如图3.1所示。

3.1 电子密码锁原理框图
3.2 单片机STC89C51简介
STC89C51是一种低功耗、高性能CMOS8位微控制器,具有 4K 在系统可编程Flash 存储器。在单芯片上,拥有灵巧的8 位CPU 和在系统可编程Flash,使得STC89C51为众多嵌入式控制应用系统提供高灵活、超有效的解决方案。 具有以下标准功能: 4k字节Flash,512字节RAM, 32 位I/O 口线,看门狗定时器,2个16 位 定时器/计数器,一个6向量2级中断结构,全双工串行口。另外 STC89C51 可降至0Hz 静态逻辑操作,支持2种软件可选择节电模式。空闲模式下,CPU 停止工作,允许RAM、定时器/计数器、串口、中断继续工作。掉电保护方式下,RAM内容被保存,振荡器被冻结,单片机一切工作停止,直到下一个中断或硬件复位为止。最高运作频率35Mhz,6T/12T可选。STC89C51主要功能如表1所示,其DIP封装如图2所示
表1:STC89C51主要功能
|
主要功能特性 |
|
|
兼容MCS51指令系统 |
4K可反复擦写Flash ROM |
|
32个双向I/O口 |
256x8bit内部RAM |
|
2个16位可编程定时/计数器中断 |
时钟频率0-24MHz |
|
2个串行中断 |
可编程UART串行通道 |
|
2个外部中断源 |
共6个中断源 |
|
2个读写中断口线 |
3级加密位 |
|
低功耗空闲和掉电模式 |
软件设置睡眠和唤醒功能 |
STC89C52引脚介绍
① 主电源引脚(2根)
VCC(Pin40):电源输入,接+5V电源
GND(Pin20):接地线
②外接晶振引脚(2根)
XTAL1(Pin19):片内振荡电路的输入端
XTAL2(Pin20):片内振荡电路的输出端
③控制引脚(4根)
RST/VPP(Pin9):复位引脚,引脚上出现2个机器周期的高电平将使单片机复位。
ALE/PROG(Pin30):地址锁存允许信号
PSEN(Pin29):外部存储器读选通信号
EA/VPP(Pin31):程序存储器的内外部选通,接低电平从外部程序存储器读指令,如果接高电平则从内部程序存储器读指令。
④可编程输入/输出引脚(32根)
STC89C52单片机有4组8位的可编程I/O口,分别位P0、P1、P2、P3口,每个口有8位(8根引脚),共32根。
P0口(Pin39~Pin32):8位双向I/O口线,名称为P0.0~P0.7
P1口(Pin1~Pin8):8位准双向I/O口线,名称为P1.0~P1.7
P2口(Pin21~Pin28):8位准双向I/O口线,名称为P2.0~P2.7
P3口(Pin10~Pin17):8位准双向I/O口线,名称为P3.0~P3.7
作频率35Mhz,6T/12T可选。

图3.2 STC89C51 DIP封装图
最小系统包括单片机及其所需的必要的电源、时钟、复位等部件,能使单片机始终处于正常的运行状态。电源、时钟等电路是使单片机能运行的必备条件,可以将最小系统作为应用系统的核心部分,通过对其进行存储器扩展、A/D扩展等,使单片机完成较复杂的功能。
STC89C51是片内有ROM/EPROM的单片机,因此,这种芯片构成的最小系统简单﹑可靠。用STC89C52单片机构成最小应用系统时,只要将单片机接上时钟电路和复位电路即可,结构如图2-3所示,由于集成度的限制,最小应用系统只能用作一些小型的控制单元。

图3.3单片机最小系统原理框图
(1) 时钟电路
STC89C51单片机的时钟信号通常有两种方式产生:一是内部时钟方式,二是外部时钟方式。内部时钟方式如图2-4所示。在STC89C51单片机内部有一振荡电路,只要在单片机的XTAL1(18)和XTAL2(19)引脚外接石英晶体(简称晶振),就构成了自激振荡器并在单片机内部产生时钟脉冲信号。图中电容C1和C2的作用是稳定频率和快速起振,电容值在5~30pF,典型值为30pF。晶振CYS的振荡频率范围在1.2~12MHz间选择,典型值为12MHz和6MHz。

图3.4 STC89C51内部时钟电路
(2) 复位电路
当在STC89C51单片机的RST引脚引入高电平并保持2个机器周期时,单片机内部就执行复位操作(若该引脚持续保持高电平,单片机就处于循环复位状态)。
最简单的上电自动复位电路中上电自动复位是通过外部复位电路的电容充放电来实现的。只要Vcc的上升时间不超过1ms,就可以实现自动上电复位。
除了上电复位外,有时还需要按键手动复位。本设计就是用的按键手动复位。按键手动复位有电平方式和脉冲方式两种。其中电平复位是通过RST(9)端与电源Vcc接通而实现的。

图3.5 STC89C51复位电路
(3) STC89C51中断技术概述
中断技术主要用于实时监测与控制,要求单片机能及时地响应中断请求源提出的服务请求,并作出快速响应、及时处理。这是由片内的中断系统来实现的。当中断请求源发出中断请求时,如果中断请求被允许,单片机暂时中止当前正在执行的主程序,转到中断服务处理程序处理中断服务请求。中断服务处理程序处理完中断服务请求后,再回到原来被中止的程序之处(断点),继续执行被中断的主程序。
图2-6为整个中断响应和处理过程。

图3.6 中断响应和处理过程
图3.6 中断过程
如果单片机没有中断系统,单片机的大量时间可能会浪费在查询是否有服务请求发生的定时查询操作上。采用中断技术完全消除了单片机在查询方式中的等待现象,大大地提高了单片机的工作效率和实时性。
3.3 AT24C02存储芯片
AT24C02是美国Atmel公司的低功耗CMOS型E2PROM,内含256×8位存储空间,具有工作电压宽(2.5~5.5 V)、擦写次数多(大于10000次)、写入速度快(小于10 ms)、抗干扰能力强、数据不易丢失、体积小等特点。而且他是采用了I2C总线式进行数据读写的串行器件,占用很少的资源和I/O线,并且支持在线编程,进行数据实时的存取十分方便。AT24C02中带有的片内地址寄存器。每写入或读出一个数据字节后,该地址寄存器自动加1,以实现对下一个存储单元的读写。所有字节均以单一操作方式读取。为降低总的写入时间,一次操作可写入多达8个字节的数据。I2C总线是一种用于IC器件之间连接的二线制总线。他通过SDA(串行数据线)及SCL(串行时钟线)两根线在连到总线上的器件之间传送信息,并根据地址识别每个器件。AT24C02正是运用了I2C规程,使用主/从机双向通信,主机(通常为单片机)和从机(AT24C02)均可工作于接收器和发送器状态。主机产生串行时钟信号(通过SCL引脚)并发出控制字,控制总线的传送方向,并产生开始和停止的条件。无论是主机还是从机,接收到一个字节后必须发出一个确认信号ACK。AT24C02的控制字由8位二进制数构成,在开始信号发出以后,主机便会发出控制字,以选择从机并控制总线传送的方向。

SOIC PDIP
图3.7 24C02的两种引脚图

图3.8 AT24C02的电路接线图
图中AT24C02的1、2、3脚是三条地址线,用于确定芯片的硬件地址。第8脚和第4脚分别为正、负电源。第5脚SDA为串行数据输入/输出,数据通过这条双向I2C总线串行传送,第6脚SCL为串行时钟输入线, SDA和SCL都需要和正电源间各接一个10 K的电阻上拉。第7脚需要接地。
24C02中带有片内地址寄存器。每写入或读出一个数据字节后,该地址寄存器自动加1,以实现对下一个存储单元的读写。所有字节均以单一操作方式读取。为降低总的写入时间,一次操作可写入多达8个字节的数据。
3.4 LCD显示模块
LCD1602A 是一种工业字符型液晶,能够同时显示16×02 即32个字符。(16列2行)。在日常生活中,我们对液晶显示器并不陌生。液晶显示模块已作为很多电子产品的通过器件,如在计算器、万用表、电子表及很多家用电子产品中都可以看到,显示的主要是数字、专用符号和图形。在单片机的人机交流界面中,一般的输出方式有以下几种:发光管、LED数码管、液晶显示器。发光管和LED数码管比较常用,软硬件都比较简单。
在单片机系统中应用晶液显示器作为输出器件有以下几个优点:
由于液晶显示器每一个点在收到信号后就一直保持那种色彩和亮度,恒定发光,而不像阴极射线管显示器(CRT)那样需要不断刷新新亮点。因此,液晶显示器画质高且不会闪烁。
液晶显示器都是数字式的,和单片机系统的接口更加简单可靠,操作更加方便。
液晶显示器通过显示屏上的电极控制液晶分子状态来达到显示的目的,在重量上比相同显示面积的传统显示器要轻得多。
相对而言,液晶显示器的功耗主要消耗在其内部的电极和驱动IC上,因而耗电量比其它显示器要少得多。
(1)引脚说明:
第1脚:VSS为地电源。
第2脚:VDD接5V正电源。
第3脚:VL为液晶显示器对比度调整端,接正电源时对比度最弱,接地时对比度最高,对比度过高时会产生“鬼影”,使用时可以通过一个10K的电位器调整对比度。
第4脚:RS为寄存器选择,高电平时选择数据寄存器、低电平时选择指令寄存器。
第5脚:R/W为读写信号线,高电平时进行读操作,低电平时进行写操作。当RS和R/W共同为低电平时可以写入指令或者显示地址,当RS为低电平
R/W为高电平时可以读忙信号,当RS为高电平R/W为低电平时可以写入数据。
第6脚:E端为使能端,当E端由高电平跳变成低电平时,液晶模块执行命令。
第7~14脚:D0~D7为8位双向数据线。
第15脚:背光源正极。
第16脚:背光源负极。
(2)1602LCD的RAM地址映射以及标准字库表
LCD1602液晶模块内部的字符发生存储器已经存储了160个不同的点阵字符图形,这些字符图有:阿拉伯数字、英文字母的大小写、常用的符号、和日文假名等,每一个字符都有一个固定的代码,比如大写的英文字母“A”的代码是01000001B(41H),显示时模块把地址41H中的点阵字符图形显示出来,我们就能看到字母。
它的读写操作、屏幕和光标的操作都是通过指令编程来实现的(说明:1为高电平,0为低电平)。
指令1:清显示,指令码01H,光标复位到地址00H位置。
指令2:光标复位,光标返回到地址00H 。
指令3:光标和显示模式设置 I/D:光标移动方向,高电平右移,低电平左移 。S:屏幕上所有文字是否左移或者右移。高电平表示有效,低电平则无效 。
指令4:显示开关控制。 D:控制整体显示的开与关,高电平表示开显示,低电平表示关显示。 C:控制光标的开与关,高电平表示有光标,低电平表示无光标。 B:控制光标是否闪烁,高电平闪烁,低电平不闪烁 。
指令5:光标或显示移位 S/C:高电平时移动显示的文字,低电平时移动光标 。
指令6:功能设置命令 DL:高电平时为4位总线,低电平时为8位总线。 N:低电平时为单行显示,高电平时双行显示。 F:低电平时显示5X7的点阵字符,高电平时显示5×10的点阵字符 (有些模块是 DL:高电平时为8位总线,低电平时为4位总线)。
指令7:字符发生器RAM地址设置 。
指令8:DDRAM地址设置 。
指令9:读出忙信号和光标地址。 BF为忙标志位,高电平表示忙,此时模块不能接收命令或者数据,如果为低电平表示不忙,模块就能接收相应的命令或者数据。
指令10:写数据 。
指令11:读数据 。
液晶显示模块是一个慢显示器件,所以在执行每条指令之前一定要确认模块的忙标志为低电平,表示不忙,否则此指令失效。要显示字符时要先输入显示字符地址,也就是告诉模块在哪里显示字符。
1602 内部显示地址如图3-6所示:

图3.9 1602内部显示地址
例如第二行第一个字符的地址是40H,那么是否直接写入40H 就可以将光标定位在第二行第 一个字符的位置呢?这样不行,因为写入显示地址时要求最高位D7恒定为高电平1,所以实际写入的数据应该是01000000B(40H)+10000000B(80H)=11000000B(C0H) 。在对液晶模块的初始化中要先设置其显示模式,在液晶模块显示字符时光标是自动右移的,无需人工干预。每次输入指令前都要判断液晶模块是否处于忙的状态。1602 液晶模块内部的字符发生存储器(CGROM)已经存储了160个不同的点阵字符图形,如下图所示,这些字符有:阿拉伯数字、英文字母的大小写、常用的符号、和日文假名等,每一个字符都有一个固定的代码,比如大写的英文字母“A”的代码是01000001B(41H),显示时模块把地址41H 中的点阵字符图形显示出来,我们就能看到字母“A”。
液晶显示的原理是利用液晶的物理特性, 通过电压对其显示区域进行控制,有电就有显示,这样即可以显示出图形。液晶显示器具有厚度薄、适用于大规模集成电路直接驱动、易于实现全彩色显示的特点,目前已经被广泛应用在便携式电脑、数字摄像机、PDA移动通信工具等众多领域。

图3.10 液晶显示模块电路图
3.5 键盘设计
本设计就采用行列式键盘,同时也能减少键盘与单片机接口时所占用的I/O线的数目,在按键比较多的时候,通常采用这样方法。
每一条水平(行线)与垂直线(列线)的交叉处不相通,而是通过一个按键来连通,利用这种行列式矩阵结构只需要N条行线和M条列线,即可组成具有N×M个按键的键盘。
在这种行列式矩阵键盘非键盘编码的单片机系统中,键盘处理程序首先执行等待按键并确认有无按键按下的程序段。
4×4矩阵键盘的工作原理
在键盘中按键数量较多时,为了减少I/O口的占用,通常将按键排列成矩阵形式,如图5所示。在矩阵式键盘中,每条水平线和垂直线在交叉处不直接连通,而是通过一个按键加以连接。这样,一个端口(如P1口)就可以构成4*4=16个按键,比之直接将端口线用于键盘多出了一倍,而且线数越多,区别越明显,比如再多加一条线就可以构成20键的键盘,而直接用端口线则只能多出一键(9键)。由此可见,在需要的键数比较多时,采用矩阵法来做键盘是合理的。
扫描原理
把每个键都分成水平和垂直的两端接入,比如说扫描码是从垂直的入,那就代表那一行所接收到的扫描码是同一个bit,而读入扫描码的则是水平,扫描的动作是先输入扫描码,再去读取输入的值,经过比对之后就可知道是哪个键被按下。
比如说扫描码送入01111111,前面的0111是代表此时扫描第一行P1.0列,而后面的1111是让读取的4行接脚先设为VDD,若此时第一行的第三列按键被按下,那读取的结果就会变成01111101(注意1111变成1101),其中LSB的第三个bit会由1变成0,这是因为这个按键被按下之后,会被垂直的扫描码电位short,而把读取的LSB的bit电位拉到0,此即为扫描原理。
由於这种按键是机械式的开关,当按键被按下时,键会震动一小段时间才稳定,为了避免让单片机误判为多次输入同一按键,我们必须在侦测到有按键被按下,就Delay一小段时间,使键盘以达稳定状态,再去判读所按下的键,就可以让键盘的输入稳定。图3.8为键盘整体模框图:

图3.8 键盘整体模框图
3.6 声音提示模块
蜂鸣器是一种一体化结构的电子讯响器,采用直流电压供电,广泛应用于计算机、打印机、复印机、报警器、电子玩具、汽车电子设备、电话机、定时器等电子产品中作发声器件。 ;蜂鸣器主要分为压电式蜂鸣器和电磁式蜂鸣器两种类型。蜂鸣器在电路中用字母“H”或“HA”(旧标准用“FM”、“LB”、“JD”等)表示。1.压电式蜂鸣器 压电式蜂鸣器主要由多谐振荡器、压电蜂鸣片、阻抗匹配器及共鸣箱、外壳等组成。有的压电式蜂鸣器外壳上还装有发光二极管。
多谐振荡器由晶体管或集成电路构成。当接通电源后(1.5~15V直流工作电压),多谐振荡器起振,输出1.5~2.5kHZ的音频信号,阻抗匹配器推动压电蜂鸣片发声。
压电蜂鸣片由锆钛酸铅或铌镁酸铅压电陶瓷材料制成。在陶瓷片的两面镀上银电极,经极化和老化处理后,再与黄铜片或不锈钢片粘在一起。
电磁式蜂鸣器 电磁式蜂鸣器由振荡器、电磁线圈、磁铁、振动膜片及外壳等组成。
接通电源后,振荡器产生的音频信号电流通过电磁线圈,使电磁线圈产生磁场。振动膜片在电磁线圈和磁铁的相互缠绕
蜂鸣器驱动电路一般都包含以下几个部分:一个三极管、一个蜂鸣器、一个限流电阻。
蜂鸣器为发声元件,在其两端施加直流电压(有源蜂鸣器)或者方波(无源蜂鸣器)就可以发声,其主要参数是外形尺寸、发声方向、工作电压、工作频率、工作电流、驱动方式(直流/方波)等。这些都可以根据需要来选择。本设计采用有源蜂鸣器。

图3.9 声音报警电路
三极管Q1起开关作用,其基极的低电平使三极管饱和导通,使蜂鸣器发声;而基极高电平则使三极管关闭,蜂鸣器停止发声。
3.7 继电器控制模块
电磁继电器一般由铁芯、线圈、衔铁、触点簧片等组成的。只要在线圈两端加上一定的电压,线圈中就会流过一定的电流,从而产生电磁效应,衔铁就会在电磁力吸引的作用下克服返回弹簧的拉力吸向铁芯,从而带动衔铁的动触点与静触点(常开触点)吸合。当线圈断电后,电磁的吸力也随之消失,衔铁就会在弹簧的反作用力返回原来的位置,使动触点与原来的静触点(常闭触点)释放。这样吸合、释放,从而达到了在电路中的导通、切断的目的。对于继电器的“常开、常闭”触点,可以这样来区分:继电器线圈未通电时处于断开状态的静触点,称为“常开触点”;处于接通状态的静触点称为“常闭触点”。继电器一般有两股电路,为低压控制电路和高压工作电路。

图3.12继电器控制负载电路
电路中继电器室通过PNP型三极管驱动,当阀值超过设定时,单片机会由高电平跳变成低电平,三极管导通继电器吸合,继电器起开关作用,可以驱动负载。
3.8 红外接收模块
红外遥控的发射电路是采用红外发光二极管来发出经过调制的红外光波;红外接收电路由红外接收二极管、三极管或硅光电池组成,它们将红外发射器发射雕红外光转换为相应的电信号,再送后置放大器。
发射机一般由指令键(或操作杆)、指令编码系统、调制电路、驱动电路、发射电路等几部分组成。当按下指令键或推动操作杆时,指令编码电路产生所需的指令编码信号,指令编码信号对载体进行调制,再由驱动电路进行功率放大后由发射电路向外发射经调制定指令编码信号。
接收电路一般由接收电路、放大电路、调制电路、指令译码电路、驱动电路、执行电路(机构)等几部分组成。接收电路将发射器发出的已调制的编码指令信号接收下来,并进行放大后送解调电路,解调电路将已调制的指令编码信号解调出来,即还原为编码信号。指令译码器将编码指令信号进行译码,最后由驱动电路来驱动执行电路实现各种指令的操作控制(机构)。
红外线遥控是目前使用很广泛的一种通信和遥控技术。由于红外线遥控装置具有体积小、功耗低、功能强、成本低等特点,因而,继彩电、录像机之后,在录音机、音响设备、空凋机以及玩具等其它小型电器装置上也纷纷采用红外线遥控。工业设备中,在高压、辐射、有毒气体、粉尘等环境下,采用红外线遥控不仅完全可*而且能有效地隔离电气干扰。
红外线是太阳光线中众多不可见光线中的一种,由德国科学家霍胥尔于1800年发现,又称为红外热辐射,他将太阳光用三棱镜分解开,在各种不同颜色的色带位置上放置了温度计,试图测量各种颜色的光的加热效应。结果发现,位于红光外侧的那支温度计升温最快。因此得到结论:太阳光谱中,红光的外侧必定存在看不见的光线,这就是红外线。也可以当作传输之媒界。 太阳光谱上红外线的波长大于可见光线,波长为0.75~1000μm。红外线可分为三部分,即近红外线,波长为0.75~1.50μm之间;中红外线,波长为1.50~6.0μm之间;远红外线,波长为6.0~l000μm 之间。图 3.12为红外遥控器及编码。

图3.13 红外遥控器及编码
一体化红外线接收器是一种集红外线接收和放大整形于一体,不需要任何外接元件,就能完成从红外线接收到输出与TTL电平信号兼容的所有工作,而体积又很小巧,它适合于各种红外线遥控和红外线数据传输,广泛用于电视机、卫星接收机、VCD、DVD、音响、空调等家用电器中接收红外信号。

图3.14 一体化红外接器电路
第四章 系统软件设计4.1主程序模块
本系统软件设计由主程序、初始化程序、LCD显示程序、键盘扫描程序、键功能程序、密码设置程序、EEPROM读写程序和延时程序等组成。主要程序设计流程图如下所示:

图4.1 主程序的流程图
4.2 键盘扫描子程序

图4.2 键盘扫描程序流程图
4.3 系统模块密码设置子程序
由于设计是分模块化进行,所以子程序是整体软件系统的组成部分,子程序不但可以使程序化整为零,使其复杂简单化,同时也方便阅读,修改等,每个功能模块都有它自己的子程序,在本设计中是用LCD显示数据,所以就要用到显示子程序,设计中用的是矩阵键盘,所以就用到键盘扫描子程序,例如还有显示初始化子程序、LCD忙检测子程序、关闭状态显示子程序、开锁状态显示子程序、密码输入及修改状态显示子程序、密码输入错误后的提示子程序等。如下图为密码修改子程序流程图




图4.3 设置密码子程序
4.4开锁子程序


图4.4 开锁流程图
4.4软件调试
在硬件支持的环境下,用proteus设计好的电路,Keil编好的程序编译成芯片可识别的S51文件,利用PC机写进proteus程序图芯片内进行仿真测试,并对其出现的错误进行修改,由图4.5~图4.9可看出最终调试成功。

图4.5 keil编译程序成功

图4.6 keil生成hex文件

图4.7 proteus调用keil的hex文件进行仿真

图4.8 仿真成功密码正确

图4.9 密码正确黄灯亮
第五章 系统制作及调试5.1焊接注意事项:
LCD的注意事项
1. 采用焊接方法将金属基PIN安装于LCD时,从玻璃末端到PCB的焊接位置的长度至少5mm,焊接温度必须在260℃以下,且焊接时间必须在10秒以内,以免焊接过程中对装置的损坏,确保焊接性能。在230℃,30秒条件下,90%的焊料须紧密附着于PIN上。
2. 对LCD基板或基PIN焊接位置的调整必须在安装前完成。严禁猛烈移动基PIN,否则会机械地破坏LCD屏与基PIN之间的连接点。焊接时平放LCD,尽量不让LCD受力。
3. 焊接LCD基板时,将其小心、平衡地插入PCB插槽,以避免损坏基PIN或LCD基板。
4. 焊接时,LCD基板不应长时间置于焊锡蒸汽中,清洗PCB时,必须避免污染LCD基板,否则可能损坏显示器表面的偏光片及封口胶。
5. 显示器表面的保护膜直到焊接完成才可揭掉,禁止手指及其它硬物接触偏光片,禁止水和其他化学物质沾污装置,因为这些物质会污染显示器表面。
单片机焊接注意事项:
80s51单片机与其它单片机,dsp,arm芯片相比较而言是脆弱的,如果焊接时不小心就很可能把芯片损坏!建议用比较好的恒温可调的烙铁,功率在30瓦左右,温度控制在260到300度,建议采用点焊而不用拉焊,焊接时烙铁放在每个引脚的时间不能太长(最好低于3秒)。上边提到的方法还不能确保芯片完好,对芯片有危害的还有带电烙铁的静电感应!烙铁质量不是太好的,焊接时可以把烙铁电源插头拔掉。
其他的电子器件焊接须知:
一般分四步骤进行。①准备焊接:清洁被焊元件处的积尘及油污,再将被焊元器件周围的元器件左右掰一掰,让电烙铁头可以触到被焊元器件的焊锡处,以免烙铁头伸向焊接处时烫坏其他元器件。焊接新的元器件时,应对元器件的引线镀锡。②加热焊接:将沾有少许焊锡和松香的电烙铁头接触被焊元器件约几秒钟。若是要拆下印刷板上的元器件,则待烙铁头加热后,用手或银子轻轻拉动元器件,看是否可以取下。③清理焊接面:若所焊部位焊锡过多,可将烙铁头上的焊锡甩掉(注意不要烫伤皮肤,也不要甩到印刷电路板上!),用光烙锡头”沾”些焊锡出来。若焊点焊锡过少、不圆滑时,可以用电烙铁头”蘸”些焊锡对焊点进行补焊。④检查焊点:看焊点是否圆润、光亮、牢固,是否有与周围元器件连焊的现象。
焊接流程按照附录I所示的电子密码锁的硬件联接原理图按下列顺序依次焊接:
(1)焊接单片机的晶振电路、复位电路等单片机的最小系统的外围电路。
(2)焊接LCD的相应管脚并把LCD的管脚单片机相连接。
(3)焊接键盘的按键电路。
(4)焊接电子密码锁的密码输入错误的报警电路。
(5)焊接密码锁的开锁机构电路。
(6)焊接其他接口及辅助电路。
(7)焊接接地及高电平。
5.2、硬件调试问题及解决方法
本设计在焊接调试时遇到的问题以及解决方法:
单片机的最小系统问题:
电源、晶振电路和复位电路都无异常。
Lcd焊接时的问题:
(1)接通电源后lcd无反应,各个引脚均属正常。推断可能是初始化程序出现问题。
经查找得知是lcd显示器的15和16管脚控制背光功能,连接好之后还是不能显示字符。
(2)接通电源开门灯和报警电路就会工作,分析原因是单片机刚开始各个管脚输出高电平。


第六章 结论
本设计从经济实用的角度出发,采用单片机STC89C51低功耗CMOS型E2PROM AT24C02作为主控芯片与数据存储器单元,结合外围的键盘输入、显示、报警、开锁等电路并用C语言的控制程序,研制了一款可以多次更改密码具有报警功能的电子密码锁。设计完全可行可以达到设计目地。使用单片机制作的电子密码锁具有软硬件设计简单,易于开发,成本较低,安全可靠,操作方便等特点,可应用于住宅、办公室的保险箱及档案柜等需要防盗的场所,有一定的实用性。该电路设计还具有按键有效提示,输入错误提示,控制开锁电平,控制报警电路,修改密码等多种功能。可在意外泄密的情况下随时修改密码。保密性强,灵活性高,特别适用于家庭、办公室、学生宿舍及宾馆等场所。
参考文献
[01] 何宏主编. 单片机原理与接口技术. 北京:国防工业出版社. 2006.07
[02] 杨西明, 朱骐主编 . 单片机编程与应用入门. 北京:机械工业出版社 .2004.06
[03] 先锋工作室编著. 单片机程序设计实例. 北京: 清华大学出版社 .2003.01
[04] 谢宜仁主编 . 单片机实用技术问答. 北京: 人民邮电出版社 . 2003.02
[05] 梁丽.电子密码锁的计算机仿真设计.计算机仿真,2005
[06] 房小翠,王金凤编著. 单片机实用系统设计技术. 北京: 国防工业出版社 . 1999.06
[07] 各种网络教程及其他
[08] 王宽仁. 可靠安全的智能密码锁. 电子技术应用 , 2001
[09] 李捷 , 陈典涛 , 陈建华 , 等. 一种基于单片机的电子密码锁的设计 [J]. 农机化研究 , 2004, 5
[10] 董继成. 能防止多次试探密码的单片机密码锁.国外电子元器件 , 2004, 3
[11]赵益丹,徐晓林,周振峰编著.电子密码锁的系统原理、设计程序及流程图.嘉兴学院学报,2003,15
[12] 张培仁. 基于 C语言编程 MCS- 51单片机原理与应用. 北京: 清华大学出版社 , 2002.12
[13] 李朝清. PC机及单片机数据通信技术. 北京:北京航空航天大学出版社 , 1999.
[14] 路而红.专用集成电路设计与电子设计自动化.北京:清华大学出版社,2004
[15] 刘文涛.MCS-51单片机培训教程(C51)版.电子工业出版社,2005.8
[16] 王为青 程国钢.单片机Keil Cx51 应用开发技术.人民邮电出版社,2007.2
[17] 范风强 兰婵丽.单片机语言C51应用实战集锦.电子工业出版社,2003.3
[18] 龚运新.单片机C语言开发技术.清华大学出版社,2006.10
[19] 邵贝贝.单片机嵌入式应用的在线开发方法.清华大学出版社,2006.3
[20] 王宜怀.单片机原理及其嵌入式应用教程.北京希望电子出版社,2002.8
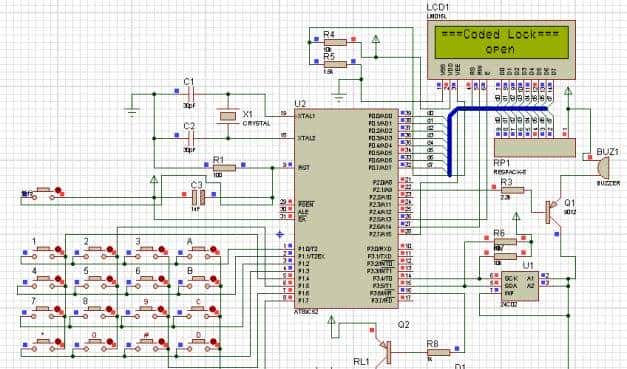
附录一 原理图

附录二 仿真图




