做软件的人:“工作体验好,好事才能来。”
1 太长不读
从2023年8月到10月,我花了3个月自学docker和k8s。踩了一路坑,到10月22日终于把一个带有vue.js 3前端、spring boot后端以及postgres数据库的shopping list web app,部署到azure k8s service云上,并能正常运行。
之所以说踩了一路坑,是由于网上分享的k8s部署web app的样例,都是部署一个web服务。讲ingress nginx controller的样例虽然会涉及两个微服务,但在这种根据path设定将请求分配给两个hello world的web微服务场景中,两个微服务之间,是没有前后端之间的依赖关系的。另外前后端之间的CORS跨源资源共享该如何解决,也找不到我这种前后端分离的web app场景下的直接资料,只能自己摸索。
在爬出坑后,很愿意写一系列避坑指南文章分享给大家。虽然不知小伙伴们是否愿意读,但我很想把这一系列文章,写成网上通过实例讲docker和k8s入门的最好的文章,而且每年至少更新一次。
这一系列文章的目标读者,是对docker或k8s不太熟悉的做软件的人,不仅包括常写代码的程序员,也包括不常写代码的测试工程师和运维工程师,如图1所示。

图1 做软件的人包括程序员、测试工程师和运维工程师
K8s和Docker能解决做软件的人的什么痛点?这也是我为啥要花这么多时间写这一系列文章的缘由。由于k8s和Docker可以让咱们做软件的人,能*体验更好地做软件*。
“工作体验好,好事才能来。”
想想咱们做软件的人常说的下面几句话。
“在我这运行得好好的,怎么你那儿不行?”docker image能将代码的所有依赖库都打包到一起,并能让代码在容器中独立运行。这样就能实现你在测试环境中所测试的image,就是你在生产环境所部署的,从而能在很大程度上解决由于依赖库在不同环境下的差异,而导致这里能运行,那里不能运行的问题。
“这是谁改了配置又不告知大家?”Docker和k8s都强调基础设施即代码,即配置不是靠做软件的人拍脑袋临时手工敲的,而是靠写成与代码同等地位的配置文件,通过团队代码评审,保存到版本库中,并让机器执行。这样能让配置的更改广而告之,配置的执行有据可查。同时也便于让机器读取,自动执行,而无须手工一遍一遍敲同样的命令。
“测试环境太少得排队使用。”有了本地docker compose,做软件的人可以利用其占用存储空间小,运行速度快的特点,在本地电脑以docker image的方式,最大限度模拟生产环境的方式,测试要发布的软件,而无须排队等公司共享的测试环境。这样能更早地发现bug,减少因很晚才发现所导致的大量返工成本。同样,在内部使用了k8s云集群的企业,也能利用云的多租户特点,快速为需要测试环境的做软件的人,分配测试环境,从而解决测试环境少的问题。
可见,Docker和k8s能让咱们做软件的人,工作体验更好,好事才更能来。
“为何选用Shopping List Web app作为样例项目?”这个样例源自我在自学vue.js时所学的待办清单todo list app样例,如图2所示。我把todo list改造为shopping list。两者的功能近似,都是为用户提供一个备忘清单,有一个web界面可以增删改查。这容易理解。此外,这个样例能代表前后端分离的web app典型架构。另外,这个样例能表现最小化的云原生微服务之间的依赖关系,列如前端微服务依赖后端微服务,而后端微服务又依赖于数据库微服务。这便于学习如何使用新兴的故障注入实验工具,进行混沌工程实践。

图2 购物清单shopping list web app页面
“我对java和vue.js不熟,能读懂这一系列文章吗?”能。由于文章的代码命名写得足够表意,一看就懂。另外,这一系列文章不涉及前后端具体的编程,而重点关注如何把开发好的代码用docker打成image,并部署到本地docker compose和k8s云集群上。这些都与前后端所使用的编程语言关系不大,所以文章内容适用于所有使用JSON/HTTP协议的前后端分离的web app的技术栈。
“我不会编程,能读懂这一系列文章吗?”能。由于文章不涉及前后端功能的代码编写,而主要涉及配置文件和命令行工具的使用,适合程序员、测试工程师和运维工程师阅读。
“我是做测试或运维的,还需要按照文章的描述,在本地开发环境里跑通吗?”需要。由于在本文所描述的避坑的过程中,你会发现之前代码中的配置有问题。当你需要在源代码里更改配置,并重新构建docker image时,你就需要知道如何操作。
这一系列文章的第一篇,会针对macOS、Windows10和Ubuntu这3种操作系统,分别推出3个版本。
这一系列文章可以分为三篇。这三篇的标题如下:
K8s部署前后端分离的web应用避坑系列指南之一:在本地开发环境、本地docker compose和k8s云集群里跑通购物清单应用(
macOS/Windows10/Ubuntu-2023版分别写)
K8s部署前后端分离的web应用避坑系列指南之二:解读购物清单应用Dockerfile和docker-compose.yml文件
K8s部署前后端分离的web应用避坑系列指南之三:解读购物清单应用k8s的deployment、service和ingress配置文件
这一系列指南相关的源代码在这里下载:
https://github.com/wubin28/shopping-list-web-app。
要想找到这一系列文章的最新版本,可以在知乎搜“体验更好地做软件”专栏。
2 深入阅读
注意,本文一万三千字。分享了8个避坑指南。需要拿着mac边读边练。没点决心坚持不下来。慎入。
2.1 需求描述
这一系列文章所选用的web app,是一个购物清单shopping list web app。它的用户是有购物需求的顾客小吾。一天,小吾发现家里的瓶装水快没了,就想着晚上下班路过超市时,顺便买几瓶。但这时老板来微信喊他开会。他很快就把买瓶装水的事情忘掉干干净净。等下班路过超市,他光顾着给老婆买打折的巧克力。等到家要喝水了,发现水没买。咱们这个shopping list web app,就能为小吾解决上面的痛点。当他想要买水时,就可以马上在app里添加一条买水的购物项。过了一会儿又想买点香蕉,那就再加一条。等他到了超市,再查看一下这个清单,要买的东西就不会忘了。
2.2 从源代码开始分三步部署到k8s
目前咱们有了这一系列指南相关的源代码。该如何将它部署到k8s呢?
可以分三步:
第一步,在本地开发环境里跑通;
第二步,在本地docker compose里跑通;
第三步,在k8s云集群里跑通。
为何不能一次就从源代码直接部署到k8s呢?当然这样做也可以,但前提是你确信部署上去后,将来再也没有新需求或修bug而去修改源代码并重新部署。对于坑坑洼洼的docker和k8s学习之旅,你觉得这可能吗?
所以你需要知道当新需求来了或要修bug时,该如何把修改过的代码,在本地开发环境里调试通。这是进行第一轮自测。毕竟,本地电脑是你的地盘儿。在本地电脑上调试程序,比在k8w云集群里要方便得多。这是第一步的意义。
之后,你需要知道如何将通过了第一轮自测的代码,构建成docker image,并在本地docker compose里跑通,为之后将docker image部署到k8s做第二轮自测。毕竟,本地docker compose也在你的地盘儿上。这是第二步的意义。
最后,你需要知道如何将通过了第二轮自测的docker image,部署到k8s云集群并跑通,为之后部署到生产k8s云集群环境做第三轮自测。这个项目的k8s云集群,我选用了微软的azure k8s service,免费使用1个月。这也算是我的地盘儿。在这里自测,会比在运维团队地盘儿里的生产k8s云集群环境,要方便多了。这是第三步的意义。
2.3 在本地开发环境里跑通
2.3.1 在本地开发环境里的架构
Shopping List Web App在本地开发环境里的架构,如果用c4 model(https://c4model.com/)画出来,就如图3和图4所示。
图3是站在整个web app的边界,向外看的context图。在系统外,有user和admin这两种用户在使用系统。User使用系统来管理购物清单。Admin使用系统来管理购物清单数据。

图3 Shopping list web app在本地开发环境里的的context架构图
图4是站在整个web app的边界,向内看的container图。在系统内,有4个容器。注意c4 model里的container的概念,和docker的container的概念,是不同的。前者是代表架构图中运行的应用或数据存储系统,后者代表封装了所有代码和依赖库能独立运行的软件运行单元。User通过前端shopping-list-front-end来查看和修改购物清单。而前端shopping-list-front-end将用户对购物清单的操作请求,发给后端shopping-list-api。后端shopping-list-api再访问数据库postgres查询和更新数据。Admin通过使用pgadmin数据库管理工具来直接管理postgres数据库中的数据。

图4 Shopping list web app在本地开发环境里的container架构图
2.3.2 本地开发环境准备
我所使用的Mac,是Apple M1 Pro,32G内存。对于在本机跑docker compose和前后端应用,只要不同时开着intellij idea和webstorm,8G内存应该是够用了。
[小心坑!不要直接使用官网安装包安装工具]
我之前安装jdk的习惯,一直是先确定要装哪个版本的jdk,列如jdk11,然后在oracle官网上找到jdk11的下载页面,下载对应操作系统的安装包,然后解压或安装。
但后来发现,jdk版本更新得很频繁。如果想用目前的主流版本jdk17,就得再从官网下载并安装jdk17,然后手工在~/.zshrc或~/.bashrc里修改JAVA_HOME和PATH环境变量。这样才能从jdk11切换到jdk17。如果有老旧项目又需要用jdk11,又得手工修改环境变量。这太累了。
而像git这样的工具,虽然版本更新得不那么频繁,如果你也是从官网下载安装包安装,等过了几个月,想升级版本时,常常会忘记当初是如何安装的,导致难以卸载并重新安装。
所以像jdk和node.js甚至git这样的工具,一般情况下不提议直接从官网下载安装包安装,而是使用热门的包管理器来安装。这样当要切换同一工具的不同版本、升级版本和卸载时,就方便多了。
如果你在macOS上的git、jdk和node.js/npm之前是直接使用官网安装包安装的,而没有使用包管理器来安装,那么推荐你设法把它们先卸载,然后使用下面的包管理器来安装。否则,你就要冒因工具版本与我所用的不一致,而导致各种问题的风险。而我下面描述的工具版本,是经过我测试过了的。
用包管理器homebrew安装文件版本管理工具git 2.42.0以便下载本项目代码
安装homebrew方法参见:https://brew.sh/。我用的homebrew版本是4.1.16。
安装git:`brew install git`,参见:
https://formulae.brew.sh/formula/git。
验证git是否工作:运行命令`git -v`,我用的git版本是2.42.0。
下载代码:运行`git clone
https://github.com/wubin28/shopping-list-web-app.git`,就能把代码下载到项目文件夹`shoppling-list-web-app`中。
后来就把`shoppling-list-web-app`叫做*项目文件夹*。
进入到这个文件夹,运行命令`ls -alF`,你会看到,这个文件夹里有3个子文件夹。
drwx------ 15 binwu staff 480 Oct 23 16:22 back-end/
drwx------ 23 binwu staff 736 Oct 23 13:47 front-end/
drwx------ 3 binwu staff 96 Oct 23 08:27 infrastructure/
其中,
infrastructure文件夹存放了运行docker compose和k8s的配置文件,如`docker-compose.yml`。
back-end存放了后端代码、后端Dockerfile和其他配置文件。
front-end存放了前端代码、前端Dockerfile和其他配置文件。
Dockerfile是一种配置文件,用于把源代码构建为docker image,以便以容器化的方式进行部署。
用包管理器sdkman安装后端开发工具jdk 17.0.8.1-tem以便在本地进行后端构建
安装sdkman方法参见:https://sdkman.io/install。我用的sdkman的版本是script: 5.18.2,native: 0.4.2。
安装jdk:`sdk install java`。
查看所安装的jdk版本:`sdk list java`。
使用所安装的jdk版本:`sdk use java 17.0.8.1-tem`,参见:https://sdkman.io/usage。
验证jdk是否工作:`java -version`。我用的jdk版本是openjdk version “17.0.8.1” 2023-08-24。
用包管理器nvm安装前端工具node.js和npm以便在本地进行前端构建
安装nvm方法参见:
https://github.com/nvm-sh/nvm。我用的nvm版本是0.39.5。
安装node.js/npm:`nvm install –lts`。
验证前端工具node.js是否工作:`node -v`。我用的node.js版本是v18.18.0。
验证前端构建工具npm是否工作:`npm -v`。我用的npm版本是9.8.1。
安装docker desktop以便用容器方式运行postgres数据库及其管理工具
参见:
https://docs.docker.com/desktop/install/mac-install/。我用的docker desktop for macOS版本是v4.24.2。
验证docker desktop是否工作:看docker desktop是否能正常启动。
2.3.3 在本地开发环境里跑通shopping list web app
启动docker desktop
在容器中运行postgres数据库和能查看数据库中数据的pgadmin以便在本地开发环境里运行gradle构建和测试
[小心坑!不要再使用官网安装包安装数据库和管理工具]
在实现新功能和修bug的时候,如果能在本地运行一个数据库和数据库管理工具,就能很方便地进行自测。你当然可以从官网下载数据库和管理工具的安装包,在本地电脑上安装。但如前面安装jdk类似,将来卸载或升级,会比较麻烦。在容器化的时代,如果想使用数据库及其管理工具,你完全可以从http://hub.docker.com(又叫Docker hub)上,下载数据库和管理工具的docker image文件,然后在本地电脑用简单的一行命令,启动相应的容器,来使用数据库及其管理工具。将来卸载或升级,也是运行一行命令的事儿,多方便。
有人会问:容器里跑数据库,要是关闭或删除容器,那数据不就丢了?实则不用担心,你可以为数据库容器设置一个位于本地硬盘中的volume,以便保存持久化的数据。只要你不删除这个volume,数据库容器关闭后再启动,依旧能够获取之前的数据。
在本地开发环境里跑通shopping list web app,第一要把postgres数据库和pgadmin管理工具启动起来。由于之后的后端app在使用gradle进行构建时,会运行自动化测试,需要访问数据库。如果在后端app构建时不启动postgres数据库,那么gradle构建会失败。
要运行这两个容器,需要下载代码。在本地电脑的terminal里,进入项目文件夹,运行命令`cd infrastructure`进入这个子文件夹。然后再运行命令`docker compose up postgres pgadmin`启动postgres数据库和pgadmin管理工具。这个命令会读取当前文件夹下面的docker-compose.yml文件中的postgres和pgadmin服务,并启动起来。我会在系列文章的第二篇,解读docker-compose.yml文件。
验证容器:在docker desktop的container界面里,能看到运行起来的两个容器,如图5所示。

图5 在docker desktop的container界面里,能看到与数据库相关的两个容器
验证数据库:
打开浏览器访问pdadmin数据库管理工具链接`http://localhost:5050/`,用户名:admin@gmail.com,密码:admin@gmail.com。这个用户名和密码是在docker-compose.yml文件中的pdadmin服务中设置好的。
鼠标右击Servers -> Register -> Server… -> General里的Name: 随意写一个,列如shopping-list -> Connection里面的Host name/address: postgres -> Port: 5432 -> Maintenance database: postgres -> Username: postgres -> Password: postgres -> 允许Save password -> 点击Save按钮 -> 点击刚刚创建的shopping-list服务器,就能在数据库出现问题时查看数据库里的数据,如图6所示。这里的Username和Password也是在docker-compose.yml文件中的postgres服务中设置好的。

图6 用pgadmin工具管理postgres数据库
在本地开发环境启动后端app
重新打开一个terminal,进入项目文件夹,然后进入后端代码文件夹:`cd back-end`。启动后端app:`./gradlew bootRun`。
验证后端app:打开浏览器访问`
http://localhost:8081/swagger-ui.html`,如果能看到OpenAPI definition页面,就表明后端已经起了。可以在这个页面试用一下`GET /api/v1/shopping-items`接口,应该返回`[]`空记录。
在本地开发环境启动前端app
重新打开一个terminal,进入项目文件夹,然后进入前端代码文件夹:`cd front-end`。先运行命令`npm install`,安装package.json文件所设置的依赖库。
只有等依赖库安装好了,才能运行命令`npm run dev`启动前端app。之后,屏幕会出现提示诸如`Local: http://localhost:5173/`的信息。
验证前端app:打开浏览器访问`http://localhost:5173`,能看到ShoppingList页面。在Item输入框中输入“a banana”,点击Add按钮,会出现什么结果?”a banana”竟然没有出目前下面的清单里!
[小心坑!CORS问题导致前端无法访问后端]
此时为何无法插入数据?可以用快捷键Cmd+Option+I打开Developer Tools界面,在Network页签的Console里,能看到前端访问后端时出现了CORS错误信息`Access to XMLHttpRequest at ‘
http://localhost:8081/api/v1/shopping-items’ from origin ‘http://localhost:5173’ has been blocked by CORS policy: No ‘
Access-Control-Allow-Origin’ header is present on the requested resource.`
CORS(跨源资源共享)是浏览器的一种安全设置。如果后端app配置好了CORS,那么后端app就能告知浏览器:“虽然访问我的这个请求来自前端app,但我信任它,所以你可以放心地加载和展示我所提供的信息。”于是浏览器就能顺利展示前端app访问后端app所获取的数据。而上面的错误信息表明,用户从前端app的网址(http://localhost:5173)访问后端app网址(http://localhost:8081)里的信息,被浏览器拦截了。这说明后端app没有设置好CORS特定的权限来告知浏览器:“前端这个请求是允许的,你可以放心接收。”
如何查看后端app的CORS配置呢?此时可以查看后端代码`
back-end/src/main/java/com/wuzhenben/shoppinglist`文件夹下的`
ShoppingListApplicationConfig.java`文件。此文件的`allowedOrigins(“http://localhost:8080”)`,设置了后端app允许前端app从`http://localhost:8080`这个origin来访问它。而除此之外的origin,浏览器就给用户报上面的CORS错误,并拒绝访问。
此时要解决这个问题,该怎么办?既然后端已经允许前端app从`http://localhost:8080`这个origin来访问,那么如果让前端在8080号端口运行,是不是就能解决问题?
此时可以按Ctrl+C中止前端app。然后运行下面的命令,让前端app在8080号端口启动:`npm run dev — –port 8080` 。屏幕出现提示`Local: http://localhost:8080/`。
再次验证前端app:打开浏览器访问`http://localhost:8080`,在Item输入框中再次输入“a banana”,点击Add按钮。”a banana”果真出目前下面的清单里!你也可以试试点击a banana右边的radio button,把这个购物项设置为已购买,或者点击Delete按钮,删除这个购物项。
此时还可以用快捷键Cmd+Option+I打开Developer Tools界面,在Network页签的Console里,就看不到任何错误信息了。
你还可以用浏览器访问`http://localhost:5050/`,用之前配置好的pgadmin数据库管理工具,看看shoppingList数据库中是否存入了你在前端app所添加的购物项。
[小心坑!docker desktop的kubernetes里的配置会捣乱]
有一天,我使用了上面的步骤,让前端app在端口8080上启动。但当打开浏览器访问`http://localhost:8080`时,又是前端无法访问后端。打开浏览器chrome里的Developer Tools一看,发现network里的console报以下错误:`Access to XMLHttpRequest at ‘
http://shopping-list-api-ingress:8081/api/v1/shopping-items’ from origin ‘http://localhost:8080’ has been blocked by CORS policy: No ‘
Access-Control-Allow-Origin’ header is present on the requested resource.`。看起来又是CORS问题。
我想试试后端的CORS配置是否起作用了。于是我在显示前端页面的Chrome浏览器的console里,输入命令`fetch(“
http://localhost:8081/api/v1/shopping-items”).then(a => a.text()).then(console.log)`,来从后端app获取所有购物项数据,结果发现能够获取到,返回结果是`[{“id”:1,”item”:”a banana”,”purchased”:true}]`。由于我是从`http://localhost:8080`页面的console里运行的fetch命令,这就说明后端代码`
ShoppingListApplicationConfig`类中的CORS的设置起作用了。
那究竟是什么缘由导致报CORS问题呢?仔细再看错误信息,说来自前端的请求,要访问后端`
http://shopping-list-api-ingress:8081/api/v1/shopping-items`接口路径时,出现了CORS问题。但后端接口路径明明是`
http://localhost:8081/api/v1/shopping-items`啊。这是怎么回事?另外,我的代码里,也没有出现过`shopping-list-api-ingress`这样的字符串。那为何前端app在访问后端app时,却使用了`
http://shopping-list-api-ingress:8081/api/v1/shopping-items`这样的陌生路径?
仔细回忆,才想起来,前两天在docker desktop里试用了本地电脑kubernetes(简称k8s)集群功能,并在里面配置了名为`shopping-list-api-ingress`的ingress配置。ingress的解释,参见本文2.5.2。
看起来前端在访问后端时,使用了这个ingress,从而导致CORS错误。要是我把docker desktop里的kubernetes给关掉,是不是就会好了。于是在docker desktop的settings中,选择Kubernetes,再把Enable Kubernetes的勾选项撤销勾选,重启docker desktop。这样就删除了那个ingress。为了保险,再清除一下浏览器cache。再次访问前端。一切正常!
如果你有兴趣,可以用Insomnia或postman验证后端app接口。之前clone下来的代码里,有一个`Insomnia_2023-10-06.json`文件,可以安装Insomnia(参见:https://insomnia.rest/),创建一个collection,并在里面import这个文件来验证后端app接口。相比postman来说,Insomnia对于初学者更加轻量和易用。
至此,shopping list web app就已经在本地开发环境里跑通了。
清理现场
如果不清理现场,一直让两个容器和两个服务一直跑着,有点耗内存。此时可以在前端、后端和运行本地docker compose命令的terminal界面里,按Ctrl+C,来终止这三个程序的运行。最后在运行本地docker compose命令的terminal界面里,运行命令`docker compose down`,来终止并删除postgres和pgadmin容器以及相关网络资源,然后在docker desktop界面里验证一下。这两个容器果然消失了。
2.4 在本地docker compose里跑通
2.4.1 在本地docker compose里的架构
架构图没变,还是见图3和图4.虽然Shopping list web app在本地docker compose里的架构,与在本地开发环境里的架构,在c4 model架构图中的画法一样,但在实现层面有差异。前者的前端和后端app,是运行在docker container里的。而后者则运行在npm和gradle命令所启动的服务中。
2.4.2 本地docker compose环境准备
在macOS上,只要安装好了docker desktop,你就准备好了本地docker compose运行环境。可以在docker desktop界面里查看docker compose所启动的容器,以及相应的image。
2.4.3 在本地docker compose里跑通shopping list web app
免费注册Docker hub账号以便推送docker image为部署k8s做准备
Docker hub是Docker公司搞的一个存储docker image的公共注册(registry)中心。Docker公司把容器化搞火了之后,许多做软件的公司,就把它们的软件产品,做成docker image,并推送到Docker hub。你之前所用的postgres和pgadmin的image,都是从这个中心拉取的。你在Docker hub上注册账号后,也可以把你构建的docker image推送到Docker hub上。
这样做有什么好处?由于这样一来,在k8s云集群里跑通shopping list web app时,k8s云集群就能从Docker hub里拉取你所构建的前后端app的docker image。免费注册Docker hub账号,参见:https://hub.docker.com/。
构建后端docker image并推送到docker hub
构建后端docker image,分为三步。
第一步,用gradle构建后端app,生成jar包。
先生成jar包,再构建docker image的好处,是能让image仅包含运行后端所需要的jar包。这样能让image文件尽量小。
进入项目文件夹,运行命令`cd infrastructure`进入这个子文件夹。然后再运行命令`docker compose up postgres pgadmin`启动postgres数据库和pgadmin管理工具。
然后新打开一个terminal窗口,进入项目文件夹,运行`cd ../back-end`,进入后端文件夹。
运行命令`./gradlew clean build`构建后端app。之后可以在文件夹`build/libs`里,找找所生成的jar包,文件名是
shoppinglist-0.0.1-SNAPSHOT.jar。
第二步,构建docker image。
运行命令`docker buildx build –build-arg JAR_FILE=
build/libs/shoppinglist-0.0.1-SNAPSHOT.jar -t <docker-hub-username>
/shopping-list-api:v1.0.docker-compose .`来构建后端docker image。可以运行命令`docker image ls`查看新构建的带有`v1.0.docker-compose` tag的image。
这个命令中,`docker buildx build`是对旧的`docker build`命令的扩展,提供了后者所没有的缓存的导入和导出,以及并发构建多个image的功能。
在参数`-t <docker-hub-username>
/shopping-list-api:v1.0.docker-compose`中,`-t`指给image加一个tag。这个tag就是参数中`v1.0.docker-compose`,用于标识这个image。你要把<docker-hub-username>替换为你的Docker hub用户名。而整个`<docker-hub-username>/shopping-list-api`,表明这个image将来推送到Docker hub上的镜像库(repository)名称。
[小心坑!docker buildx命令最后的那个小数点不要忘了]
上面命令最后有一个不起眼的小数点。千万不要把它忘了。这代表把当前文件夹作为build的上下文,以找到诸如jar文件这样的构建资源。
[小心坑!如何知道所构建的image对应的是代码库中的哪些代码?]
我们知道,随着不断提交,代码库中的代码总是在不断变化。如果有一天,你推送到Docker hub中的image里有bug,你想打开对应的源代码看一下。但距离你构建这个image已经过去好几天了,你也往代码库里提交了不少代码。当初构建这个image的代码也改了不少。此时你该如何在代码库中,还原当初构建这个image时的代码?解决的办法,就是你在运行上面的docker buildx命令,构建了docker image后,就立即运行命令`git tag -a v1.0.docker-compose -m “v1.0.docker-compose”`,在git库里打一个同名的tag。这样通过识别这个tag,你就能把image和代码对应上了。最后别忘了运行命令`git push origin v1.0.docker-compose`把这个tag推送到远程git库中。
第三步,把docker image推送到Docker hub。
运行命令`docker login`登录Docker hub。然后运行命令`docker push <docker-hub-username>
/shopping-list-api:v1.0.docker-compose`,将构建好的image推送到Docker hub。你可以登录Docker hub,看看后端带有`v1.0.docker-compose`这个tag的image是否已经在上面了。
构建前端docker image并推送到docker hub
构建前端docker image,分为两步。
第一步,构建docker image。
有人可能会问,为何不是先用命令`npm run build`来构建前端app?答案是这个命令,以及纳入前端的Dockerfile文件里了。我会在第二篇文章中,解读这个文件。
运行`cd ../front-end`,进入前端文件夹。运行命令`docker buildx build -t <docker-hub-username>
/shopping-list-front-end:v1.0.docker-compose .`来构建后端docker image。这里的参数解读和前面讲的一样。可以运行命令`docker image ls`查看新构建的带有`v1.0.docker-compose` tag的image。
第二步,把docker image推送到Docker hub。
运行命令`docker push <docker-hub-username>
/shopping-list-front-end:v1.0.docker-compose`,将构建好的image推送到Docker hub。你可以登录Docker hub,看看前端带有`v1.0.docker-compose`这个tag的image是否已经在上面了。
在本地docker compose里跑通shopping list web app
在本地docker compose里跑通的命令很简单,进入项目文件夹,运行命令`cd infrastructure`进入infrastructure子文件夹,再运行命令`docker compose up`来启动postgres、pgadmin、shopping-list-api和shopping-list-front-end这四个容器即可。此时可以在docker desktop里查看这4个容器的运行状态。还可以在浏览器里访问`http://localhost:8080/`来试用购物列表web app。
至此,shopping list web app在本地docker compose里跑通了。
清理现场
进入项目文件夹,运行命令`cd infrastructure`进入infrastructure子文件夹,再运行命令`docker compose down`可以停止和删除4个容器。
2.5 在k8s云集群里跑通
在k8s云集群里跑前后端分离的web app,有两种选择。
第一种,是使用云厂商所提供的免费试用的服务。
第二种,是使用在本地电脑上运行的诸如minikube这样的单node的服务。
由于要真正体验上云,所以我选择了第一种。
各大云厂商都会提供1~3个月不等的k8s云集群免费试用。本文选用了微软的azure k8s service。免费试用1个月,提供2个node。按照之前讲解的习惯,此时应该展示shopping list web app在k8s云集群里的架构。但为了再现我踩坑的经过,让讲解更有趣,我打算把架构放到最后再讲。
2.5.1 K8s云集群环境准备
注册Azure k8s service云平台账号
Azure k8s service云平台免费注册方法参见:
https://azure.microsoft.com/。
注册完后,可以创建一个名为`my-k8s-cluster-1`的k8s service,以及名为`my-azure-resource-group-1`的resource group。然后登录主页`https://portal.azure.com/#home`,就能看到你所拥有的资源,如图7所示。

图7 你在azure k8s service云平台上所拥有的资源
打开docker desktop kubernetes让kubectl能正常工作
接下来,你需要安装工具kubectl,以便从macOS连上k8s云集群。做法是在docker desktop里,点击settings,选择Kubernetes,然后把Enable Kubernetes左边的勾选框勾上。之后点击Apply & reset按钮。
验证docker desktop k8s能否正常工作:等reset结束后,你能在docker desktop的主界面左下角的小鲸鱼图标上方,看到一个绿色背景的小横条,上面有k8s的舵轮图标。绿色背景,表明docker desktop k8s运行正常。另外,你可以打开一个terminal窗口,在里面输入命令`kubectl version -o yaml`。如果能看到clientVersion和serverVersion,就说明操作k8s的命令kubectl能正常工作了。
连上azure k8s service云平台
要从你的Mac连上azure k8s service云平台,需要改一个配置文件。这个文件是你的mac电脑的`~/.kube`文件夹下的config文件。你可以用你喜爱用的编辑器,打开这个文件。里面只有你的docker desktop所提供的一个k8s集群,名字就是docker-desktop。你要连azure k8s service云平台,就需要把这个文件,替换为azure k8s service云平台的同名配置文件。或者在这个文件中,添加azure k8s service云平台的配置。即这个文件可以有多个k8s集群的配置,此时就能用kubectl命令,在两个k8s集群之间切换。由于在本文中,我们不用docker desktop k8s所提供的单node的本地集群,所以为简单起见,可以把你mac上的`~/.kube/config`文件先备份,然后用azure k8s service云平台的同名配置文件将其替换。
那如何获取azure k8s service云平台的配置文件?方法是你需要在浏览器里,登录你的azure k8s service云平台。在页面上方搜索框的右侧,有一个Cloud shell图标。点击这个图标,就能在屏幕下方,看到一个黑色背景的命令行界面出现。点击命令行界面上方的两个大括号{}图标Open editor,就能在左侧打开一个文件树。在文件树中,找到.kube文件夹并打开,然后点击config文件。右侧就会出现这个文件的内容。你把这个文件的内容全部复制出来,保存到mac电脑的`~/.kube/config`文件末尾,并把这个文件原先的内容删除。再次提醒,在删除原内容前,必定要备份。
一旦改好了config文件,你就可以连接azure k8s service云平台了。
运行命令`kubectl config get-contexts`,可以看到你所连接的azure k8s service云平台。
运行命令`kubectl get nodes`,可以查看azure k8s service云平台给你分配了两个node,状态都是ready。
2.5.2 在k8s云集群里跑通shopping list web app时踩坑
我是如何踩坑的
初次在k8s上部署前后端分离的web app,最自然的方式,就是按照在docker compose里部署的架构,来部署。但这样想,就踩进了一个坑。在讨论坑之前,先看看在k8s云集群里跑通与在本地跑通之间的差异。
在k8s云集群里跑通shopping list web app,与在本地docker compose里跑通,有什么差异呢?有3个差异。
第一个差异,是后端app所依赖的数据库主机名,不再是localhost,而是k8s云集群里postgres数据库的内部service名。这需要改动
back-end/src/main/resources/application.properties文件,将里面的localhost,替换为${DB_HOST}。即通过在下面介绍的deployment配置文件设置的DB_HOST环境变量,来确定postgres数据库的service名。
第二个差异,是后端的CORS的配置中的allowedOrigins,不再是`http://localhost:8080`,而应该是前端app在k8s云集群中的对外域名和端口号。
第三个差异,前端前端app所依赖的后端app的主机名和端口,也不再是localhost:8081,同样也变成了k8s云集群里后端app的service名。这需要改动前端代码的3个文件。第一,
front-end/src/components/ShoppingList.vue文件中的localhost:8081,需要改为%%API_URL%%。这也是通过在下面介绍的deployment配置文件设置的API_URL环境变量,来确定后端app的服务名。为了能够在js代码中,替换后端app的服务名,需要改动front-end/Dockerfile和新增front-end/entrypoint.sh文件。
第二个差异,就是一个坑。后端的CORS的配置中的allowedOrigins,该如何配前端app在k8s云集群中的对外域名和端口号?我没有为这个项目申请域名。域名也不能写成内部service名,由于内部名无法用于外部访问。能把域名写成ip地址吗?在云集群中,ip地址常常会发生变化。每次ip变了就去改配置,多麻烦。这个坑该如何爬出来?
我还真的把postgres、后端shopping-list-api和前端shopping-list-web-app都部署到k8s云集群里,并让前端拥有一个外部IP。结果发现,当我用浏览器访问前端外部IP的8080端口时,浏览器果然报了CORS错误:Access to XMLHttpRequest at ‘
http://shopping-list-api/api/v1/shopping-items’ from origin ‘http://20.72.168.185:8080’ has been blocked by CORS policy: No ‘
Access-Control-Allow-Origin’ header is present on the requested resources.
后来也是查了许多资料,在朋友圈求助,经过朋友们的提醒,并尝试了一下,发现为shopping list web app配置ingress能解决这个难题。
在k8s里,ingress是一种规则和配置的集合,它能协助外部的网络请求,来查找到和访问集群内的服务。可以把它想象成一个交通指挥员,它知道如何根据特定的规则把外面来的车辆(网络请求)引导到正确的停车位(服务)。
2.5.3 在k8s云集群里的架构
在k8s云集群里,就难以使用pgadmin数据库管理工具了。所以图8的context架构图只有user。

图8 Shopping list web app在k8s云集群里的的context架构图
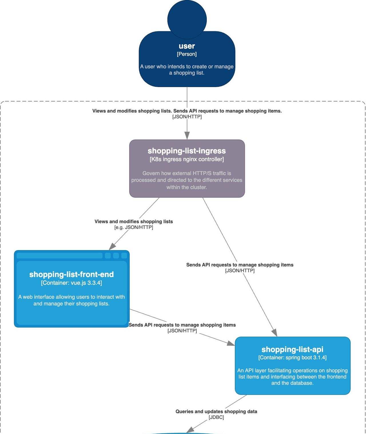
咱们这个web app,用户不再直接访问前端app的对外IP和端口,而是直接访问ingress nginx controller的对外IP和端口。之后,ingress nginx controller会把用户的请求,根据请求的path不同,分发给前端app和后端app。而前后端app就不必拥有对外的IP和端口了。
既然用户所使用的浏览器,只看到ingress nginx controller所对外暴露的IP和端口,那么之后前端app访问后端app获取数据,就都在同一个ingress nginx controller所对外暴露的IP和端口下,这样对浏览器来说,就不存在CORS的跨域问题了。如图9所示。

图9 Shopping list web app在k8s云集群里的的container架构图
2.5.4 如何从坑里爬出来
要从坑里爬出来,就需要新增k8s的deployment、service和ingress的配置文件,以便使用kubectl命令将ingress和postgres、shopping-list-api和shopping-list-front-end这3个微服务部署到k8s上。
注意,ingress不是微服务,而是k8s里的一组规则。
另外,每个微服务的k8s部署,一般都需要一个deployment文件和一个service文件。前者供k8s为这个微服务创建pod,后者供k8s为这个微服务的pod分配稳定的ip地址以及DNS名称。即使容器实例被替换,ip地址以及DNS名称也不会改变。
Pod是k8s管理的最小单元,里面推荐只运行一个docker container,这样才算微服务。
配置ingress需要一个ingress配置文件。由于要在k8s里配置3个微服务,所以需要新增3个deployment文件和3个service文件。
此外,原先在本地使用的pgadmin数据库管理工具,在k8s云集群中,就不再使用了。
改动的代码文件列表如下:
back-end/src/main/resources/application.properties(改动)
Back-end/src/main/ShoppingListApplicationConfig.java(改动)
front-end/Dockerfile(改动)
front-end/src/components/ShoppingList.vue(改动)
front-end/entrypoint.sh(新增)
infrastructure/deployment-postgres.yml(新增)
infrastructure/ingress.yml(新增)
infrastructure/deployment-shopping-list-api.yml(新增)
infrastructure/deployment-shopping-list-front-end.yml(新增)
infrastructure/service-postgres.yml(新增)
infrastructure/service-shopping-list-api.yml(新增)
infrastructure/service-shopping-list-front-end.yml(新增)
为了减轻你写代码的负担,我把这些改动和新增保存到了分支for-azure-k8s-service中。运行命令`git checkout for-azure-k8s-service`就能看到进行了这些改动和新增后的代码。
由于代码改动涉及后端和前端,所以要重新构建后端和前端的docker image。
构建后端docker image并推送到docker hub
第一把数据库跑起来,以便构建代码时运行测试。进入项目文件夹,运行命令`cd infrastructure`进入这个子文件夹。然后再运行命令`docker compose up postgres pgadmin`启动postgres数据库和pgadmin管理工具。
然后新打开一个terminal窗口,进入项目文件夹,运行`cd ../back-end`,进入后端文件夹。由于后端app所依赖的数据库主机名,目前已经改为环境变量${DB_HOST}了,所以在构建前,需要在terminal窗口中,运行命令`export DB_HOST=localhost`来设置环境变量。
之后,可以运行命令`./gradlew clean build`来生成后端jar包。
然后运行命令`docker buildx build –build-arg JAR_FILE=
build/libs/shoppinglist-0.0.1-SNAPSHOT.jar -t <docker-hub-username>
/shopping-list-api:v1.1.k8s .`来构建后端docker image。注意,为了和之前为docker compose构建image做区分,上面命令中的tag改为`v1.1.k8s`。可以运行命令`docker image ls`查看新构建的带有`v1.1.k8s` tag的image。
运行命令`docker login`登录Docker hub。然后运行命令`docker push <docker-hub-username>
/shopping-list-api:v1.1.k8s`,将构建好的image推送到Docker hub。你可以登录Docker hub,看看后端shopping-list-api带有`v1.1.k8s`这个tag的image是否已经在上面了。
构建前端docker image并推送到docker hub
[小心坑!如果用arm64架构的mac构建image而不做架构设定会怎样?]
我按之前为docker compose构建前端docker image的方式,为azure k8s service构建了前端docker image。但等我把前端的deployment文件apply到k8s云集群时,pod在启动时总是报一个奇怪的错误:exec
/usr/local/bin/docker-entrypoint.sh: exec format error。
把这个image拉下来,运行一个容器,然后进去看文件docker-entrypoint.sh的内容,也看不出所以然。后来查了半天,才知道缘由在于我用arm64架构的mac在构建image时,没有指定所构建的image应该是amd64架构的。
如果用arm64架构的mac构建image,而不在命令中做架构设定,那么所构建的image就只能用于arm64架构的容器运行系统里,这也是我之前能正常在mac上的docker compose里运行不带架构设定而构建出的image的容器的缘由。但我在azure k8s service云集群里所申请的资源,一般都是只能运行amd64架构的容器。
要爬出这个坑需要做两件事。
第一,需要在~/.docker/config.json文件中,增加下面的配置,以便让docker buildx能够支持在Mac arm64架构的电脑上,构建amd64架构的image。
`{ “experimental”: “enabled” }`
第二,在docker buildx命令中,增加指定架构的参数。可以在项目文件夹中,运行`cd ../front-end`,进入前端文件夹。运行命令`docker buildx build –platform linux/amd64 -t <docker-hub-username>
/shopping-list-front-end:v1.1.k8s.amd64 .`来构建前端docker image。可以运行命令`docker image ls`查看新构建的带有`v1.1.k8s.amd64` tag的image。还可以运行命令`docker inspect
wubin28/shopping-list-front-end:v1.1.k8s.amd64 | grep “Architecture”`查看这个image是否真的是amd64架构的。
运行命令`docker push <docker-hub-username>
/shopping-list-front-end:v1.1.k8s.amd64`,将构建好的image推送到Docker hub。你可以登录Docker hub,看看前端shopping-list-front-end带有`v1.1.k8s.amd64`这个tag的image是否已经在上面了。
在k8s云集群上配置postgres、shopping-list-api和shopping-list-front-end三个微服务和ingress并运行
要在Mac的terminal里连上azure k8s service进行操作,需要安装azure-cli工具。可以运行`brew update`和`brew install azure-cli`进行安装。安装完后,可以运行命令`az –version`来验证安装是否成功。然后可以运行`az login`来登录azure k8s service云平台。
我们在k8s云集群里为这个web app所创建的资源,最好都放到一个namespace里,这样便于管理。将来不用云服务了,要删除一个namespace里所有资源以便省钱,也就是运行一条命令的事儿。具体如何做,见下文“清理现场”。
由于每个命令一般都有挂上$NAMESPACE,所以把它设置到环境变量里比较方便:`export NAMESPACE=shopping-list-web-app`。然后可以运行`kubectl create namespace $NAMESPACE`来创建这个namespace。
前面讲到,在一个操作系统里安装工具,最好用包管理器。这样便于维护工具的版本。对于云计算操作系统k8s来说,helm就是这样的包管理工具。我们可以用helm来安装ingress-nginx:
helm repo add ingress-nginx-repo https://kubernetes.github.io/ingress-nginx
helm repo update
helm install ingress-nginx-release ingress-nginx-repo/ingress-nginx
-n $NAMESPACE
--set controller.service.annotations."service.beta.kubernetes.io/azure-load-balancer-health-probe-request-path"=/healthz
安装完后,可以运行`helm list -n $NAMESPACE`验证一下。
接下来就可以用kubectl,运行下面命令,来往k8s云集群里部署postgres、shopping-list-api、shopping-list-front-end和ingress了。
`cd ../infrastructure`
部署postgres的deployment:`kubectl apply -f ./deployment-postgres.yml --namespace $NAMESPACE`
验证image是否正确:`kubectl get deployments -o wide -n $NAMESPACE`
验证pod是否正常启动:`kubectl get pods -o wide -n $NAMESPACE`
部署postgres的service:`kubectl apply -f ./service-postgres.yml --namespace $NAMESPACE`
验证服务是否正常启动:`kubectl get services -o wide -n $NAMESPACE`
部署shopping-list-api的deployment:`kubectl apply -f ./deployment-shopping-list-api.yml --namespace $NAMESPACE`
验证image是否正确:`kubectl get deployments -o wide -n $NAMESPACE`
验证pod是否正常启动:`kubectl get pods -o wide -n $NAMESPACE`
部署shopping-list-api的service:`kubectl apply -f ./service-shopping-list-api.yml --namespace $NAMESPACE`
验证服务是否正常启动:`kubectl get services -o wide -n $NAMESPACE`
部署shopping-list-front-end的deployment:`kubectl apply -f ./deployment-shopping-list-front-end.yml --namespace $NAMESPACE`
验证image是否正确:`kubectl get deployments -o wide -n $NAMESPACE`
验证pod是否正常启动:`kubectl get pods -o wide -n $NAMESPACE`
部署shopping-list-front-end的service:`kubectl apply -f ./service-shopping-list-front-end.yml --namespace $NAMESPACE`
验证服务是否正常启动:`kubectl get services -o wide -n $NAMESPACE`
部署ingress:`kubectl apply -f ./ingress.yml --namespace $NAMESPACE`
查看ingress的状态:kubectl get ingresses -n $NAMESPACE
查看ingress的详情:kubectl describe ingress <ingress name> -n $NAMESPACE
如果一切顺利,没有出错,那么就可以运行命令`kubectl get services -o wide -n $NAMESPACE`,查看ingress nginx controller对外暴露的IP和端口,以便让我们试用web app。假设我们查看到的IP是20.72.130.209。而端口一般是80。
打开浏览器,访问`http://20.72.130.209/`。如果一切正常,就能在上面愉快地管理购物项了。
清理现场
运行命令`kubectl delete namespace $NAMESPACE`,就可以删除该namespace下所有资源。
如果你的azure k8s service云服务免费试用快到期了,记得删除下面的资源:my-k8s-cluster-1、my-azure-resource-group-1和Azure subscription 1。
[小心坑!在免费期到期前不要忘记删除k8s云集群中的所有资源]
在微软、谷歌、亚马逊、阿里、腾讯这样的云平台申请了带有免费试用期的账号,如果暂时不用,在试用期到期前,必定记得删除k8s云集群中的所有资源,否则就太破费了。你会遇到云刺客。
本文Windows 10和ubuntu版,等我有空了再写。
因篇幅所限,本文并未解读所使用的docker compose和k8s的配置文件。我会在接下来的两篇文章中,进行解读。敬请关注。
要想找到这一系列文章的最新版本,可以在知乎搜“体验更好地做软件”专栏。
如果你喜爱这一系列文章,欢迎点赞和收藏,并在留言区写下为何喜爱,以便我将来写更多你喜爱的文章。
如果你不喜爱,也欢迎你留言告知我哪里可以再改善。




写的很详细,谢谢
照着文章运行起来有问题就喊我哦