前言
随着企业数字化转型的不断深入,通用、高效的后台权限管理系统和快速开发框架成为众多开发和企业的迫切需求。
今天推荐一个融合了最新的前端与后端技术栈,在为开发提供一个开箱即用、结构清晰、编码优雅的开发平台。
不管大家是想快速搭建企业级后台系统,还是希望学习.NET 与 Vue 技术栈的最佳实践,NetAdmin 都是一个不可多得的参考项目。
项目介绍
NetAdmin是一个通用型后台权限管理系统及快速开发框架,采用当前主流且前沿的技术构建而成。该项目集成了前后端分离架构、模块化设计、统一权限管理等核心功能,具备良好的可扩展性和维护性。
语言/技术栈:C# 13 / .NET 9、Vue 3、Vite、ElementPlus
授权协议:.NET MIT(自由使用)
数据库 ORM:FreeSql(支持多种数据库)
在线预览:https://na.tools92.top
Docker 一键部署:
docker run -p 8080:8080 nsnail/netadmin
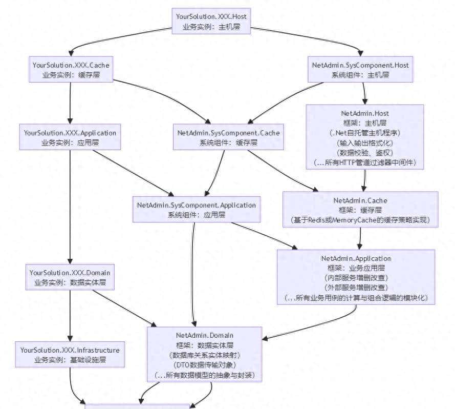
项目框架
通用后台管理框架,架构图如下所示:

项目功能
NetAdmin 提供了丰富的后台系统基础功能,适用于各种类型的管理类系统开发:
权限管理
-
角色管理:支持多角色配置与权限分配。
-
菜单管理:动态菜单配置,支持权限控制。
-
用户管理:用户增删改查、角色绑定、状态控制。
-
操作日志:记录所有用户操作行为,便于审计追踪。
系统管理
-
字典管理:系统全局参数配置。
-
定时任务:支持定时任务的添加、编辑与执行监控。
-
文件管理:集成 MinIO,实现文件上传、下载、删除等功能。
快速开发
-
内置代码生成器,可快速生成业务模块。
-
支持数据库自动同步与种子数据插入。
-
提供标准 API 接口文档(Swagger/Knife4j)。
项目特点
技术栈:采用 C# 13 / .NET 9、Vue 3 + Vite + ElementPlus,紧跟技术趋势。
简洁优雅的编码规范:遵循高质量代码风格,使用 Roslynator、StyleCop、SonarQube 等工具保障代码质量。
模块化架构:前后端高度解耦,易于扩展与维护。
开箱即用:提供完整开发文档与脚本工具,新手也能轻松上手。
性能优化:集成 Prometheus 监控、雪花ID生成器、缓存机制等提升系统响应速度。
跨平台支持:支持 Windows、Linux、macOS 环境运行。
开源免费:采用 .NET MIT 协议,鼓励社区贡献与二次开发。
项目使用
一键运行(Docker)
docker run -p 8080:8080 nsnail/netadmin
构建步骤
推荐下载 zip/tar格式版本,解压即用,删除方便,不会污染系统环境。
1、检查 .NET SDK 版本(>=9.0.0)
dotnet --list-sdks
2、克隆代码仓库
git clone--depth 1 https://github.com/nsnail/NetAdmin.git
cd./NetAdmin
3、确保 Redis 正在运行
启动 Redis 服务:
redis-server
连接测试:
redis-cli
https://github.com/redis-windows/redis-windows/releases]
https://redis.io/download
4、运行后端 Web API
dotnet run --project ./src/backend/YourSolution.AdmServer.Host/YourSolution.AdmServer.Host.csproj --urls http://[::]:5010 -is
参数说明:
-
-i:插入种子数据 -
-s:同步数据库结构
访问接口文档:
http://localhost:5010
你将看到 Swagger/Knife4j UI 页面。
5、检查 Node.js 版本(>=20)
node -v
6、安装前端依赖包
cd./src/frontend/admin
npm install
7、运行前端项目
npm run dev
访问管理界面:
http://localhost:5020
-
默认用户名:
root -
默认密码:
1234qwer
项目技术
后端技术栈(C# / .NET)
|
技术 |
说明 |
|---|---|
|
ASP.NET Core |
构建高性能 Web API 的核心框架 |
|
FreeSql |
强劲灵活的 ORM,支持多种数据库 |
|
Redis |
缓存中间件,用于会话管理和高频数据读取 |
|
Yitter.IdGenerator |
高效分布式 ID 生成器 |
|
Prometheus-net.AspNetCore |
性能指标采集与监控 |
|
Spectre.Console |
控制台界面美化工具 |
|
NSExt |
自定义扩展库,封装常用方法 |
|
SixLabors.ImageSharp |
图像处理库 |
|
Minio |
对象存储服务支持 |
|
xUnit & Coverlet |
单元测试与覆盖率分析 |
前端技术栈(Vue 3 / TypeScript)
|
技术 |
说明 |
|---|---|
|
Vue 3 |
主流前端框架,支持 Composition API |
|
Vite |
极速构建工具,提升开发体验 |
|
ElementPlus |
基于 Vue 3 的 UI 组件库 |
|
ECharts |
数据可视化图表库 |
|
Axios |
HTTP 请求库 |
|
SCUI |
后台管理界面模板 |
|
Sass |
CSS 预处理器 |
|
ESLint & Prettier |
代码检查与格式化工具 |
|
Crypto-js |
标准加密算法库 |
项目效果
1、主控面板

2、权限管理

3、字典管理

4、开发管理

5、系统管理

6、菜单管理

7、系统搜索

项目源码
Gitee:https://gitee.com/nsnail/NetAdmin
GitHub:https://github.com/nsnail/NetAdmin
总结
NetAdmin不仅仅是一个后台权限管理系统,更是一个面向未来的快速开发框架。它融合了当下最流行的前后端技术栈,结构清晰、功能完善、编码规范优秀,是企业级项目开发的理想选择。
对于刚入门的开发来说NetAdmin 是一个绝佳的学习资源;对于有经验的工程师而言,它也提供了良好的扩展性和二次开发空间。
以上仅展示了通用后台管理系统的部分功能。更多实用特性和详细信息,请大家访问项目源码。
希望通过本文能为.NET 在通用后台管理系统开发方面提供有价值的参考。感谢您阅读本篇文章,欢迎在评论区留言交流,分享您的宝贵经验和提议。
关键词
NetAdmin、#后台权限管理系统、#快速开发框架、C# 13、.NET 9、Vue 3、Vite、#ElementPlus、FreeSql、Redis、#Docker、#开源项目、代码规范、#权限管理、#模块化架构、Roslynator、SonarQube、xUnit、Prometheus、MinIO、SPA、TypeScript、Sass、#ECharts
最后
如果你觉得这篇文章对你有协助,不妨点个赞支持一下!你的支持是我继续分享知识的动力。如果有任何疑问或需要进一步的协助,欢迎随时留言。

收藏


分享

在看




一个说信创的被我喷灭了, 竟然自己删除了
厉害的
向你学习👍
厉害了👍
佩服💪
收藏了,感谢分享