一、项目概述
字节跳动于 2025 年 5 月 9 日正式开源其深度研究框架 DeerFlow(全称 Deep Exploration and Efficient Research Flow),旨在通过多智能体协作与模块化设计,将语言模型与专业工具(网络搜索、代码执行、数据爬取等)结合,实现自动化研究、报告生成及多媒体内容创作。该项目已发布至 GitHub 官方仓库,并配套提供详细部署指南和案例演示。

二、技术架构与创新
- 多智能体协作系统
- 采用 LangGraph 构建模块化架构,包含 协调器(管理任务流程)、规划器(分解研究目标)、研究团队(研究员、编码员、报告员)等组件,支持动态调整任务计划(Re-planning)。
- 对比传统 LangChain Supervisor,其优化设计显著减少 API 调用次数和 Token 消耗,提升执行效率。
- 工具链集成
- 无缝接入 MCP 服务(类似私域搜索、设备操作)、网络爬虫及 Python 代码执行环境,支持复杂研究场景。
- 基于 Meta Prompt 技术,利用 OpenAI 官方模板自动生成高质量指令,降低人工编写 Prompt 的门槛。

三、核心功能亮点
- 全流程研究支持
- 深度研究:从目标拆解(如“埃菲尔铁塔与最高建筑的高度对比”)到执行(搜索、代码分析),最终生成图文报告。
- Human-in-the-loop:用户可通过自然语言实时干预 AI 生成的计划或报告,调整细节或补充信息。
- 多媒体内容生成
- 播客与 PPT:研究报告可一键转换为双人主持的播客音频(火山引擎语音技术驱动)或文字版 PPT,支持音色定制。
- Replay 模式:交互过程以快照形式回放,便于追溯研究逻辑与步骤。
- 开源生态兼容性
- 基于 LangStack 技术栈(LangChain + LangGraph),代码结构简洁,适合开发者快速上手多智能体系统开发。
四、项目优势与对比
- 效率提升:传统文献综述需数周,DeerFlow 可压缩至数小时,且支持跨领域数据整合
- 灵活性:动态任务规划机制适应复杂场景,避免传统 RAG 的单一检索局限。
- 开源价值:提供企业级功能(如 MCP 集成)的免费方案,推动社区协作创新。
五、应用场景与社区影响
- 学术研究:快速完成文献综述、数据可视化及跨学科验证。
- 商业分析:生成市场竞品报告、投资提议,支持播客形式传播结论。
- 开发者生态:通过清晰架构设计,降低多智能体系统开发门槛,助力教育与企业定制化需求。
六、获取与使用
- GitHub 仓库:https://github.com/bytedance/deer-flow
- 官方推荐环境:豆包 1.5 Pro(深度集成 MCP 与语音功能)。
- 成本:完全开源免费,企业可基于自身需求二次开发。
DeerFlow (Deep Exploration and Efficient Research Flow) 是一个社区驱动的深度研究框架,它建立在开源社区令人难以置信的工作之上。目标是将语言模型与用于 Web 搜索、爬网和 Python 代码执行等任务的专用工具相结合,同时回馈使之成为可能的社区。
快速开始
DeerFlow 是用 Python 开发的,并带有一个用 Node.js 编写的 Web UI。为确保设置过程顺利进行,提议使用以下工具:
推荐工具
- 紫外线:简化 Python 环境和依赖项管理。 在根目录中自动创建虚拟环境并为您安装所有必需的软件包,无需手动安装 Python 环境。uv
- NVM:轻松管理 Node.js 运行时的多个版本。
- PNPM:安装和管理 Node.js 项目的依赖项。
环境要求
确保您的系统满足以下最低要求:
- 蟒蛇:版本3.12+
- Node.js:版本22+
安装
# Clone the repository
git clone https://github.com/bytedance/deer-flow.git
cd deer-flow
# Install dependencies, uv will take care of the python interpreter and venv creation, and install the required packages
uv sync
# Configure .env with your API keys
# Tavily: https://app.tavily.com/home
# Brave_SEARCH: https://brave.com/search/api/
# volcengine TTS: Add your TTS credentials if you have them
cp .env.example .env
# See the 'Supported Search Engines' and 'Text-to-Speech Integration' sections below for all available options
# Configure conf.yaml for your LLM model and API keys
# Please refer to 'docs/configuration_guide.md' for more details
cp conf.yaml.example conf.yaml
# Install marp for ppt generation
# https://github.com/marp-team/marp-cli?tab=readme-ov-file#use-package-manager
brew install marp-cli
(可选)通过 pnpm 安装 Web UI 依赖项:
cd deer-flow/web
pnpm install
配置
有关更多详细信息,请参阅配置指南。
注意
在开始项目之前,请仔细阅读指南,并更新配置以符合您的特定设置和要求。
控制台 UI
运行项目的最快方法是使用控制台 UI。
# Run the project in a bash-like shell
uv run main.py
Web 用户界面
该项目还包括一个 Web UI,提供更动态和引人入胜的交互式体验。
注意
您需要先安装 Web UI 的依赖项。
# Run both the backend and frontend servers in development mode
# On macOS/Linux
./bootstrap.sh -d
# On Windows
bootstrap.bat -d
打开浏览器并访问 http://localhost:3000 以浏览 Web UI。
在 Web 目录中探索更多详细信息。
支持的搜索引擎
DeerFlow 支持多个搜索引擎,可以使用变量在您的文件中配置这些搜索引擎:.envSEARCH_API
- Tavily (默认):AI 应用程序的专用搜索 API
- 文件中的 requiresTAVILY_API_KEY.env
- 注册地址: https://app.tavily.com/home
- DuckDuckGo:注重隐私的搜索引擎
- 无需 API 密钥
- Brave Search:具有高级功能的注重隐私的搜索引擎
- 文件中的 requiresBRAVE_SEARCH_API_KEY.env
- 注册地址: https://brave.com/search/api/
- Arxiv:用于学术研究的科学论文搜索
- 无需 API 密钥
- 专门用于科学和学术论文
要配置您的首选搜索引擎,请在文件中设置变量:SEARCH_API.env
# Choose one: tavily, duckduckgo, brave_search, arxiv
SEARCH_API=tavily
特征
核心能力
- LLM 集成它支持通过 litellm 集成大多数模型。支持 Qwen 等开源模型OpenAI 兼容 API 接口适用于不同任务复杂性的多层 LLM 系统
工具和 MCP 集成
- 搜索和检索
- 通过 Tavily、Brave Search 等进行网络搜索
- 与 Jina 一起爬行
- 高级内容提取
- MCP 无缝集成
- 扩展私有域访问、知识图谱、Web 浏览等功能
- 促进各种研究工具和方法的集成
人工协作
- 人机协同
- 支持使用自然语言对研究计划进行交互式修改
- 支持自动接受研究计划
- 报告译后编辑
- 支持类似 Notion 的块编辑
- 允许 AI 优化,包括 AI 辅助优化、句子缩短和扩展
- 由 tiptap 提供支持
内容创建
- ️ 播客和演示文稿生成AI 驱动的播客脚本生成和音频合成自动创建简单的 PowerPoint 演示文稿用于定制内容的可定制模板
建筑
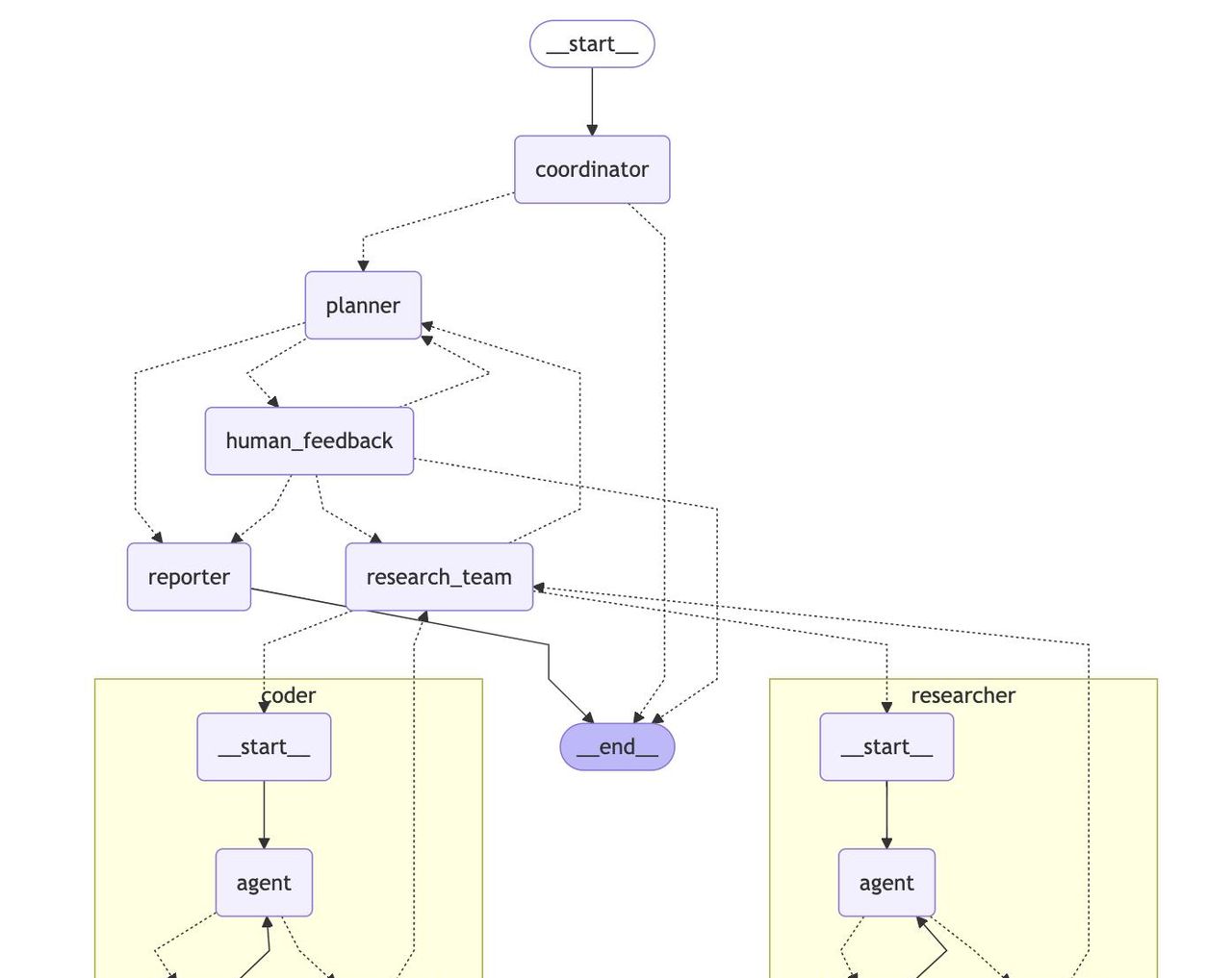
DeerFlow 实现了一个模块化的多代理系统架构,专为自动化研究和代码分析而设计。该系统基于 LangGraph 构建,支持灵活的基于状态的工作流,其中组件通过定义明确的消息传递系统进行通信。

在 deerflow.tech 现场观看
该系统采用简化的工作流程,包括以下组件:
- 协调器:管理工作流生命周期的入口点
- 根据用户输入启动研究流程
- 在适当的时候将任务委派给规划者
- 充当用户和系统之间的主要接口
- Planner:任务分解和规划的战略组件
- 分析研究目标并创建结构化的执行计划
- 确定是否有足够的上下文可用或是否需要更多研究
- 管理研究流程并决定何时生成最终报告
- 研究团队:执行计划的专业代理的集合:
- 研究员:使用网络搜索引擎、爬虫甚至 MCP 服务等工具进行网络搜索和信息收集。
- Coder:使用 Python REPL 工具处理代码分析、执行和技术任务。 每个代理都可以访问针对其角色优化的特定工具,并在 LangGraph 框架内运行
- Reporter:研究成果的最终阶段处理器
- 汇总研究团队的发现
- 处理和构建收集的信息
- 生成全面的研究报告
文本到语音转换集成
DeerFlow 目前包括文本转语音 (TTS) 功能,允许您将研究报告转换为语音。此功能使用 volcengine TTS API 从文本生成高质量的音频。速度、音量和音高等功能也是可定制的。
使用 TTS API
您可以通过终端节点访问 TTS 功能:/api/tts
# Example API call using curl
curl --location 'http://localhost:8000/api/tts'
--header 'Content-Type: application/json'
--data '{
"text": "This is a test of the text-to-speech functionality.",
"speed_ratio": 1.0,
"volume_ratio": 1.0,
"pitch_ratio": 1.0
}'
--output speech.mp3
发展
测试
运行测试套件:
# Run all tests
make test
# Run specific test file
pytest tests/integration/test_workflow.py
# Run with coverage
make coverage
代码质量
# Run linting
make lint
# Format code
make format
使用 LangGraph Studio 进行调试
DeerFlow 使用 LangGraph 作为其工作流架构。您可以使用 LangGraph Studio 实时调试和可视化工作流。
在本地运行 LangGraph Studio
DeerFlow 包括一个配置文件,用于定义 LangGraph Studio 的图形结构和依赖项。此文件指向项目中定义的工作流图,并自动从该文件加载环境变量。langgraph.json.env
苹果电脑
# Install uv package manager if you don't have it
curl -LsSf https://astral.sh/uv/install.sh | sh
# Install dependencies and start the LangGraph server
uvx --refresh --from "langgraph-cli[inmem]" --with-editable . --python 3.12 langgraph dev --allow-blocking
Windows / Linux
# Install dependencies
pip install -e .
pip install -U "langgraph-cli[inmem]"
# Start the LangGraph server
langgraph dev
启动 LangGraph 服务器后,您将在终端中看到几个 URL:
- API:http://127.0.0.1:2024
- 工作室界面:https://smith.langchain.com/studio/?baseUrl=http://127.0.0.1:2024
- API 文档:http://127.0.0.1:2024/docs
在浏览器中打开 Studio UI 链接以访问调试界面。
使用 LangGraph Studio
在 Studio UI 中,您可以:
- 可视化工作流程图并查看组件如何连接
- 实时跟踪执行情况,了解数据如何流经系统
- 检查工作流每个步骤的状态
- 通过检查每个组件的输入和输出来调试问题
- 在规划阶段提供反馈以完善研究计划
当您在 Studio UI 中提交研究主题时,您将能够看到整个工作流程的执行情况,包括:
- 创建研究计划的规划阶段
- 可在其中修改计划的反馈循环
- 每个部分的研究和写作阶段
- 最终报告生成
例子
以下示例演示了 DeerFlow 的功能:
研究报告
- OpenAI Sora 报告 – OpenAI 的 Sora AI 工具分析
- 讨论功能、访问、提示工程、限制和道德注意事项
- 查看完整报告
- Google 的代理到代理协议报告 – Google 的代理到代理 (A2A) 协议概述
- 讨论它在 AI 代理通信中的作用及其与 Anthropic 的模型上下文协议 (MCP) 的关系
- 查看完整报告
- 什么是 MCP?– 在多个上下文中对术语“MCP”进行全面分析
- 探索人工智能中的模型上下文协议、化学中的磷酸一氢钙和电子学中的微通道板
- 查看完整报告
- 比特币价格波动 – 近期比特币价格走势分析
- 研究市场趋势、监管影响和技术指标
- 根据历史数据提供提议
- 查看完整报告
- 什么是法学硕士?– 对大型语言模型的深入探索
- 讨论体系结构、培训、应用程序和道德注意事项
- 查看完整报告
- 如何使用 Claude 进行深入研究?– 使用 Claude 进行深入研究的最佳实践和工作流程
- 涵盖提示工程、数据分析以及与其他工具的集成
- 查看完整报告
- 医疗保健领域的 AI 采用:影响因素 – 推动医疗保健领域 AI 采用的因素分析
- 讨论 AI 技术、数据质量、道德思考、经济评估、组织准备情况和数字基础设施
- 查看完整报告
- 量子计算对密码学的影响 – 量子计算对密码学的影响分析
- 讨论经典密码学、后量子密码学和抗量子加密解决方案的漏洞
- 查看完整报告
- 克里斯蒂亚诺·罗纳尔多 (Cristiano Ronaldo) 的表现亮点 – 克里斯蒂亚诺·罗纳尔多 (Cristiano Ronaldo) 表现亮点分析
- 讨论他的职业成就、国家队目标和在各种比赛中的表现
- 查看完整报告
要运行这些示例或创建自己的研究报告,您可以使用以下命令:
# Run with a specific query
uv run main.py "What factors are influencing AI adoption in healthcare?"
# Run with custom planning parameters
uv run main.py --max_plan_iterations 3 "How does quantum computing impact cryptography?"
# Run in interactive mode with built-in questions
uv run main.py --interactive
# Or run with basic interactive prompt
uv run main.py
# View all available options
uv run main.py --help
交互模式
该应用程序目前支持交互式模式,内置中英文问题:
- 启动交互模式:
- uv run main.py –interactive
- 选择您的首选语言(英文或中文)
- 从内置问题列表中进行选择,或选择选项以提出您自己的问题
- 系统将处理您的问题并生成一份全面的研究报告
人在回路
DeerFlow 包括一个人工循环机制,允许您在执行研究计划之前对其进行审查、编辑和批准:
- 计划审查:启用人工回路后,系统将在执行前呈现生成的研究计划供您审查
- 提供反馈: 您可以:
- 通过响应[ACCEPTED]
- 通过提供反馈(例如[EDIT PLAN] Add more steps about technical implementation)
- 系统将纳入您的反馈并生成修订后的计划
- 自动接受:您可以启用自动接受以跳过审核过程:
- 通过 API:在您的请求中设置auto_accepted_plan: true
- API 集成:使用 API 时,您可以通过以下参数提供反馈:feedback
- { “messages”: [{“role”: “user”, “content”: “What is quantum computing?”}], “thread_id”: “my_thread_id”, “auto_accepted_plan”: false, “feedback”: “[EDIT PLAN] Include more about quantum algorithms” }
命令行参数
该应用程序支持多个命令行参数来自定义其行为:
- query:要处理的研究查询(可以是多个单词)
- –interactive:使用内置问题在交互模式下运行
- –max_plan_iterations:最大计划周期数(默认值:1)
- –max_step_num:研究计划中的最大步骤数(默认值:3)
- –debug:启用详细的调试日志记录




收藏了,感谢分享
damx
不就是langchain、langgraph、mcp一堆开源库打包在一起做的玩具吗
小子你部署了吗?也就是个玩具