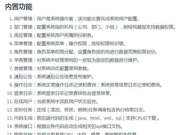
还是那句话,重复造轮子是个苦逼的活,能搞懂搞会一个好轮子,是多么美好的事情,今天介绍一款杠把子级别的Java开源后台管理系统,RuoYi 基于SpringBoot开发分普通交互前段bootstrap版本,和vue前后端分离版本;

bootstrap版本开源地址:
https://gitee.com/y_project/RuoYi/
vue前后端分离版本开原地址:
https://gitee.com/y_project/RuoYi-Vue



bootstrap版本:
演示地址:http://ruoyi.vip
文档地址:http://doc.ruoyi.vip


vue前后端分离版本:
演示地址:http://vue.ruoyi.vip
文档地址:http://doc.ruoyi.vip


© 版权声明
文章版权归作者所有,未经允许请勿转载。
相关文章
您必须登录才能参与评论!
立即登录






我把它都改成了layui
我加入了spring cloud alibaba全家桶
重复造轮子是java最喜欢做的事
这个是不是el的那套改的
也是有精力,搞这么多个版本
强贴留名
各种开源平台,可以一览。
这套框架不错 已经用来开发了一个商城出来 还可以
了解过,但是感觉数据隔离不是很完善
不太好吧!不自由
下面的音乐随身听真没必要放,IDM一直弹窗mp3下载,停不下来,只好关了
改了几个springboot的框架,终于付费了国产的,
收藏
编辑
很好vue
spring boot
同质化太严重了
ry好多人都在用
mark