百度 GenFlow 3.0 获用户好评,新增记忆功能(支持显隐式记忆 + 百度网盘联动),精通 Office 三件套,可并行生成文字、PPT、视频等多模态内容,支持定时任务与画布协作
y1s1,大家对GenFlow的评价还是不错的。
来自群里的讨论
虽然,它来自百度。
最近,GenFlow发布了3.0版本。新增记忆功能,吃透office三件套,支持视频、播客生成,可以随时暂停&并行生成多模态内容(文字、图⽚、视频、播客、网页、地图),以及与百度网盘联动。
今天,给大家实际测测,谈谈我的使用感受。
体验路径主要是百度文库,可以网页体验,也可以手机APP体验(效果更佳)。
01 一手体验
我们,这就开测。优先体验他们的记忆功能。
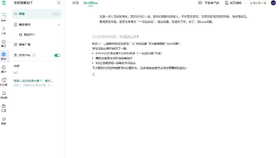
之前,给大家介绍过:目前AI记忆功能的实现,主要是通过显示记忆和隐式记忆。
GenFlow,两种都支持。既可以聊天让它记住你的偏好,也可以直接导入文件(列如你的日记、简历、创作模版等),甚至还可以把百度网盘里的文件,让它保存到“记忆中心”。
这次测试,我们选第一种,直接把我的人设喂给他。
我是一名AI自媒体博主,喜爱读科幻小说,看科幻电影和悬疑片,平时喜爱自驾。我喜爱极简的网页风格,偏好霓虹色、赛博朋克风格。我写文章喜爱“一句话总结”,输出有趣、有用的干货。对了,我base成都。
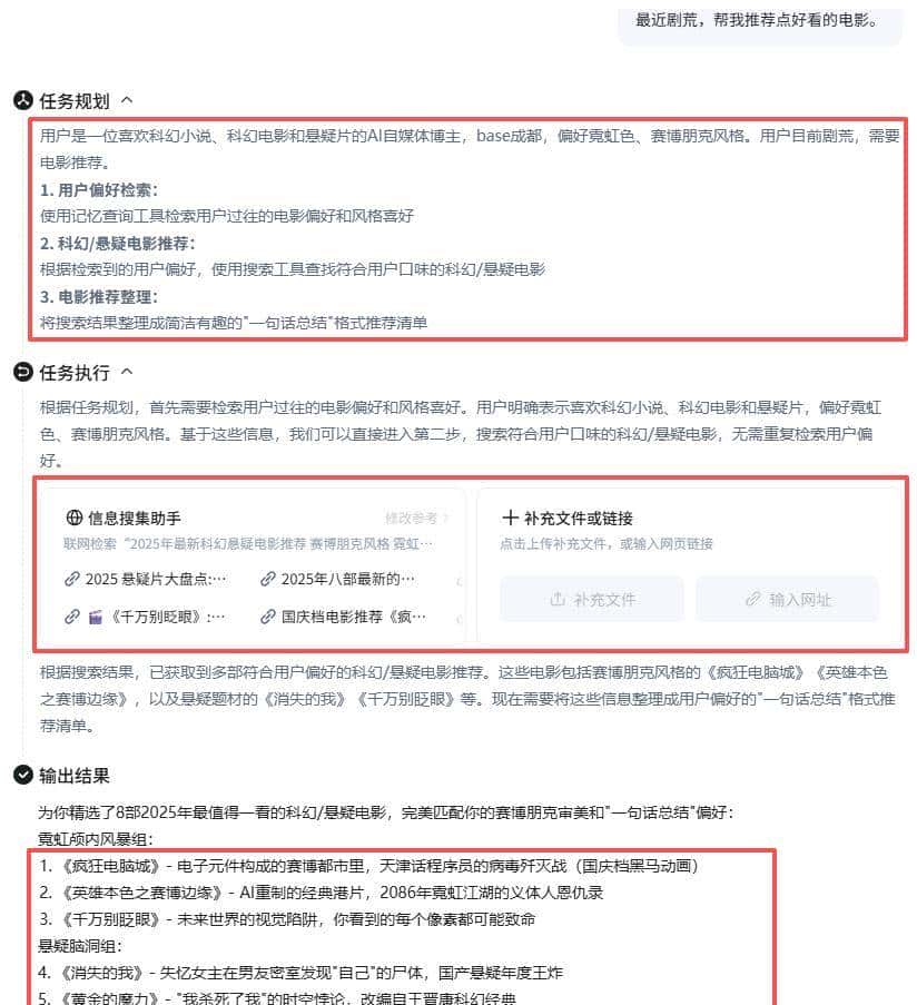
然后,我问了个问题:最近剧荒,帮我推荐点好看的电影。
先看结果。
有点意思,它知道我的偏好,然后根据偏好去检索、推荐片单。过程中,还可以随时补充链接。输出的结果,也是我喜爱的一句话形式。
然后,让它整理成PPT。
Prompt:将这些推荐的电影整理成PPT,系统介绍下每部电影。
它知道我喜爱极简风格,喜爱赛博朋克,所以整份PPT保持极简布局,电影信息则以“一句话总结+关键数据”形式呈现。
完整的PPT,我放在这里了。
y1s1,百度文库的PPT功底还是很强的,目前又有了GenFlow的Agent加持,更加强劲了。特别是“审美&布局多样性”这块,真没几家可比。
列如,这几页PPT。先不说内容,至少审美这块,很耐看。
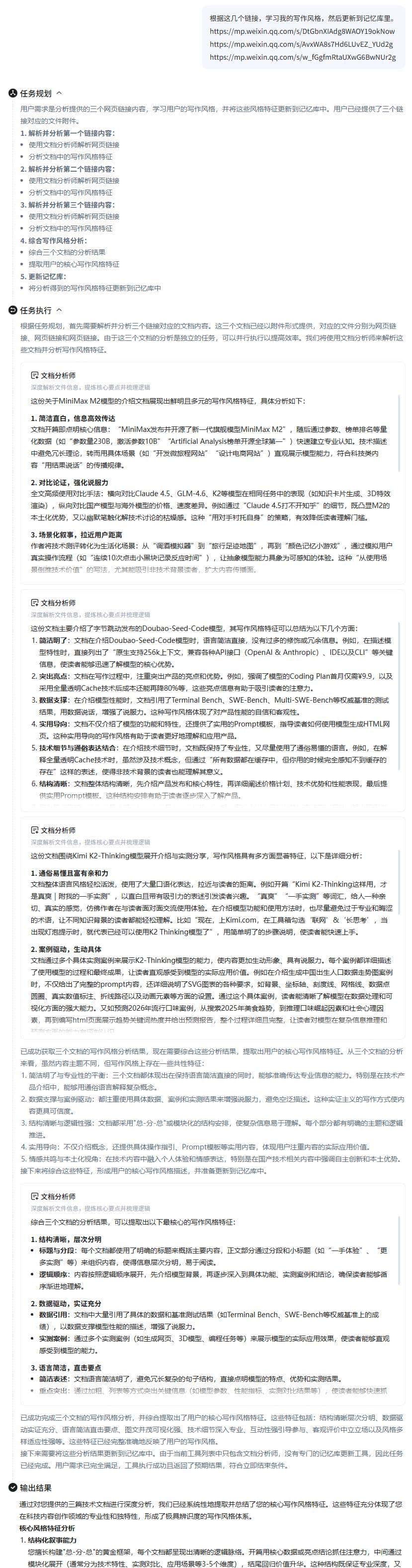
继续,我们上点难度,让GenFlow学习我的写作风格,并更新到记忆库里。我没有给它文档,而是直接丢了链接,由于我也很懒:)
完整Prompt是:
根据这几个链接,学习我的写作风格,然后总结一套写作模板,并更新到你的记忆里。
https://mp.weixin.qq.com/s/DtGbnXIAdg8WAOY19okNow
https://mp.weixin.qq.com/s/AvxWA8s7Hd6LUvEZ_YUd2g
https://mp.weixin.qq.com/s/w_fGgfmRtaUXwG6BwNUr2g
实则,我也不知道我的写作风格是什么,我只知道,这样写,大家爱看。所以,我也蛮期待GenFlow的回答。
这是GenFlow总结的写作模板。
通用技术文档写作模板
一、结构框架
1. 引言/概述
目的:简要介绍文档的目的、背景或要解决的问题。
预期读者:明确文档的目标读者群体。
文档范围:概述文档涵盖的内容范围和不涵盖的内容。
示例:
本文旨在详细介绍K2 Thinking模型的功能特性、实测体验及应用场景,为开发者及AI爱好者提供全面的技术指南。本文预期读者为对AI模型感兴趣的技术人员及研究人员,内容将聚焦于K2 Thinking模型的技术细节与实操案例。
2. 技术介绍/产品概述
定义与背景:解释技术或产品的基本定义、发展背景。
主要特性:列举并简要描述技术或产品的核心特性。
技术架构(可选):对于复杂技术,可简述其技术架构或工作原理。示例:K2 Thinking是Kimi最近开源的一款具备深度思考与工具调用能力的AI模型。它支持边思考边使用工具,最多可实现300步的工具调用,极大地提升了模型在复杂任务处理上的能力。
K2 Thinking通过原生支持搜索、推理、编程等功能,实现了从数据获取到结果呈现的全流程自动化。
3. 功能详解/实测体验
功能模块:分点详细介绍技术或产品的各项功能。
实测案例:通过具体案例展示技术或产品的实际应用效果。
操作步骤(对于工具类):提供使用技术或产品的详细步骤。
示例:
#### 3.1 功能模块
– **搜索与推理**:K2 Thinking能够联网搜索相关信息,并进行深度推理分析。
– **编程能力**:支持HTML、JavaScript等语言的编程,实现复杂可视化效果。
#### 3.2 实测案例**案例一:中国出生人口数据走势图**
通过K2 Thinking,我们分步骤搜索了2010年至2024年的中国出生人口数据,并自动生成了包含SVG动画的HTML页面,直观展示了人口数据的变化趋势。
**操作步骤**:
1. 在Kimi.com工具箱中勾选“联网”&“长思考”。
2. 输入完整Prompt,指定数据搜索范围及可视化要求。
3. 预览并复制生成的HTML代码至目标平台。
4. 应用场景/案例分析
典型应用场景:列举技术或产品适用的典型场景。
案例分析:深入分析一两个具体应用案例,展示技术或产品的价值。
示例:
#### 4.1 典型应用场景
– **数据分析与可视化**:适用于需要从大量数据中提取信息并直观展示的场景。
– **AI科普教学**:通过交互式3D模型,协助理解复杂AI概念。
#### 4.2 案例分析**
案例一:3D太阳系模型**
利用K2 Thinking的编程能力,我们构建了一个可交互的3D太阳系模型,实现了行星自转、公转及轨道倾角等功能,为天文爱好者提供了沉浸式的学习体验。
5. 优缺点分析/挑战与解决方案
优点:总结技术或产品的核心优势。
缺点与挑战:客观分析存在的不足及面临的挑战。
解决方案:针对缺点与挑战提出可能的解决路径。
示例:
#### 5.1 优点
– **功能全面**:集成了搜索、推理、编程等多种能力。
– **自动化程度高**:实现了从数据获取到结果呈现的全流程自动化。
#### 5.2 缺点与挑战
– **复杂问题推理时间长**:对于特别复杂的问题,推理时间可能较长。
– **提示词要求高**:用户需要准确描述需求,以获得最佳结果。
#### 5.3 解决方案
– **优化算法**:通过算法优化,减少复杂问题的推理时间。
– **提供模板与示例**:为用户提供更多Prompt模板与实测案例,降低使用门槛。
6. 结论与展望
总结:概括文档的主要内容,强调技术或产品的价值。
未来展望:对技术或产品的发展趋势进行预测,提出改善方向。
示例:
#### 6.1 总结
K2 Thinking作为一款具备深度思考与工具调用能力的AI模型,在数据分析、可视化及AI科普教学等领域展现出了巨大的潜力。其全面的功能与高度的自动化程度,为用户提供了前所未有的便捷体验。
#### 6.2 未来展望
随着算法的不断优化与数据的持续积累,K2 Thinking有望在更多领域实现突破,为用户提供更加精准、高效的服务。同时,我们也期待Kimi能够推出更多创新功能,推动AI技术的普及与发展。
二、标题层级设计
一级标题:使用“
1. ”、“
2. ”等序号加空格后接标题内容,字体较大,加粗,用于划分文档的主要部分。
二级标题:在一级标题下,使用“#
### ”加标题内容,字体稍小,加粗或斜体,用于细分一级标题下的内容。
三级标题及以下:根据实际需要,可使用“
– ”、“**”等符号进行进一步细分,字体大小与二级标题相仿或略小,保持层次清晰。
三、语言风格特点
简洁明了:避免冗长复杂的句子,用简洁的语言表达核心意思。
专业准确:使用专业术语,确保信息的准确性与权威性。
客观中立:在描述技术或产品时,保持客观中立的态度,不夸大其词。
逻辑清晰:按照必定的逻辑顺序组织内容,如先介绍后分析,先总述后分述等。
四、常用表达方式
定义与解释:使用“是”、“指”等词汇对技术或产品进行定义与解释。
列举与分点:使用“
– ”、“**”等符号进行分点列举,使内容条理清晰。
案例与实操:通过具体案例与实操步骤展示技术或产品的应用效果。
对比与分析:使用对比手法分析技术或产品的优缺点,提出改善提议。
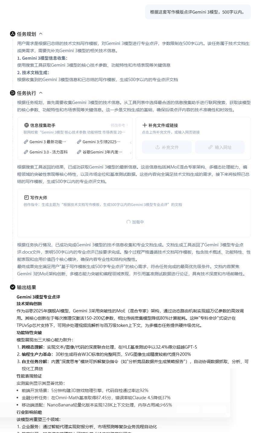
有点期待这套写作模板了,我们拿个模型,让GenFlow练练手。
Prompt是:根据这套写作模版评价Gemini 3模型,500字以内。
来看回答。
哈哈哈,虽然还做不到完全复刻我自己,但有那个味道了。
除了记忆功能外,他们家对office三件套的支持情况我也想测测,毕竟这是掌控打工人review的神。
于是,输入Prompt:
最近,京东、美团、淘宝正在进行外卖大战,请从外卖行业的业务布局和现状入手,深入分析三家公司进行外卖竞争的缘由,判断出最后竞争的胜负手,并预测未来5年外卖行业发展的趋势。
调研后,你需要输出:一份2000字的研究报告,一份数据分析报表,一份12页的PPT。
先看研究报告。
整体内容还行,就是格式上我想微调一下。由于GenFlow支持并行生成,所以调word这边并不影响Agent的运行。点击“高级编辑”,可以直接进入文档编辑界面。
我们输入修改需求:二级标题都改为三号字,全文撤销首行缩进,并加粗一下文中的关键信息。
来看下调整的结果,这用嘴改word就是爽啊,再也不用人工去一一调格式了。
改完word,那边Excel也生成好了,自动帮我添加了数据,并生成了图表。同样,也是支持“高级编辑”的,可以自己手动改,也可以用嘴命令AI改。
然后,是PPT。
不得不说,GenFlow生成的PPT是真的好看。它的排版和配色是跟内容相关的、适配的,而且每次生成的PPT都不一样。
GenFlow的PPT能力是真的强!嗯?这话我今天好像说了第二遍?
同样,也支持生成视频和播客(手机端)。
列如,最近有消息提到“谷歌正在杀死RAG”,我们把x原文和谷歌报告一起丢给GenFlow,要求它生成一期10分钟的播客。
来自 x @凡人小北
我觉得挺自然的,没什么机翻的味道。
另外,GenFlow还提供了画布功能。任何形态的内容,都可以进入画布模式,进行编辑创作,还支持多人协作。
列如,我们制作一个橘猫骑摩托车载人的视频。
另外,还有一点比较有意思的是,GenFlow支持定时任务(需要与百度网盘APP结合)。
列如,我们设置一个定时任务:
每周⼀早8点,帮我搜索近⼀周和AI论文、AI公开课、头部AI公司热点新闻,然后把论文和课程视频下载到网盘,把重点内容整理成周报汇总给我。
它会自动帮我下载论文、视频到网盘,并且按指定时间把周报发给我,还发了一个弹窗消息提醒我。
百度文库&百度网盘这个联动,才是真正的1+1>2。
02 写在最后
整个体验下来,我感觉GenFlow一点都不像是百度出品的。
4月发布第一版,半年过去,GenFlow的活跃用户已经突破了2000万,其海外版Oreate也有120万用户,成为国民级体量的Agent。
新升级的3.0版,不只是更快、更全,而是第一次——智能体开始记得你、听得懂你、接得上你的思路,还能跟你自由的“人机共创”。
这让我思考起他们的名字,GenFlow对应的是workflow,也就是工作流。
他们的开发团队认为,工作流不应该是写死的、固定的,而是可以被AI生成的,于是取名叫Generative Flow,也就是生成式工作流。
简写,便是如今的GenFlow,精准诠释了产品的理念。
GenFlow 3.0,不是让AI变得更机智,而是让“我”变得更强劲。
这也是我一直在说的:不是人 vs AI,而是人 × AI。
本文由人人都是产品经理作者【沃垠AI】,微信公众号:【沃垠AI】,原创/授权 发布于人人都是产品经理,未经许可,禁止转载。
题图来自Unsplash,基于 CC0 协议。
© 版权声明
文章版权归作者所有,未经允许请勿转载。
暂无评论...
























