STM32F0单片机快速入门二:开发环境的建立

1. 最小硬件系统
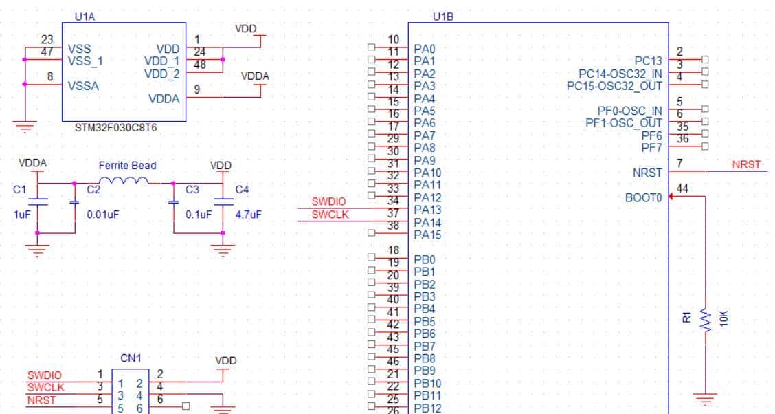
让 STM32F030 运行起来超级简单,在硬件上仅需给数字电源和模拟电源引脚(VDD,VDDA)供电,最好分别加上去耦电容。推荐值: VDD引脚加 1个4.7uF并联几个0.1uF 电容,VDDA 引脚加 1个1uF并联 1个0.01uF电容。电容值大些小些,甚至不加,对调试都不会有太大影响。
需要注意的是 VDD 需要在2.4V和3.6V之间,VDDA需要大于等于VDD。当然我们最常见的用法是把VDD和VDDA都接到3.3V。
VDD和VDDA之间用磁珠隔离一下,有助于提高模拟部分电路(ADC, RC震荡器,PLL等)的稳定性。

如上图,是一个可以让单片机工作起来的最小硬件系统。Boot0 引脚需要下拉到地。注意电路中没有时钟,单片机使用的是内部自带的 RC时钟 HSI(High-speed internal (HSI) RC oscillator),频率是8MHz。这个时钟在出厂时会做校正,全温度范围内精度在5%左右。如果需要更高精度的时钟源,需要外加晶振,或直接把时钟输入至 OSC_IN引脚。
2. 下载调试器
需要用带SWD调试接口的下载调试器,如 ST-LINK/V2,或 JLink。
下面是标准的 20引脚 JTAG/SWD 接口。我们只需要用到其中的 5个引脚:
1 VAPP, 接目标板上MCU的电源引脚 VDD。它的作用是让调试器知道目标板电压是多高。
7 SWDIO, SWD 双向数据线。
9 SWCLK, SWD 时钟线。
10 GND, 接目标板 GND。
15 NRST, 复位引脚,接MCU的复位引脚。此引脚可以不接。
注1:ST-LINK/V2的4,6,8,10,12,14,16,18,20 都是GND。其它调试器请参考所用调试器的文档。
注2:有的调试器可以从 19脚 对外供电。如果调试器没有供电能力,或目标板功耗较大,需要对目标板独立供电。

ST-Link安装后可以在设备管理器找到:

3. Keil安装,官方代码的下载调试
从ST官方网站下载 Keil,和例程 STM32CubeF0。安装过程从略。


解压并用 Keil打开下面这个工程:
STM32Cube_FW_F0_V1.11.0Projects
STM32F030R8-NucleoExamplesGPIOGPIO_IOToggleMDK-ARMProject.uvprojx

我们可能需要通过 工程目标选项(Options for Target),把调试器更改为实际使用的调试器:

之后 编译代码,下载代码。在左下角可以看到进度条:

下载成功后,点击 调试代码 按钮,进入下面这个界面。可以看到寄存器窗口(Registers),调用栈窗口(Call Stack + Locals)。

左上角有 复位,全速运行,停止,步入,单步,步出,运行到某行 等调试工具按钮。我们可以通过 View 这个菜单添加更多的窗口,列如 Watch Window, Memory Window, Disassembly Window 等。
我们点击 全速运行(Run)按钮,如果用的是 NUCLEO-F030R8 开发板,可以观察到板子上一个 LED灯(连至MCU的 PA5引脚)不停地闪烁。
在这里我们可以看到下载代码后程序默认停在 main( ) 这个主程序入口。但是如果我们试着点一下复位按钮(RST),会发现程序停在了一段汇编代码里:

那么究竟 MCU 从一上电到开始控制 LED 灯闪烁,都经历了些什么呢?我们会在接下来的文章里进一步探讨。
参考资料:
ST AN4325, Getting started with STM32F030xx and STM32F070xx series
ST-LINK V2 in-circuit debugger programmer for STM8 and STM32 User Manual