要说科技圈的“梗王”,百度必须位列其中,像什么“起大早,赶晚集”、 “百度一下,全是广告”的吐槽已经快成为用户的刻板印象了,但看完昨天的百度世界大会后,不得不说,百度这次的确 翻身了。
近日,百度正式发布原生全模态模型文心5.0!不同于业界多数大模型采用的后期融合方式,文心5.0的技术路线是采用统一的自回归架构,也就是说,从训练起文心5.0就融合了语音、图像、视频、音频等多模态数据。在总参数规模上,文心5.0达到了系列最高的2.4万亿,位列业界已公开模型之首。

几天前,文心5.0 Preview还闪现大模型竞技场LMArena,在文本排行榜上得分1432,与gpt-4.5-preview、claude-opus-4-1、claude-sonnet-4-5等并列全球第二,位居国内第一。

目前,文心5.0 Preview已上线文心一言网页版和文心App,所有用户都能体验;开发者和企业用户也可以通过百度千帆大模型平台,调用API服务。
这里我们用网页版进行了四轮实测,看文心5.0的实力到底如何!
音视频识别
提到音视频理解,我最先想到的就是深度扒片,列如在网上刷到一些精彩的混剪视频,想知道这个视频里的素材都出自哪里,或者某个视频的bgm特别好听,但是用各类音乐app识曲又识别不出来,该怎么办?让文心5.0试试!
这里我准备上传一段3分钟半的国漫混剪视频,让文心5.0帮我识别出视频中用到了哪些动漫、影视剧的素材,用到了哪些bgm,分别在哪个时间点,标注出来。结果呢,上传的时候它提示我,视频超过128MB,无法上传,准备体验的朋友们可以注意一下~

压缩后视频只有103MB,上传成功了,但是画质堪忧,我有点担心它识别不出来。接着就被文心5.0狠狠打脸了,它不仅识别出了素材来源,还精准定位到视频中的时间节点,连关键特征都分析出来了,很好,已经是个懂得自证的AI了……
当然,我还是花了十分钟逐个核对画面和bgm,不得不说,画面识别的确 精准,37个画面素材全部对得上,部分时间节点有那么2-3秒的小误差,问题不大!自媒体人狂喜…

长文本识别
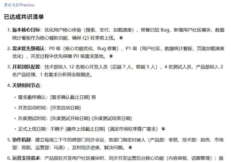
提到长文本处理,职场人的DNA是不是瞬间动了?手里攥着几千字的会议纪要,密密麻麻全是讨论、数据和零散的观点,光逐字逐句梳理就得耗上大半天, 这种耗时又费神的活儿,不如交给文心5.0试试水!

可以看到,文心5.0的总结能力的确 不俗,出于一些莫名的不信任,我还是对它的回答进行了逐个排查。这个过程中呢,我发现它有一个很实用的记忆功能,能够记住这个答案是从文档中哪个部分得出的,列如待解决争议清单的第一条,“开发周期与功能取舍争议”这一点的右侧有个标记,点击标记就可以跳转到文档对应位置,对于需要高准确度的工作需求,这个功能可以让用户快速排查,用起来也更省心!

创意写作
不过啊,目前的AI,有“智商”都不必定够用,还需要有“情商”。所以许多网友,尤其是从事编剧、小说创作的朋友们,都比较好奇,文心5.0对人物的细腻心理、独白能不能拿捏?不慌!马上开测!

不得不说,文心5.0写得的确 很打动人,很真实(泪目……)
做短视频的朋友们也别着急,文心5.0主打的就是“全能”,看看它给短视频的配文:


“转发给你那个爱摆烂的朋友,让他看看……”这个结尾的互动的确 很适合短视频的传播风格,文案搭配的emoji也很贴合,看来,写文案它也是认真的!不过呢,文心5.0是不是平时不上网“冲浪”啊,我以为这个企鹅梗它会知道呢(最近火出圈的高雅企鹅,不知道的欢迎在评论区找我解答!)
图片理解
测到这里,我觉得文心5.0已经很符合“工作小助手”的身份了,但是我还想看看,它能不能胜任“生活小助手”的角色,让我们在日常生活中也能随时得到解答。所以,我简单粗暴地拍了一张手边的耳机,让它帮我识别一下这是哪款耳机,什么价位,有什么同类型耳机推荐。

依旧稳定发挥!比起在淘宝搜图识别再筛选、比价的用时,文心5.0的速度可以说是很能打了,思考过程中的推理也是有理有据,“图中的耳机盒是圆润的,开口是上翻盖,耳机是豆状带耳柄……”,比我看的都还仔细。
总结
好了,今天的实测就到这里。综合看来,我觉得,文心5.0这次的确 打了一场美丽的翻身仗,它不再是只停留在“搜索”标签下的工具,更成了覆盖工作、创作、生活的全能助手,也动摇了我对百度“起大早赶晚集”的刻板印象。
值得一提的是,文心5.0还支持调用百度网盘文件,进行同步分析和处理,省去了反复下载上传的麻烦。被大家疯狂吐槽“老年人速度”的百度网盘,终于也有了破解之法。信任随着后续功能的落地,文心5.0还会带来更多惊喜。
光说这些能力没有用,用了就知道了。当问了一个问题,他回答不满意,提出修改意见,它自己还在问原始问题是什么?这样完全没有上下文逻辑的模型,就是垃圾
我在等那些触发 黑 各种公司的 账号留言