SpringBoot启动之谜:@SpringBootApplication如何让配置化繁为简
声明
本文中的所有案例代码、配置仅供参考,如需使用请严格做好相关测试及评估,对于因参照本文内容进行操作而导致的任何直接或间接损失,作者概不负责。本文旨在通过生动易懂的方式分享实用技术知识,欢迎读者就技术观点进行交流与指正。
一、引言部分
1.1 痛点呈现
在传统Spring项目中,开发者常常面临以下困扰:
•配置文件冗长复杂:需要编写大量的XML配置文件来定义Bean、配置组件扫描路径、启用各种功能
•重复性工作繁多:每个新项目都要重新配置数据源、事务管理、Web容器等基础设施
•学习曲线陡峭:新手需要理解众多配置项的含义和相互关系才能正确搭建项目
•版本兼容性问题:各种依赖版本需要手动协调,容易出现jar包冲突
当我们打开一个SpringBoot项目的主启动类时,往往只看到一个简单的@SpringBootApplication注解,所有复杂的配置似乎都消失了。这背后究竟隐藏着什么样的技术机制?
1.2 建立共鸣
信任大多数Java开发者都经历过从传统Spring到SpringBoot的技术迁移。初次接触SpringBoot时,许多人都会产生这样的疑问:
•为什么只需要一个注解就能启动整个应用?
•自动配置是如何工作的?
•这个注解内部究竟做了什么?
•如何根据需求定制化配置?
这些问题的答案,都藏在@SpringBootApplication这个看似简单的注解背后。
1.3 解决方向
本文将深入剖析SpringBoot 2.7.18版本中的@SpringBootApplication注解,从源码层面揭示其工作原理。我们将探讨:
•注解的组成结构和各部分职责
•自动配置的完整加载流程
•组件扫描的机制和范围
•实际项目中的应用技巧和最佳实践
•常见问题的排查和解决方案
二、背景知识
2.1 Spring框架的演进历程
Spring框架自发布以来,经历了多个重大阶段:
传统XML配置时代:所有Bean定义、依赖注入都通过XML文件完成,配置文件往往长达数百行。
注解配置时代:引入@Component、@Autowired等注解,简化了Bean的声明和依赖注入,但仍需要大量基础配置。
JavaConfig时代:通过@Configuration和@Bean注解实现纯Java配置,彻底摆脱XML。
SpringBoot时代:引入约定优于配置的理念,通过自动配置机制将常见场景的配置预设好,开发者只需关注业务逻辑。
2.2 SpringBoot核心设计理念
SpringBoot的设计遵循以下核心原则:
1.约定优于配置:提供合理的默认配置,减少开发者的配置工作
2.开箱即用:内置常用功能的自动配置,无需手动集成
3.无侵入性:可以轻松覆盖默认配置,保持灵活性
4.生产就绪:提供监控、健康检查等生产环境必需功能
2.3 注解驱动开发模式
现代Spring应用完全基于注解驱动,主要注解类型包括:
•配置类注解:@Configuration、@Bean
•组件注解:@Component、@Service、@Repository、@Controller
•依赖注入注解:@Autowired、@Resource、@Qualifier
•条件注解:@Conditional、@ConditionalOnClass等
•属性注解:@Value、@ConfigurationProperties
这些注解通过Spring的注解处理器在应用启动时被扫描和解析,完成Bean的创建和依赖注入。
2.4 SpringBoot 2.7.18版本特性
SpringBoot 2.7.18要求Java 8环境,并且兼容到Java 21版本,这使得它能够在各种生产环境中稳定运行。该版本属于SpringBoot 2.x系列的维护版本,提供了:
•稳定的自动配置机制
•完善的Actuator监控功能
•丰富的Starter依赖集成
•良好的向后兼容性
三、问题分析
3.1 传统Spring项目的配置困境
在没有SpringBoot之前,开发一个Web应用需要进行大量配置工作:
配置示例(传统方式):
<!-- 配置组件扫描 -->
<context:component-scan base-package="【包名称,请自行替换】"/>
<!-- 配置数据源 -->
<bean id="dataSource" class="org.apache.commons.dbcp2.BasicDataSource">
<property name="driverClassName" value="com.mysql.cj.jdbc.Driver"/>
<property name="url" value="jdbc:mysql://数据库地址/数据库名"/>
<!-- 更多配置... -->
</bean>
<!-- 配置事务管理器 -->
<bean id="transactionManager" class="org.springframework.jdbc.datasource.DataSourceTransactionManager">
<property name="dataSource" ref="dataSource"/>
</bean>
<!-- 启用注解事务 -->
<tx:annotation-driven transaction-manager="transactionManager"/>
<!-- 配置MVC -->
<mvc:annotation-driven/>
<mvc:default-servlet-handler/>
<!-- 配置视图解析器 -->
<bean class="org.springframework.web.servlet.view.InternalResourceViewResolver">
<property name="prefix" value="/WEB-INF/views/"/>
<property name="suffix" value=".jsp"/>
</bean>
这种方式存在的问题:
1.配置冗余:每个项目都需要重复这些基础配置
2.易出错:配置项之间存在依赖关系,容易遗漏或配置错误
3.维护困难:当需要升级框架版本时,配置文件也需要相应调整
4.缺乏统一标准:不同团队可能有不同的配置风格
3.2 自动配置需求分析
为了解决上述问题,理想的自动配置机制应该具备:
智能识别能力:根据类路径中的依赖自动判断需要启用哪些功能
条件化配置:只有当特定条件满足时才应用相关配置
可覆盖性:允许开发者自定义配置覆盖默认行为
零侵入性:不影响现有代码结构
3.3 注解组合的必要性
@SpringBootApplication注解实际上是@SpringBootConfiguration、@EnableAutoConfiguration、@ComponentScan三个注解的组合,这种设计带来的好处:
•简化使用:开发者只需要记住一个注解
•功能聚合:将相关功能打包在一起,避免遗漏
•保持灵活:依然可以单独使用各个子注解进行精细控制
3.4 自动配置流程图
下面通过流程图展示SpringBoot应用启动时的自动配置过程:

自动配置流程图
流程图说明:
1.注解解析阶段:Spring容器启动时第一识别@SpringBootApplication注解,将其拆解为三个子注解
2.配置类处理:@SpringBootConfiguration标记当前类为配置类,使其能够定义Bean
3.自动配置加载:@EnableAutoConfiguration触发自动配置机制,通过AutoConfigurationImportSelector类读取所有自动配置类
4.条件判断:每个自动配置类都带有条件注解(如@ConditionalOnClass),只有条件满足时才会生效
5.组件扫描:@ComponentScan扫描指定包路径下的所有组件类,将其注册到容器中
6.容器初始化:所有配置和Bean定义准备完毕后,Spring容器完成初始化
四、解决方案详解
4.1 @SpringBootApplication注解源码结构
让我们从源码角度理解这个注解的组成(基于SpringBoot 2.7.18):
// 【包名称,请自行替换】
/**
* SpringBoot主注解
* 这是一个组合注解,集成了三个核心注解的功能
*/
@Target(ElementType.TYPE)
@Retention(RetentionPolicy.RUNTIME)
@Documented
@Inherited
@SpringBootConfiguration // 配置类标记
@EnableAutoConfiguration // 启用自动配置
@ComponentScan( // 组件扫描
excludeFilters = {
@Filter(type = FilterType.CUSTOM, classes = TypeExcludeFilter.class),
@Filter(type = FilterType.CUSTOM, classes = AutoConfigurationExcludeFilter.class)
}
)
public @interface SpringBootApplication {
/**
* 排除特定的自动配置类
* 等同于@EnableAutoConfiguration的exclude属性
*/
@AliasFor(annotation = EnableAutoConfiguration.class)
Class<?>[] exclude() default {};
/**
* 通过类名排除自动配置类
* 等同于@EnableAutoConfiguration的excludeName属性
*/
@AliasFor(annotation = EnableAutoConfiguration.class)
String[] excludeName() default {};
/**
* 指定组件扫描的基础包路径
* 等同于@ComponentScan的basePackages属性
*/
@AliasFor(annotation = ComponentScan.class, attribute = "basePackages")
String[] scanBasePackages() default {};
/**
* 指定组件扫描的基础类
* 等同于@ComponentScan的basePackageClasses属性
*/
@AliasFor(annotation = ComponentScan.class, attribute = "basePackageClasses")
Class<?>[] scanBasePackageClasses() default {};
/**
* 指定配置类的Bean命名策略
*/
@AliasFor(annotation = ComponentScan.class, attribute = "nameGenerator")
Class<? extends BeanNameGenerator> nameGenerator() default BeanNameGenerator.class;
/**
* 指定代理方式
*/
@AliasFor(annotation = Configuration.class)
boolean proxyBeanMethods() default true;
}
关键要点解析:
•@Target(ElementType.TYPE):表明该注解只能用于类上
•@AliasFor:实现属性别名,使得可以在@SpringBootApplication中直接配置子注解的属性
•proxyBeanMethods:控制配置类中的@Bean方法是否被代理,默认为true(Full模式)
4.2 三大核心组件深度解析
4.2.1 @SpringBootConfiguration详解
/**
* 配置类标记注解
* 本质上是@Configuration的特化版本
*/
@Target(ElementType.TYPE)
@Retention(RetentionPolicy.RUNTIME)
@Documented
@Configuration // 继承自标准Configuration注解
@Indexed
public @interface SpringBootConfiguration {
/**
* 指定是否代理@Bean方法
* true: Full模式,方法调用会被代理,保证单例
* false: Lite模式,方法直接调用,性能更好
*/
@AliasFor(annotation = Configuration.class)
boolean proxyBeanMethods() default true;
}
功能说明:
•标注当前类是配置类,会在当前类内声明一个或多个以@Bean注解标记的方法实例纳入到Spring容器中
•支持在主类中直接定义Bean
•与@Configuration的区别:语义上更明确,表明这是SpringBoot应用的配置类
使用示例:
// 【包名称,请自行替换】
/**
* SpringBoot应用主启动类
*/
@SpringBootApplication
public class ApplicationMain {
public static void main(String[] args) {
SpringApplication.run(ApplicationMain.class, args);
}
/**
* 自定义Bean配置示例
* 演示如何在主类中直接定义Bean
* 注意:生产环境提议将Bean配置独立到专门的配置类中
*/
@Bean
public RestTemplate restTemplate() {
// 创建RestTemplate实例用于HTTP请求
RestTemplate template = new RestTemplate();
// 配置连接超时(此处使用模拟值)
SimpleClientHttpRequestFactory factory = new SimpleClientHttpRequestFactory();
factory.setConnectTimeout(5000); // 连接超时5秒
factory.setReadTimeout(10000); // 读取超时10秒
template.setRequestFactory(factory);
return template;
}
}
4.2.2 @EnableAutoConfiguration详解
这是自动配置的核心注解:
/**
* 启用自动配置注解
* 触发SpringBoot的自动配置机制
*/
@Target(ElementType.TYPE)
@Retention(RetentionPolicy.RUNTIME)
@Documented
@Inherited
@AutoConfigurationPackage // 注册默认包
@Import(AutoConfigurationImportSelector.class) // 导入自动配置选择器
public @interface EnableAutoConfiguration {
/**
* 环境属性,用于覆盖自动配置启用状态
*/
String ENABLED_OVERRIDE_PROPERTY = "spring.boot.enableautoconfiguration";
/**
* 排除特定自动配置类
*/
Class<?>[] exclude() default {};
/**
* 通过类名排除自动配置类
*/
String[] excludeName() default {};
}
自动配置加载机制架构图:

自动配置机制架构图
架构图说明:
1.触发阶段:@EnableAutoConfiguration通过@Import引入AutoConfigurationImportSelector
2.加载阶段:通过SpringFactoriesLoader读取所有依赖jar包中的spring.factories文件
3.过滤阶段:根据各种@Conditional条件注解判断配置类是否应该生效
4.应用阶段:符合条件的配置类被实例化,其中的Bean被注册到容器
自动配置条件注解详解:
// 常用条件注解示例
/**
* 仅当指定的类存在于类路径时才生效
* 示例:只有引入了Tomcat依赖,Tomcat的自动配置才会生效
*/
@ConditionalOnClass(name = "org.apache.catalina.startup.Tomcat")
public class EmbeddedTomcatConfiguration {
// Tomcat相关配置
}
/**
* 仅当容器中不存在指定Bean时才生效
* 示例:如果用户自定义了DataSource,则不使用默认配置
*/
@ConditionalOnMissingBean(DataSource.class)
public class DataSourceAutoConfiguration {
// 数据源自动配置
}
/**
* 仅当指定的属性存在且值匹配时才生效
* 示例:只有配置了spring.datasource.url才启用数据源
*/
@ConditionalOnProperty(
prefix = "spring.datasource",
name = "url",
matchIfMissing = false
)
public class DataSourceConfiguration {
// 数据源配置
}
/**
* 仅当运行在Web环境时才生效
*/
@ConditionalOnWebApplication(type = ConditionalOnWebApplication.Type.SERVLET)
public class WebMvcAutoConfiguration {
// Web MVC配置
}
4.2.3 @ComponentScan详解
组件扫描是Spring发现和注册Bean的核心机制:
/**
* 组件扫描注解
* 用于自动发现和注册标注了特定注解的类
*/
@Retention(RetentionPolicy.RUNTIME)
@Target(ElementType.TYPE)
@Documented
@Repeatable(ComponentScans.class)
public @interface ComponentScan {
/**
* 扫描的基础包路径
* 默认扫描注解所在类的包及其子包
*/
String[] basePackages() default {};
/**
* 通过类来指定扫描路径
* 会扫描这些类所在的包
*/
Class<?>[] basePackageClasses() default {};
/**
* Bean名称生成器
*/
Class<? extends BeanNameGenerator> nameGenerator()
default BeanNameGenerator.class;
/**
* 包含过滤器
* 指定额外要包含的组件类型
*/
Filter[] includeFilters() default {};
/**
* 排除过滤器
* 指定要排除的组件类型
*/
Filter[] excludeFilters() default {};
/**
* 是否启用默认过滤器
* 默认true,会自动识别@Component及其派生注解
*/
boolean useDefaultFilters() default true;
}
组件扫描范围图:

扫描范围说明:
•默认扫描主启动类所在包及其所有子包
•可以通过basePackages或scanBasePackages自定义扫描路径
•使用excludeFilters可以排除特定类型的组件
4.3 自动配置实现原理
4.3.1 spring.factories文件机制
SpringBoot通过spring.factories文件实现自动配置类的注册:
文件位置:META-INF/spring.factories
内容格式示例:
# 自动配置类注册
# 键为EnableAutoConfiguration的全限定名
# 值为自动配置类列表,多个类用逗号分隔
org.springframework.boot.autoconfigure.EnableAutoConfiguration=
org.springframework.boot.autoconfigure.admin.SpringApplicationAdminJmxAutoConfiguration,
org.springframework.boot.autoconfigure.aop.AopAutoConfiguration,
org.springframework.boot.autoconfigure.jdbc.DataSourceAutoConfiguration,
org.springframework.boot.autoconfigure.web.servlet.WebMvcAutoConfiguration
# ... 更多配置类
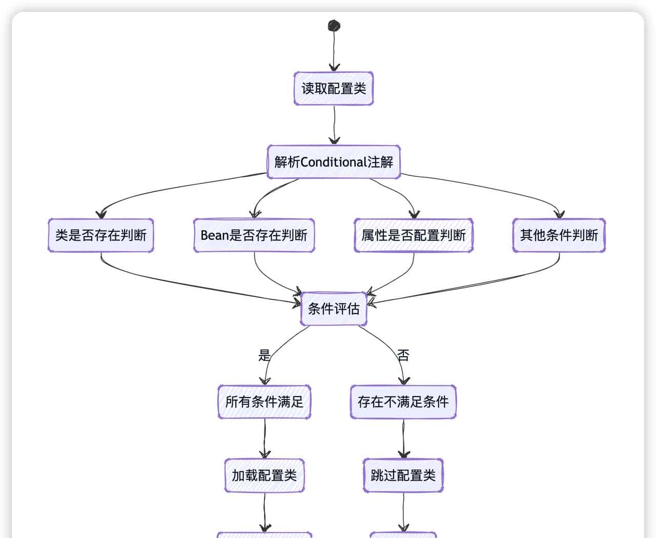
4.3.2 条件装配原理
条件装配通过@Conditional注解及其派生注解实现:
条件判断流程图:

4.4 配置优先级和覆盖机制
SpringBoot的配置遵循以下优先级(由高到低):
1.命令行参数:java -jar app.jar –server.port=8081
2.系统环境变量:export SERVER_PORT=8081
3.application-{profile}.properties/yml:特定环境配置
4.application.properties/yml:默认配置文件
5.@PropertySource指定的配置文件
6.默认属性:代码中通过SpringApplication.setDefaultProperties()设置的属性
配置覆盖示意图:

配置优先级示意图
五、实践案例
5.1 基础项目搭建
5.1.1 项目结构设计
完整的SpringBoot项目结构如下:
springboot-demo/
├── src/
│ ├── main/
│ │ ├── java/
│ │ │ └── 【包名称,请自行替换】/
│ │ │ ├── ApplicationMain.java # 主启动类
│ │ │ ├── config/ # 配置类目录
│ │ │ │ ├── WebConfig.java # Web配置
│ │ │ │ └── DataSourceConfig.java # 数据源配置
│ │ │ ├── controller/ # 控制器层
│ │ │ │ └── UserController.java
│ │ │ ├── service/ # 服务层
│ │ │ │ ├── UserService.java
│ │ │ │ └── impl/
│ │ │ │ └── UserServiceImpl.java
│ │ │ ├── repository/ # 数据访问层
│ │ │ │ └── UserRepository.java
│ │ │ └── entity/ # 实体类
│ │ │ └── User.java
│ │ └── resources/
│ │ ├── application.yml # 主配置文件
│ │ ├── application-dev.yml # 开发环境配置
│ │ ├── application-prod.yml # 生产环境配置
│ │ └── logback-spring.xml # 日志配置
│ └── test/
│ └── java/
│ └── 【包名称,请自行替换】/
│ └── ApplicationTests.java # 测试类
├── pom.xml # Maven依赖配置
└── README.md # 项目说明文档
5.1.2 Maven依赖配置
完整的pom.xml文件示例:
<?xml version="1.0" encoding="UTF-8"?>
<project xmlns="http://maven.apache.org/POM/4.0.0"
xmlns:xsi="http://www.w3.org/2001/XMLSchema-instance"
xsi:schemaLocation="http://maven.apache.org/POM/4.0.0
http://maven.apache.org/xsd/maven-4.0.0.xsd">
<modelVersion>4.0.0</modelVersion>
<!-- 继承SpringBoot父项目,统一管理依赖版本 -->
<parent>
<groupId>org.springframework.boot</groupId>
<artifactId>spring-boot-starter-parent</artifactId>
<version>2.7.18</version>
<relativePath/>
</parent>
<groupId>【包名称,请自行替换】</groupId>
<artifactId>springboot-demo</artifactId>
<version>1.0.0</version>
<name>SpringBoot Annotation Demo</name>
<description>SpringBoot注解示例项目</description>
<!-- 属性配置 -->
<properties>
<java.version>1.8</java.version>
<project.build.sourceEncoding>UTF-8</project.build.sourceEncoding>
</properties>
<dependencies>
<!-- SpringBoot Web Starter
包含:Spring MVC, Tomcat, Jackson等 -->
<dependency>
<groupId>org.springframework.boot</groupId>
<artifactId>spring-boot-starter-web</artifactId>
</dependency>
<!-- SpringBoot Test Starter
包含:JUnit, Mockito, AssertJ等 -->
<dependency>
<groupId>org.springframework.boot</groupId>
<artifactId>spring-boot-starter-test</artifactId>
<scope>test</scope>
</dependency>
<!-- Lombok简化实体类代码(可选) -->
<dependency>
<groupId>org.projectlombok</groupId>
<artifactId>lombok</artifactId>
<optional>true</optional>
</dependency>
<!-- SpringBoot配置处理器
提供配置属性的IDE提示 -->
<dependency>
<groupId>org.springframework.boot</groupId>
<artifactId>spring-boot-configuration-processor</artifactId>
<optional>true</optional>
</dependency>
</dependencies>
<build>
<plugins>
<!-- SpringBoot打包插件 -->
<plugin>
<groupId>org.springframework.boot</groupId>
<artifactId>spring-boot-maven-plugin</artifactId>
<configuration>
<excludes>
<exclude>
<groupId>org.projectlombok</groupId>
<artifactId>lombok</artifactId>
</exclude>
</excludes>
</configuration>
</plugin>
</plugins>
</build>
</project>
5.1.3 主启动类完整实现
// 【包名称,请自行替换】
import org.springframework.boot.SpringApplication;
import org.springframework.boot.autoconfigure.SpringBootApplication;
import org.springframework.context.ConfigurableApplicationContext;
import org.springframework.core.env.Environment;
import java.net.InetAddress;
import java.net.UnknownHostException;
/**
* SpringBoot应用主启动类
*
* <p>功能说明:</p>
* <ul>
* <li>作为SpringBoot应用的入口类</li>
* <li>通过@SpringBootApplication注解启用自动配置和组件扫描</li>
* <li>默认扫描当前包及子包下的所有组件</li>
* </ul>
*
* <p>注意事项:</p>
* <ul>
* <li>该类应该放在项目包结构的根路径下</li>
* <li>确保所有业务代码都在该类所在包的子包中</li>
* <li>可以通过scanBasePackages属性自定义扫描路径</li>
* </ul>
*
* @author 作者名称
* @version 1.0.0
* @since 2024-01-01
*/
@SpringBootApplication
// 如需自定义扫描路径,可使用以下方式:
// @SpringBootApplication(scanBasePackages = {"【包名称,请自行替换】", "其他包路径"})
// 如需排除特定自动配置,可使用以下方式:
// @SpringBootApplication(exclude = {DataSourceAutoConfiguration.class})
public class ApplicationMain {
/**
* 应用启动入口方法
*
* @param args 命令行参数
* 支持的常用参数:
* --server.port=8080 指定端口
* --spring.profiles.active=dev 激活配置文件
*/
public static void main(String[] args) {
// 启动SpringBoot应用,返回应用上下文对象
ConfigurableApplicationContext context =
SpringApplication.run(ApplicationMain.class, args);
// 打印启动成功信息
printStartupInfo(context);
}
/**
* 打印应用启动信息
* 包括访问地址、激活的配置文件等
*
* @param context Spring应用上下文
*/
private static void printStartupInfo(ConfigurableApplicationContext context) {
try {
Environment env = context.getEnvironment();
String protocol = "http";
if (env.getProperty("server.ssl.key-store") != null) {
protocol = "https";
}
String serverPort = env.getProperty("server.port", "8080");
String contextPath = env.getProperty("server.servlet.context-path", "/");
String hostAddress = InetAddress.getLocalHost().getHostAddress();
System.out.println("
----------------------------------------------------------");
System.out.println(" 应用启动成功!");
System.out.println(" 本地访问地址: " + protocol + "://localhost:" + serverPort + contextPath);
System.out.println(" 外部访问地址: " + protocol + "://" + hostAddress + ":" + serverPort + contextPath);
System.out.println(" 激活的配置: " + String.join(",", env.getActiveProfiles()));
System.out.println("----------------------------------------------------------
");
} catch (UnknownHostException e) {
System.err.println("获取主机地址失败: " + e.getMessage());
}
}
}
5.2 自定义配置示例
5.2.1 配置属性类
// 【包名称,请自行替换】.config
import org.springframework.boot.context.properties.ConfigurationProperties;
import org.springframework.stereotype.Component;
/**
* 自定义配置属性类
*
* <p>功能说明:</p>
* 将application.yml中以"app"开头的配置映射到当前类的属性中
*
* <p>配置示例(application.yml):</p>
* <pre>
* app:
* name: MyApplication
* version: 1.0.0
* description: 这是一个示例应用
* </pre>
*
* <p>使用方式:</p>
* <pre>
* @Autowired
* private AppProperties appProperties;
*
* String appName = appProperties.getName();
* </pre>
*/
@Component
@ConfigurationProperties(prefix = "app")
public class AppProperties {
/**
* 应用名称
*/
private String name;
/**
* 应用版本
*/
private String version;
/**
* 应用描述
*/
private String description;
// Getter和Setter方法
public String getName() {
return name;
}
public void setName(String name) {
this.name = name;
}
public String getVersion() {
return version;
}
public void setVersion(String version) {
this.version = version;
}
public String getDescription() {
return description;
}
public void setDescription(String description) {
this.description = description;
}
@Override
public String toString() {
return "AppProperties{" +
"name='" + name + ''' +
", version='" + version + ''' +
", description='" + description + ''' +
'}';
}
}
5.2.2 自定义Web配置
// 【包名称,请自行替换】.config
import org.springframework.context.annotation.Configuration;
import org.springframework.web.servlet.config.annotation.CorsRegistry;
import org.springframework.web.servlet.config.annotation.InterceptorRegistry;
import org.springframework.web.servlet.config.annotation.WebMvcConfigurer;
/**
* Web MVC配置类
*
* <p>功能说明:</p>
* <ul>
* <li>配置跨域访问规则</li>
* <li>注册自定义拦截器</li>
* <li>配置静态资源处理</li>
* </ul>
*
* <p>注意:</p>
* 该配置会自动被SpringBoot扫描并加载,无需手动注册
*/
@Configuration
public class WebConfig implements WebMvcConfigurer {
/**
* 配置跨域访问
*
* <p>安全提示:</p>
* 生产环境应该严格限制允许的来源域名,
* 不提议使用"*"允许所有来源
*
* @param registry 跨域注册器
*/
@Override
public void addCorsMappings(CorsRegistry registry) {
registry.addMapping("/api/**") // 指定需要跨域的路径
.allowedOrigins("http://域名:端口") // 允许的来源,生产环境请替换为实际域名
.allowedMethods("GET", "POST", "PUT", "DELETE", "OPTIONS") // 允许的HTTP方法
.allowedHeaders("*") // 允许的请求头
.allowCredentials(true) // 是否允许携带凭证
.maxAge(3600); // 预检请求的缓存时间(秒)
}
/**
* 注册自定义拦截器
*
* <p>拦截器执行顺序:</p>
* 按照添加顺序依次执行
*
* @param registry 拦截器注册器
*/
@Override
public void addInterceptors(InterceptorRegistry registry) {
// 示例:添加日志拦截器
// registry.addInterceptor(new LogInterceptor())
// .addPathPatterns("/**") // 拦截所有路径
// .excludePathPatterns("/login", "/register"); // 排除特定路径
}
}
5.3 完整的CRUD示例
5.3.1 实体类定义
// 【包名称,请自行替换】.entity
/**
* 用户实体类
*
* <p>说明:</p>
* 在实际项目中,提议使用JPA或MyBatis等ORM框架
* 此处为简化示例,使用普通POJO类
*/
public class User {
/**
* 用户ID
*/
private Long id;
/**
* 用户名
*/
private String username;
/**
* 邮箱地址
* 格式:邮箱,如有需要自行替换
*/
private String email;
/**
* 用户年龄
*/
private Integer age;
/**
* 创建时间戳
*/
private Long createTime;
// 构造方法
public User() {
this.createTime = System.currentTimeMillis();
}
public User(Long id, String username, String email, Integer age) {
this.id = id;
this.username = username;
this.email = email;
this.age = age;
this.createTime = System.currentTimeMillis();
}
// Getter和Setter方法
public Long getId() {
return id;
}
public void setId(Long id) {
this.id = id;
}
public String getUsername() {
return username;
}
public void setUsername(String username) {
this.username = username;
}
public String getEmail() {
return email;
}
public void setEmail(String email) {
this.email = email;
}
public Integer getAge() {
return age;
}
public void setAge(Integer age) {
this.age = age;
}
public Long getCreateTime() {
return createTime;
}
public void setCreateTime(Long createTime) {
this.createTime = createTime;
}
@Override
public String toString() {
return "User{" +
"id=" + id +
", username='" + username + ''' +
", email='" + email + ''' +
", age=" + age +
", createTime=" + createTime +
'}';
}
}
5.3.2 数据访问层
// 【包名称,请自行替换】.repository
import org.springframework.stereotype.Repository;
import 【包名称,请自行替换】.entity.User;
import java.util.ArrayList;
import java.util.List;
import java.util.Map;
import java.util.concurrent.ConcurrentHashMap;
import java.util.concurrent.atomic.AtomicLong;
import java.util.stream.Collectors;
/**
* 用户数据访问层
*
* <p>说明:</p>
* 此处使用内存存储模拟数据库操作
* 实际项目中应使用真实数据库
*
* <p>安全提示:</p>
* 此处可自行连接数据库进行验证
* 连接数据库时请注意SQL注入防护
*/
@Repository
public class UserRepository {
/**
* 模拟数据库存储
* 使用ConcurrentHashMap保证线程安全
*/
private final Map<Long, User> database = new ConcurrentHashMap<>();
/**
* ID生成器
*/
private final AtomicLong idGenerator = new AtomicLong(1);
/**
* 保存用户
*
* @param user 用户对象
* @return 保存后的用户(包含生成的ID)
*/
public User save(User user) {
if (user.getId() == null) {
// 新增用户,生成ID
user.setId(idGenerator.getAndIncrement());
}
database.put(user.getId(), user);
return user;
}
/**
* 根据ID查找用户
*
* @param id 用户ID
* @return 用户对象,不存在则返回null
*/
public User findById(Long id) {
return database.get(id);
}
/**
* 查询所有用户
*
* @return 用户列表
*/
public List<User> findAll() {
return new ArrayList<>(database.values());
}
/**
* 根据用户名查找用户
*
* @param username 用户名
* @return 符合条件的用户列表
*/
public List<User> findByUsername(String username) {
return database.values().stream()
.filter(user -> user.getUsername().contains(username))
.collect(Collectors.toList());
}
/**
* 删除用户
*
* @param id 用户ID
* @return 是否删除成功
*/
public boolean deleteById(Long id) {
return database.remove(id) != null;
}
/**
* 更新用户
*
* @param user 用户对象
* @return 更新后的用户,若用户不存在则返回null
*/
public User update(User user) {
if (user.getId() == null || !database.containsKey(user.getId())) {
return null;
}
database.put(user.getId(), user);
return user;
}
/**
* 统计用户总数
*
* @return 用户数量
*/
public long count() {
return database.size();
}
}
5.3.3 服务层接口和实现
// 【包名称,请自行替换】.service
import 【包名称,请自行替换】.entity.User;
import java.util.List;
/**
* 用户服务接口
* 定义用户相关的业务操作
*/
public interface UserService {
/**
* 创建新用户
*
* @param user 用户对象
* @return 创建后的用户
*/
User createUser(User user);
/**
* 根据ID获取用户
*
* @param id 用户ID
* @return 用户对象
*/
User getUserById(Long id);
/**
* 获取所有用户
*
* @return 用户列表
*/
List<User> getAllUsers();
/**
* 根据用户名搜索用户
*
* @param username 用户名关键字
* @return 符合条件的用户列表
*/
List<User> searchByUsername(String username);
/**
* 更新用户信息
*
* @param user 用户对象
* @return 更新后的用户
*/
User updateUser(User user);
/**
* 删除用户
*
* @param id 用户ID
* @return 是否删除成功
*/
boolean deleteUser(Long id);
}
服务层实现类:
// 【包名称,请自行替换】.service.impl
import org.springframework.beans.factory.annotation.Autowired;
import org.springframework.stereotype.Service;
import 【包名称,请自行替换】.entity.User;
import 【包名称,请自行替换】.repository.UserRepository;
import 【包名称,请自行替换】.service.UserService;
import java.util.List;
/**
* 用户服务实现类
*
* <p>说明:</p>
* 通过@Service注解标记为服务层组件
* Spring会自动扫描并注册该类为Bean
*
* <p>注入方式:</p>
* 使用构造器注入,这是Spring推荐的依赖注入方式
*/
@Service
public class UserServiceImpl implements UserService {
private final UserRepository userRepository;
/**
* 构造器注入
* Spring会自动寻找UserRepository类型的Bean并注入
*
* @param userRepository 用户数据访问层
*/
@Autowired
public UserServiceImpl(UserRepository userRepository) {
this.userRepository = userRepository;
}
/**
* 创建新用户
* 包含业务逻辑验证
*
* @param user 用户对象
* @return 创建后的用户
* @throws IllegalArgumentException 当用户数据不合法时
*/
@Override
public User createUser(User user) {
// 业务逻辑验证
validateUser(user);
// 检查用户名是否已存在
List<User> existingUsers = userRepository.findByUsername(user.getUsername());
if (!existingUsers.isEmpty()) {
throw new IllegalArgumentException("用户名已存在: " + user.getUsername());
}
// 保存用户
return userRepository.save(user);
}
/**
* 根据ID获取用户
*
* @param id 用户ID
* @return 用户对象
* @throws IllegalArgumentException 当用户不存在时
*/
@Override
public User getUserById(Long id) {
User user = userRepository.findById(id);
if (user == null) {
throw new IllegalArgumentException("用户不存在: " + id);
}
return user;
}
/**
* 获取所有用户
*
* @return 用户列表
*/
@Override
public List<User> getAllUsers() {
return userRepository.findAll();
}
/**
* 根据用户名搜索用户
*
* @param username 用户名关键字
* @return 符合条件的用户列表
*/
@Override
public List<User> searchByUsername(String username) {
if (username == null || username.trim().isEmpty()) {
return getAllUsers();
}
return userRepository.findByUsername(username);
}
/**
* 更新用户信息
*
* @param user 用户对象
* @return 更新后的用户
* @throws IllegalArgumentException 当用户数据不合法或用户不存在时
*/
@Override
public User updateUser(User user) {
// 验证用户数据
validateUser(user);
// 验证用户是否存在
if (user.getId() == null) {
throw new IllegalArgumentException("用户ID不能为空");
}
User updatedUser = userRepository.update(user);
if (updatedUser == null) {
throw new IllegalArgumentException("用户不存在: " + user.getId());
}
return updatedUser;
}
/**
* 删除用户
*
* @param id 用户ID
* @return 是否删除成功
*/
@Override
public boolean deleteUser(Long id) {
return userRepository.deleteById(id);
}
/**
* 验证用户数据的合法性
*
* @param user 用户对象
* @throws IllegalArgumentException 当用户数据不合法时
*/
private void validateUser(User user) {
if (user == null) {
throw new IllegalArgumentException("用户对象不能为空");
}
if (user.getUsername() == null || user.getUsername().trim().isEmpty()) {
throw new IllegalArgumentException("用户名不能为空");
}
if (user.getUsername().length() < 3 || user.getUsername().length() > 20) {
throw new IllegalArgumentException("用户名长度必须在3-20个字符之间");
}
if (user.getEmail() == null || !user.getEmail().matches("^[A-Za-z0-9+_.-]+@(.+)$")) {
throw new IllegalArgumentException("邮箱格式不正确");
}
if (user.getAge() != null && (user.getAge() < 0 || user.getAge() > 150)) {
throw new IllegalArgumentException("年龄必须在0-150之间");
}
}
}
5.3.4 控制器层
// 【包名称,请自行替换】.controller
import org.springframework.beans.factory.annotation.Autowired;
import org.springframework.http.HttpStatus;
import org.springframework.http.ResponseEntity;
import org.springframework.web.bind.annotation.*;
import 【包名称,请自行替换】.entity.User;
import 【包名称,请自行替换】.service.UserService;
import java.util.HashMap;
import java.util.List;
import java.util.Map;
/**
* 用户控制器
*
* <p>说明:</p>
* 通过@RestController注解标记为RESTful控制器
* 等同于@Controller + @ResponseBody
*
* <p>路径映射:</p>
* 所有方法的路径都会加上"/api/users"前缀
*/
@RestController
@RequestMapping("/api/users")
public class UserController {
private final UserService userService;
/**
* 构造器注入服务层
*
* @param userService 用户服务
*/
@Autowired
public UserController(UserService userService) {
this.userService = userService;
}
/**
* 创建新用户
*
* <p>请求示例:</p>
* <pre>
* POST /api/users
* Content-Type: application/json
*
* {
* "username": "张三",
* "email": "邮箱,如有需要自行替换",
* "age": 25
* }
* </pre>
*
* @param user 用户对象(通过请求体传入)
* @return 创建成功的用户信息
*/
@PostMapping
public ResponseEntity<Map<String, Object>> createUser(@RequestBody User user) {
try {
User createdUser = userService.createUser(user);
return ResponseEntity.ok(buildSuccessResponse("用户创建成功", createdUser));
} catch (IllegalArgumentException e) {
return ResponseEntity.badRequest()
.body(buildErrorResponse("创建失败: " + e.getMessage()));
} catch (Exception e) {
return ResponseEntity.status(HttpStatus.INTERNAL_SERVER_ERROR)
.body(buildErrorResponse("系统错误: " + e.getMessage()));
}
}
/**
* 根据ID获取用户
*
* <p>请求示例:</p>
* <pre>
* GET /api/users/1
* </pre>
*
* @param id 用户ID(通过路径参数传入)
* @return 用户信息
*/
@GetMapping("/{id}")
public ResponseEntity<Map<String, Object>> getUserById(@PathVariable Long id) {
try {
User user = userService.getUserById(id);
return ResponseEntity.ok(buildSuccessResponse("查询成功", user));
} catch (IllegalArgumentException e) {
return ResponseEntity.status(HttpStatus.NOT_FOUND)
.body(buildErrorResponse(e.getMessage()));
} catch (Exception e) {
return ResponseEntity.status(HttpStatus.INTERNAL_SERVER_ERROR)
.body(buildErrorResponse("系统错误: " + e.getMessage()));
}
}
/**
* 获取所有用户或根据用户名搜索
*
* <p>请求示例:</p>
* <pre>
* GET /api/users # 获取所有用户
* GET /api/users?username=张 # 搜索用户名包含"张"的用户
* </pre>
*
* @param username 用户名关键字(可选)
* @return 用户列表
*/
@GetMapping
public ResponseEntity<Map<String, Object>> getUsers(
@RequestParam(required = false) String username) {
try {
List<User> users;
if (username != null && !username.trim().isEmpty()) {
users = userService.searchByUsername(username);
} else {
users = userService.getAllUsers();
}
return ResponseEntity.ok(buildSuccessResponse("查询成功", users));
} catch (Exception e) {
return ResponseEntity.status(HttpStatus.INTERNAL_SERVER_ERROR)
.body(buildErrorResponse("系统错误: " + e.getMessage()));
}
}
/**
* 更新用户信息
*
* <p>请求示例:</p>
* <pre>
* PUT /api/users/1
* Content-Type: application/json
*
* {
* "id": 1,
* "username": "李四",
* "email": "邮箱,如有需要自行替换",
* "age": 30
* }
* </pre>
*
* @param id 用户ID(通过路径参数传入)
* @param user 更新的用户信息(通过请求体传入)
* @return 更新后的用户信息
*/
@PutMapping("/{id}")
public ResponseEntity<Map<String, Object>> updateUser(
@PathVariable Long id,
@RequestBody User user) {
try {
user.setId(id);
User updatedUser = userService.updateUser(user);
return ResponseEntity.ok(buildSuccessResponse("更新成功", updatedUser));
} catch (IllegalArgumentException e) {
return ResponseEntity.badRequest()
.body(buildErrorResponse("更新失败: " + e.getMessage()));
} catch (Exception e) {
return ResponseEntity.status(HttpStatus.INTERNAL_SERVER_ERROR)
.body(buildErrorResponse("系统错误: " + e.getMessage()));
}
}
/**
* 删除用户
*
* <p>请求示例:</p>
* <pre>
* DELETE /api/users/1
* </pre>
*
* @param id 用户ID(通过路径参数传入)
* @return 删除结果
*/
@DeleteMapping("/{id}")
public ResponseEntity<Map<String, Object>> deleteUser(@PathVariable Long id) {
try {
boolean deleted = userService.deleteUser(id);
if (deleted) {
return ResponseEntity.ok(buildSuccessResponse("删除成功", null));
} else {
return ResponseEntity.status(HttpStatus.NOT_FOUND)
.body(buildErrorResponse("用户不存在"));
}
} catch (Exception e) {
return ResponseEntity.status(HttpStatus.INTERNAL_SERVER_ERROR)
.body(buildErrorResponse("系统错误: " + e.getMessage()));
}
}
/**
* 构建成功响应
*
* @param message 响应消息
* @param data 响应数据
* @return 响应Map
*/
private Map<String, Object> buildSuccessResponse(String message, Object data) {
Map<String, Object> response = new HashMap<>();
response.put("success", true);
response.put("message", message);
response.put("data", data);
response.put("timestamp", System.currentTimeMillis());
return response;
}
/**
* 构建错误响应
*
* @param message 错误消息
* @return 响应Map
*/
private Map<String, Object> buildErrorResponse(String message) {
Map<String, Object> response = new HashMap<>();
response.put("success", false);
response.put("message", message);
response.put("data", null);
response.put("timestamp", System.currentTimeMillis());
return response;
}
}
5.4 配置文件
5.4.1 application.yml配置
# SpringBoot主配置文件
# 服务器配置
server:
port: 8080 # 服务端口
servlet:
context-path: / # 应用上下文路径
tomcat:
uri-encoding: UTF-8 # URI编码
max-threads: 200 # 最大工作线程数
accept-count: 100 # 最大等待队列长度
# Spring配置
spring:
application:
name: springboot-demo # 应用名称
# 激活的配置文件
profiles:
active: dev # 默认激活开发环境配置
# Jackson配置
jackson:
time-zone: GMT+8 # 时区设置
date-format: yyyy-MM-dd HH:mm:ss # 日期格式
serialization:
write-dates-as-timestamps: false # 日期不序列化为时间戳
# 自定义应用配置
app:
name: SpringBoot注解示例应用
version: 1.0.0
description: 演示@SpringBootApplication注解的使用
# 日志配置
logging:
level:
root: INFO # 根日志级别
【包名称,请自行替换】: DEBUG # 项目日志级别
pattern:
console: "%d{yyyy-MM-dd HH:mm:ss} [%thread] %-5level %logger{50} - %msg%n"
file:
name: logs/application.log # 日志文件路径
max-size: 10MB # 单个日志文件最大大小
max-history: 30 # 保留的日志文件数量
5.4.2 开发环境配置
# application-dev.yml
# 开发环境配置
server:
port: 8080
spring:
# 开发环境可以启用更详细的日志
jackson:
serialization:
indent-output: true # JSON格式化输出
logging:
level:
root: INFO
【包名称,请自行替换】: DEBUG
org.springframework.web: DEBUG # 查看请求映射详情
5.4.3 生产环境配置
# application-prod.yml
# 生产环境配置
server:
port: 8080
tomcat:
max-threads: 500 # 生产环境增加线程数
accept-count: 200
spring:
jackson:
serialization:
indent-output: false # 生产环境不格式化,减少数据量
logging:
level:
root: WARN # 生产环境减少日志输出
【包名称,请自行替换】: INFO
5.5 运行和测试
5.5.1 运行环境说明
环境要求:
•JDK版本: 1.8或更高
•Maven版本: 3.6+
•开发工具: IntelliJ IDEA / Eclipse / VSCode
运行方式:
方式一:IDE直接运行
1.在IDE中打开项目
2.找到ApplicationMain类
3.右键选择”Run ApplicationMain.main()”
4.查看控制台输出的启动信息
方式二:Maven命令运行
# 进入项目根目录
cd springboot-demo
# 使用Maven运行
mvn spring-boot:run
# 指定不同的配置文件
mvn spring-boot:run -Dspring-boot.run.profiles=prod
方式三:打包后运行
# 打包项目
mvn clean package
# 运行jar包
java -jar target/springboot-demo-1.0.0.jar
# 指定配置文件和端口
java -jar target/springboot-demo-1.0.0.jar --spring.profiles.active=prod --server.port=9090
5.5.2 API测试用例
使用curl命令或Postman进行测试:
创建用户:
curl -X POST http://localhost:8080/api/users
-H "Content-Type: application/json"
-d '{
"username": "张三",
"email": "邮箱,如有需要自行替换",
"age": 25
}'
预期响应:
{
"success": true,
"message": "用户创建成功",
"data": {
"id": 1,
"username": "张三",
"email": "邮箱,如有需要自行替换",
"age": 25,
"createTime": 1704067200000
},
"timestamp": 1704067200000
}
查询所有用户:
curl http://localhost:8080/api/users
根据ID查询用户:
curl http://localhost:8080/api/users/1
搜索用户:
curl http://localhost:8080/api/users?username=张
更新用户:
curl -X PUT http://localhost:8080/api/users/1
-H "Content-Type: application/json"
-d '{
"username": "李四",
"email": "邮箱,如有需要自行替换",
"age": 30
}'
删除用户:
curl -X DELETE http://localhost:8080/api/users/1
5.5.3 测试类示例
// 【包名称,请自行替换】
import org.junit.jupiter.api.Test;
import org.springframework.beans.factory.annotation.Autowired;
import org.springframework.boot.test.context.SpringBootTest;
import org.springframework.boot.test.web.client.TestRestTemplate;
import org.springframework.boot.test.web.server.LocalServerPort;
import org.springframework.http.HttpStatus;
import org.springframework.http.ResponseEntity;
import static org.junit.jupiter.api.Assertions.*;
/**
* 应用集成测试类
*
* <p>说明:</p>
* 使用@SpringBootTest注解启动完整的Spring上下文进行测试
* webEnvironment = RANDOM_PORT 表明使用随机端口启动应用
*/
@SpringBootTest(webEnvironment = SpringBootTest.WebEnvironment.RANDOM_PORT)
class ApplicationTests {
/**
* 注入随机分配的端口号
*/
@LocalServerPort
private int port;
/**
* 测试用的RestTemplate
* SpringBoot会自动配置
*/
@Autowired
private TestRestTemplate restTemplate;
/**
* 测试应用上下文是否正常加载
*/
@Test
void contextLoads() {
// 如果Spring上下文加载失败,测试会抛出异常
assertTrue(true, "Spring上下文加载成功");
}
/**
* 测试获取所有用户接口
*/
@Test
void testGetAllUsers() {
String url = "http://localhost:" + port + "/api/users";
ResponseEntity<String> response = restTemplate.getForEntity(url, String.class);
assertEquals(HttpStatus.OK, response.getStatusCode());
assertNotNull(response.getBody());
assertTrue(response.getBody().contains("success"));
}
/**
* 测试创建用户接口
*/
@Test
void testCreateUser() {
String url = "http://localhost:" + port + "/api/users";
String requestBody = "{"
+ ""username": "测试用户","
+ ""email": "邮箱,如有需要自行替换","
+ ""age": 25"
+ "}";
ResponseEntity<String> response = restTemplate.postForEntity(
url,
requestBody,
String.class);
assertEquals(HttpStatus.OK, response.getStatusCode());
assertNotNull(response.getBody());
assertTrue(response.getBody().contains(""success":true"));
}
}
5.6 效果展示
启动日志示例:
. ____ _ __ _ _
/\ / ___'_ __ _ _(_)_ __ __ _
( ( )\___ | '_ | '_| | '_ / _` |
\/ ___)| |_)| | | | | || (_| | ) ) ) )
' |____| .__|_| |_|_| |_\__, | / / / /
=========|_|==============|___/=/_/_/_/
:: Spring Boot :: (v2.7.18)
2024-01-01 10:00:00 [main] INFO ApplicationMain - Starting ApplicationMain
2024-01-01 10:00:01 [main] INFO ApplicationMain - The following 1 profile is active: "dev"
2024-01-01 10:00:03 [main] INFO TomcatWebServer - Tomcat initialized with port(s): 8080 (http)
2024-01-01 10:00:04 [main] INFO ApplicationMain - Started ApplicationMain in 4.523 seconds
----------------------------------------------------------
应用启动成功!
本地访问地址: http://localhost:8080/
外部访问地址: http://IP/
激活的配置: dev
----------------------------------------------------------
请求响应示例:
通过浏览器或API工具访问http://localhost:8080/api/users,返回:
{
"success": true,
"message": "查询成功",
"data": [
{
"id": 1,
"username": "张三",
"email": "邮箱,如有需要自行替换",
"age": 25,
"createTime": 1704067200000
}
],
"timestamp": 1704067200000
}
六、进阶优化
6.1 自定义自动配置
当我们需要创建自己的Starter时,可以定义自定义自动配置类:
// 【包名称,请自行替换】.config
import org.springframework.boot.autoconfigure.condition.ConditionalOnClass;
import org.springframework.boot.autoconfigure.condition.ConditionalOnMissingBean;
import org.springframework.boot.autoconfigure.condition.ConditionalOnProperty;
import org.springframework.boot.context.properties.EnableConfigurationProperties;
import org.springframework.context.annotation.Bean;
import org.springframework.context.annotation.Configuration;
/**
* 自定义服务自动配置类
*
* <p>功能说明:</p>
* 演示如何创建自己的自动配置类
*
* <p>生效条件:</p>
* <ul>
* <li>类路径中存在CustomService类</li>
* <li>配置文件中custom.service.enabled=true</li>
* <li>容器中不存在CustomService类型的Bean</li>
* </ul>
*/
@Configuration
@ConditionalOnClass(CustomService.class) // 当CustomService类存在时生效
@EnableConfigurationProperties(CustomServiceProperties.class) // 启用配置属性
@ConditionalOnProperty( // 当配置属性满足条件时生效
prefix = "custom.service",
name = "enabled",
havingValue = "true",
matchIfMissing = false
)
public class CustomServiceAutoConfiguration {
/**
* 配置属性对象
*/
private final CustomServiceProperties properties;
/**
* 构造器注入配置属性
*/
public CustomServiceAutoConfiguration(CustomServiceProperties properties) {
this.properties = properties;
}
/**
* 创建CustomService Bean
*
* @return CustomService实例
*/
@Bean
@ConditionalOnMissingBean // 只有当容器中不存在该Bean时才创建
public CustomService customService() {
CustomService service = new CustomService();
service.setName(properties.getName());
service.setTimeout(properties.getTimeout());
return service;
}
}
/**
* 自定义服务配置属性类
*/
@ConfigurationProperties(prefix = "custom.service")
class CustomServiceProperties {
/**
* 是否启用服务
*/
private boolean enabled = false;
/**
* 服务名称
*/
private String name = "默认服务";
/**
* 超时时间(毫秒)
*/
private int timeout = 3000;
// Getter和Setter方法
public boolean isEnabled() {
return enabled;
}
public void setEnabled(boolean enabled) {
this.enabled = enabled;
}
public String getName() {
return name;
}
public void setName(String name) {
this.name = name;
}
public int getTimeout() {
return timeout;
}
public void setTimeout(int timeout) {
this.timeout = timeout;
}
}
/**
* 自定义服务类(示例)
*/
class CustomService {
private String name;
private int timeout;
public void execute() {
System.out.println("执行自定义服务: " + name + ", 超时: " + timeout + "ms");
}
public String getName() {
return name;
}
public void setName(String name) {
this.name = name;
}
public int getTimeout() {
return timeout;
}
public void setTimeout(int timeout) {
this.timeout = timeout;
}
}
配置文件示例:
# 启用自定义服务
custom:
service:
enabled: true
name: 我的自定义服务
timeout: 5000
6.2 排除特定自动配置
有时候我们不需要某些自动配置,可以通过以下方式排除:
方式一:通过注解排除:
@SpringBootApplication(exclude = {
DataSourceAutoConfiguration.class, // 排除数据源自动配置
RedisAutoConfiguration.class // 排除Redis自动配置
})
public class ApplicationMain {
// ...
}
方式二:通过配置文件排除:
spring:
autoconfigure:
exclude:
- org.springframework.boot.autoconfigure.jdbc.DataSourceAutoConfiguration
- org.springframework.boot.autoconfigure.data.redis.RedisAutoConfiguration
6.3 自定义组件扫描策略
扫描多个包路径:
@SpringBootApplication(scanBasePackages = {
"【包名称,请自行替换】",
"其他包路径1",
"其他包路径2"
})
public class ApplicationMain {
// ...
}
使用类指定扫描路径:
@SpringBootApplication(scanBasePackageClasses = {
ApplicationMain.class, // 扫描当前类所在包
OtherPackageMarker.class // 扫描其他包(通过标记类)
})
public class ApplicationMain {
// ...
}
自定义过滤规则:
@SpringBootApplication
@ComponentScan(
basePackages = "【包名称,请自行替换】",
includeFilters = {
@ComponentScan.Filter(
type = FilterType.ANNOTATION,
classes = CustomComponent.class // 包含自定义注解的类
)
},
excludeFilters = {
@ComponentScan.Filter(
type = FilterType.REGEX,
pattern = ".*Test.*" // 排除测试相关的类
)
}
)
public class ApplicationMain {
// ...
}
6.4 条件注解高级应用
自定义条件注解:
// 【包名称,请自行替换】.condition
import org.springframework.context.annotation.Condition;
import org.springframework.context.annotation.ConditionContext;
import org.springframework.core.type.AnnotatedTypeMetadata;
/**
* 自定义条件:当操作系统是Linux时生效
*/
public class OnLinuxCondition implements Condition {
@Override
public boolean matches(ConditionContext context, AnnotatedTypeMetadata metadata) {
String osName = context.getEnvironment().getProperty("os.name");
return osName != null && osName.toLowerCase().contains("linux");
}
}
/**
* 使用自定义条件
*/
@Configuration
@Conditional(OnLinuxCondition.class)
public class LinuxSpecificConfiguration {
@Bean
public Object linuxOnlyBean() {
return new Object();
}
}
组合条件注解:
/**
* 组合多个条件:必须同时满足
*/
@Configuration
@ConditionalOnClass(name = "org.apache.kafka.clients.producer.KafkaProducer")
@ConditionalOnProperty(prefix = "kafka", name = "enabled", havingValue = "true")
@ConditionalOnMissingBean(KafkaTemplate.class)
public class KafkaConfiguration {
// Kafka配置
}
6.5 性能优化提议
6.5.1 懒加载配置
spring:
main:
lazy-initialization: true # 启用懒加载,加快启动速度
注意:懒加载会延迟Bean的创建,可能在首次使用时出现异常,提议仅在开发环境使用。
6.5.2 减少自动配置扫描范围
@SpringBootApplication
@EnableAutoConfiguration(exclude = {
// 排除不需要的自动配置,减少启动时间
})
public class ApplicationMain {
// ...
}
6.5.3 优化组件扫描
// 准确指定扫描路径,避免扫描不必要的包
@SpringBootApplication(scanBasePackages = "【包名称,请自行替换】")
public class ApplicationMain {
// ...
}
七、常见问题与解决方案
7.1 组件扫描问题
问题1:Bean无法被扫描到
症状:
NoSuchBeanDefinitionException: No qualifying bean of type 'XXXService' available
缘由分析:
•组件类不在主启动类的包或子包中
•组件类缺少@Component或其派生注解
•使用了错误的注解(如拼写错误)
解决方案:
// 方案1:调整包结构,确保组件类在主启动类的子包中
【包名称,请自行替换】
├── ApplicationMain.java # 主启动类
├── service
│ └── UserService.java # 会被自动扫描
// 方案2:显式指定扫描路径
@SpringBootApplication(scanBasePackages = {
"【包名称,请自行替换】",
"其他包路径"
})
// 方案3:使用@Import显式导入
@SpringBootApplication
@Import({UserService.class, OtherService.class})
public class ApplicationMain {
// ...
}
问题2:循环依赖
症状:
The dependencies of some of the beans in the application context form a cycle
解决方案:
// 方案1:使用@Lazy延迟注入
@Service
public class ServiceA {
private final ServiceB serviceB;
public ServiceA(@Lazy ServiceB serviceB) {
this.serviceB = serviceB;
}
}
// 方案2:通过Setter注入打破循环
@Service
public class ServiceA {
private ServiceB serviceB;
@Autowired
public void setServiceB(ServiceB serviceB) {
this.serviceB = serviceB;
}
}
// 方案3:重构代码,消除循环依赖(推荐)
// 提取公共逻辑到第三个类中
7.2 自动配置问题
问题3:自动配置不生效
排查步骤流程图:

调试自动配置:
# 启用自动配置报告
debug: true
# 或者通过日志级别查看
logging:
level:
org.springframework.boot.autoconfigure: DEBUG
启动应用后,会在日志中看到详细的自动配置报告:
============================
CONDITIONS EVALUATION REPORT
============================
Positive matches: # 生效的自动配置
-----------------
DataSourceAutoConfiguration matched:
- @ConditionalOnClass found required classes... (OnClassCondition)
Negative matches: # 未生效的自动配置
-----------------
RedisAutoConfiguration:
Did not match:
- @ConditionalOnClass did not find required class 'org.springframework.data.redis.core.RedisOperations' (OnClassCondition)
7.3 端口冲突问题
问题4:端口被占用
症状:
Web server failed to start. Port 8080 was already in use.
解决方案:
# 方案1:修改端口
server:
port: 8081
# 方案2:使用随机端口
server:
port: 0 # 系统会自动分配可用端口
# 方案3:通过命令行参数指定
# java -jar app.jar --server.port=9090
7.4 配置文件加载问题
问题5:配置文件未生效
配置文件加载顺序图:

检查配置是否生效:
/**
* 打印所有配置属性
*/
@RestController
public class ConfigController {
@Autowired
private Environment environment;
@GetMapping("/config/show")
public Map<String, String> showConfig() {
Map<String, String> config = new HashMap<>();
config.put("server.port", environment.getProperty("server.port"));
config.put("spring.application.name", environment.getProperty("spring.application.name"));
config.put("active.profiles", String.join(",", environment.getActiveProfiles()));
return config;
}
}
7.5 启动速度优化
问题6:应用启动缓慢
•未优化:默认配置,启动时间较长
•懒加载:启用Bean懒加载,启动速度有明显提升
•排除无用配置:排除不需要的自动配置类,略微提升速度
•精简扫描路径:缩小组件扫描范围,对速度有必定改善
•组合优化:综合使用多种策略,效果最佳
具体优化配置:
# application.yml
spring:
main:
lazy-initialization: true # 启用懒加载
jmx:
enabled: false # 关闭JMX(如果不需要)
devtools:
restart:
enabled: false # 生产环境关闭热重启
// 排除不需要的自动配置
@SpringBootApplication(exclude = {
DataSourceAutoConfiguration.class,
HibernateJpaAutoConfiguration.class,
// ... 其他不需要的配置
})
public class ApplicationMain {
// ...
}
八、总结与展望
8.1 核心要点回顾
通过本文的深入学习,我们全面掌握了@SpringBootApplication注解的方方面面:
注解构成:
•@SpringBootConfiguration:标记配置类
•@EnableAutoConfiguration:启用自动配置机制
•@ComponentScan:自动扫描组件
工作原理:
•通过spring.factories文件注册自动配置类
•使用条件注解实现智能配置
•基于约定优于配置的设计理念
实践技巧:
•合理组织项目结构,确保组件能被正确扫描
•灵活使用配置文件,适应不同环境需求
•善用排除机制,优化应用性能
•掌握问题排查方法,快速定位和解决问题
8.2 最佳实践总结
项目结构:
项目根包
├── ApplicationMain.java # 主启动类放在根包
├── config/ # 配置类
├── controller/ # 控制器层
├── service/ # 服务层
├── repository/ # 数据访问层
└── entity/ # 实体类
注解使用:
•主启动类使用@SpringBootApplication
•配置类使用@Configuration
•业务逻辑类根据职责使用@Service、@Repository、@Controller
•依赖注入优先使用构造器注入
配置管理:
•使用application.yml作为主配置文件
•通过application-{profile}.yml管理不同环境配置
•敏感信息通过环境变量或配置中心管理
•自定义配置使用@ConfigurationProperties
8.4 学习资源推荐
进阶学习:
•深入理解Spring IOC和AOP机制
•学习SpringCloud微服务技术栈
•掌握Docker和Kubernetes容器编排
•了解响应式编程(Spring WebFlux)
8.5 结语
@SpringBootApplication注解是SpringBoot简化开发的核心体现,它将复杂的配置工作隐藏在背后,让开发者能够专注于业务逻辑的实现。通过深入理解其工作原理,我们不仅能更好地使用SpringBoot,还能在遇到问题时快速定位和解决。
从传统Spring的XML配置到SpringBoot的注解驱动,这是一次质的飞跃。但技术的进步永不止步,随着云原生、微服务、响应式编程等技术的发展,SpringBoot也在不断演进。作为开发者,我们需要保持学习的热烈,紧跟技术趋势,才能在快速变化的技术浪潮中立于不败之地。
希望本文能协助你深入理解@SpringBootApplication注解的方方面面,在实际项目中游刃有余地使用SpringBoot框架。如果在实践过程中遇到问题,欢迎回顾本文的内容,信任能找到解决方案的线索。
附录A:完整知识体系图

附录B:常用配置属性速查表
B.1 服务器配置
server:
port: 8080 # 服务端口
address: 0.0.0.0 # 绑定地址
servlet:
context-path: / # 上下文路径
session:
timeout: 30m # 会话超时时间
tomcat:
uri-encoding: UTF-8 # URI编码
max-threads: 200 # 最大工作线程
min-spare-threads: 10 # 最小空闲线程
max-connections: 8192 # 最大连接数
accept-count: 100 # 等待队列长度
connection-timeout: 20000 # 连接超时(毫秒)
compression:
enabled: true # 启用响应压缩
mime-types: text/html,text/xml,text/plain,application/json
min-response-size: 1024 # 压缩阈值(字节)
B.2 日志配置
logging:
level:
root: INFO # 根日志级别
【包名称,请自行替换】: DEBUG # 项目日志级别
org.springframework.web: DEBUG # Spring Web日志
pattern:
console: "%d{yyyy-MM-dd HH:mm:ss} [%thread] %-5level %logger{50} - %msg%n"
file: "%d{yyyy-MM-dd HH:mm:ss} [%thread] %-5level %logger{50} - %msg%n"
file:
name: logs/application.log # 日志文件路径
max-size: 10MB # 单文件最大大小
max-history: 30 # 保留天数
total-size-cap: 1GB # 总大小上限
B.3 数据源配置
spring:
datasource:
url: jdbc:mysql://数据库地址:3306/数据库名?useUnicode=true&characterEncoding=utf8
username: 用户名
password: 密码
driver-class-name: com.mysql.cj.jdbc.Driver
hikari: # HikariCP连接池配置
maximum-pool-size: 10 # 最大连接数
minimum-idle: 5 # 最小空闲连接
connection-timeout: 30000 # 连接超时(毫秒)
idle-timeout: 600000 # 空闲超时(毫秒)
max-lifetime: 1800000 # 连接最大存活时间
B.4 Jackson配置
spring:
jackson:
date-format: yyyy-MM-dd HH:mm:ss # 日期格式
time-zone: GMT+8 # 时区
serialization:
write-dates-as-timestamps: false # 日期不序列化为时间戳
indent-output: false # 不格式化输出
fail-on-empty-beans: false # 空对象不抛异常
deserialization:
fail-on-unknown-properties: false # 未知属性不抛异常
附录C:快速参考命令
C.1 Maven命令
# 编译项目
mvn compile
# 运行测试
mvn test
# 打包项目(跳过测试)
mvn clean package -DskipTests
# 运行SpringBoot应用
mvn spring-boot:run
# 指定profile运行
mvn spring-boot:run -Dspring-boot.run.profiles=prod
# 清理并安装到本地仓库
mvn clean install
# 查看依赖树
mvn dependency:tree
# 查看有效的pom配置
mvn help:effective-pom
C.2 Java运行命令
# 基本运行
java -jar application.jar
# 指定端口
java -jar application.jar --server.port=9090
# 指定profile
java -jar application.jar --spring.profiles.active=prod
# 指定多个参数
java -jar application.jar
--server.port=9090
--spring.profiles.active=prod
--logging.level.root=WARN
# 设置JVM参数
java -Xms512m -Xmx1024m -jar application.jar
# 后台运行并输出日志
nohup java -jar application.jar > app.log 2>&1 &
# 查看运行进程
ps -ef | grep application.jar
# 停止应用
kill -15 进程ID # 优雅停止
kill -9 进程ID # 强制停止
C.3 调试命令
# 启用远程调试
java -agentlib:jdwp=transport=dt_socket,server=y,suspend=n,address=5005 -jar application.jar
# 启用JMX监控
java -Dcom.sun.management.jmxremote
-Dcom.sun.management.jmxremote.port=9999
-Dcom.sun.management.jmxremote.authenticate=false
-Dcom.sun.management.jmxremote.ssl=false
-jar application.jar
# 生成堆转储文件
jmap -dump:live,format=b,file=heapdump.hprof 进程ID
# 查看线程堆栈
jstack 进程ID > thread_dump.txt
# 查看GC情况
jstat -gc 进程ID 1000 10 # 每秒输出一次,共10次
附录D:故障排查检查清单
D.1 启动失败检查
• 检查JDK版本是否符合要求
• 检查端口是否被占用
• 检查依赖jar包是否完整
• 检查配置文件格式是否正确
• 检查数据库连接配置是否正确
• 查看详细错误日志
• 检查是否存在循环依赖
• 检查必需的Bean是否正确注入
D.2 Bean注入失败检查
• 确认类上是否有组件注解(@Component等)
• 确认类是否在扫描路径内
• 检查是否有多个一样类型的Bean
• 检查@Qualifier是否正确使用
• 检查条件注解是否满足
• 检查是否被exclude排除
• 查看自动配置报告(debug=true)
D.3 配置不生效检查
• 确认配置文件名是否正确
• 确认配置文件位置是否正确
• 检查YAML格式是否正确(注意缩进)
• 确认profile是否正确激活
• 检查配置优先级
• 使用Environment查看实际配置值
• 检查是否被命令行参数覆盖
D.4 性能问题检查
• 检查数据库连接池配置
• 检查是否存在N+1查询
• 检查是否启用了适当的缓存
• 检查日志级别是否过于详细
• 使用性能分析工具定位瓶颈
• 检查是否存在阻塞操作
• 监控JVM内存和GC情况
附录E:版本兼容性说明
E.2 升级到SpringBoot 3.x注意事项
如果计划从SpringBoot 2.7.18升级到3.x版本,需要注意:
1.Java版本要求:最低Java 17
2.Jakarta EE迁移
3.配置属性变更:部分配置属性名称有调整
4.第三方库兼容:确保依赖库支持SpringBoot 3.x
5.原生镜像支持:可选启用GraalVM原生镜像编译
迁移提议:
•先升级到SpringBoot 2.7.x最新版本
•使用Spring Boot Migrator工具辅助迁移
•在测试环境充分验证后再部署生产
附录F:相关工具推荐
F.1 开发工具
IDE推荐:
•IntelliJ IDEA Ultimate:最佳SpringBoot开发体验
•Eclipse + Spring Tools:免费开源方案
•Visual Studio Code + Spring Boot Extension Pack:轻量级选择
在线工具:
•Spring Initializr:快速创建项目
•JSON在线解析:验证JSON格式
•YAML验证器:检查YAML语法
F.2 调试工具
•Arthas:阿里开源的Java诊断工具
•JProfiler:专业的Java性能分析工具
•VisualVM:免费的JVM监控工具
•Postman/Apifox:API测试工具
F.3 运维工具
•Spring Boot Actuator:应用监控端点
•Prometheus + Grafana:指标采集和可视化
•ELK Stack:日志收集和分析
•Docker:容器化部署
感谢阅读!如有问题或提议,欢迎交流讨论。



收藏了,感谢分享