你都站在2023年代了,视频通话、视频直播、视频会议、视频监控就是风口浪尖上的猪师兄,只要你学那么一丁点,拿个高薪的工作不过分吧!我也是半瓶子晃荡的,所以路人呀,共学习,同进步!本篇开始,只讲在Linux系统安装ZlmediaKit框架!
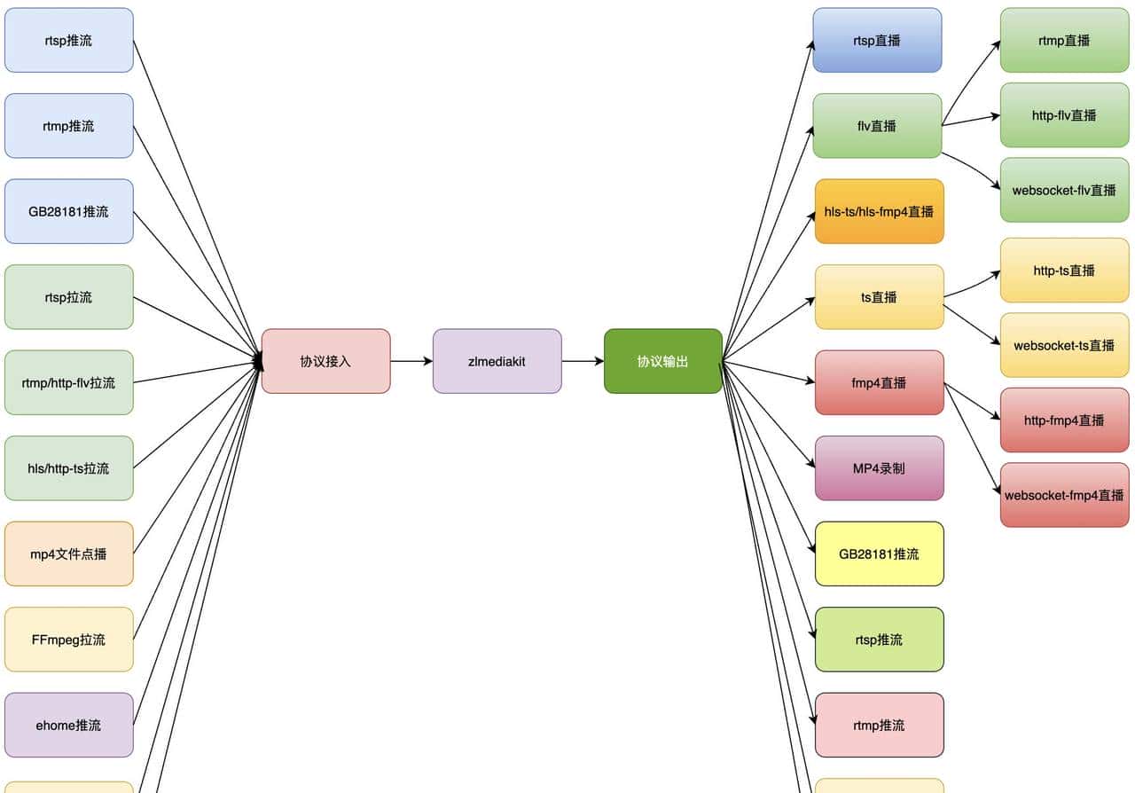
ZLMediaKit 是一个基于C++11的高性能运营级流媒体服务框架。它到底有多强,一张图即是巅峰!另外这家伙的官网:
https://github.com/ZLMediaKit/ZLMediaKit

ZlmediaKit支持的视频编码
<——–ZlmediaKit的部署——–>
《ZlmediaKit流媒体服务器框架部署文档》
目录
一、 准备系统环境
二、安装相关软件包
三、部署ZlmediaKit软件
|
文档版本 |
修改时间 |
修改者 |
备注 |
|
V1 |
2023-07 |
记录生活那些事儿 |
新建 |
一、准备系统环境
- Centos7.9的操作系统;
- 可以连接到公网网络。
二、安装相关软件包
以下使用root身份去安装:
安装GCC编译器,版本不低于4.8.5版本
yum -y install gcc
yum -y install gcc-c++

安装并升级cmake至3.1版本以上。
删除cmake旧版本
yum remove cmake -y
创建安装目录,安装新版本cmake
mkdir /opt/cmake
cd /opt/cmake
tar zxvf cmake-3.9.2.tar.gz
编译和安装:
cd cmake-3.9.2
./configure --prefix=/usr/local/cmake
make && make install
修改环境变量:
vi /etc/profile
在最后PATH添加环境变量:
export CMAKE_HOME=/usr/local/cmake
export PATH=$PATH:$CMAKE_HOME/bin
保存环境变量:
source /etc/profile
查看cmake版本
cmake --version

安装其他rpm包
yum install -y zlib zlib-devel perl-CPAN
安装openssl,使用webrtc功能,需要替换为1.1.1k的版本。

解压tar -zxvf openssl-1.1.1k.tar.gz
cd openssl-1.1.1k
./config shared --openssldir=/usr/local/openssl --prefix=/usr/local/openssl
make && make install
echo "/usr/local/openssl/lib" >> /etc/ld.so.conf
ldconfig
此时,系统中同时存在2个版本的openssl,如下图:

【注】修改软连接。
备份原来的openssl可执行命令文件
mv /usr/bin/openssl /usr/bin/openssl_old
ln -s /usr/local/openssl/bin/openssl /usr/bin/openssl (替换系统中的原openssl)
安装 yasm软件
tar -zxvf yasm-1.3.0.tar.gz
cd yasm-1.3.0
./configure
make && make install
安装libsrtp软件
tar -zxvf libsrtp-2.5.0.tar.gz
cd libsrtp-2.5.0
./configure --enable-openssl --with-openssl-dir=/usr/local/openssl(这个要用新的1.1.1k)
make -j8 && make install
安装ffmpeg新版本5.1
unzip FFmpeg-master
cd FFmpeg-master
./configure --prefix=/usr/local/ffmpeg
make && make install
配置文件:
vim /etc/profile
export PATH=$PATH:/usr/local/ffmpeg/bin
source /etc/profile 设置生效
查看版本:
ffmpeg -version

三、部署ZlmediaKit软件
1)获取代码
git clone --depth 1 https://gitee.com/xia-chu/ZLMediaKit
cd ZLMediaKit
#千万不要忘记执行这句命令
git submodule update --init
2)构建和编译
cd ZLMediaKit
mkdir build
cd build
cmake .. -DENABLE_WEBRTC=true -DOPENSSL_ROOT_DIR=/usr/local/openssl -DOPENSSL_LIBRARIES=/usr/local/openssl/lib
make -j4

- 运行ZlmediaKit程序
cd ZLMediaKit/release/linux/Debug
#通过-h可以了解启动参数
./MediaServer -h
#以守护进程模式启动
./MediaServer -d &
#以自定义配置文件启动
./MediaServer -c 配置文件具体地址
4)webrtc推流测试
在上步骤进行完成后,以内网测试服务器为例,访问 https://192.168.X.X:80 获取更
【多余的解释:】
第一步先搞定ZlmediaKit的部署,然后再学习使用,过程中才能遇到问题,克服困难,收获知识点,之后你才算是有技术的小伙子!
上面用到的几个文件,放到了百度网盘:
链接:https://pan.baidu.com/s/1LI-ja5lf8FqFF8KRlDLKIQ
提取码:1234

安装完了以后怎么弄?
哪一步,你安装有问题了,下面留言,我看到后,给你看看啥情况。
zlm转的流播放很卡
收藏了,感谢分享
感谢大佬点评