概览
Lua 是一个简洁、轻量、可扩展的脚本语言,它有着相对简单的API 因此很容易嵌入应用中,许多应用程序使用Lua作为自己的嵌入式脚本语言,以此来实现可配置性、可扩展性。
Redis 从 2.6 版本开始支持 Lua 脚本,客户端通过 Lua 脚本,可以将多个 Redis 命令组合成一个原子性操作在服务器上执行。
例如使用 Redis 实现分布式锁时,为了保证操作原子性,一般也会使用 Lua 脚本封装锁相关的操作,以下为 Redisson 的加锁脚本实现:
Lua 脚本有以下优点:
•保证操作原子性
•减少网络开销,将多个指令组合到一个脚本中,与服务器的交互从多次变为一次
•可重复使用,在初次载入脚本之后,服务器会为脚本生成缓存,后续执行脚本时可直接使用缓存
基础命令
EVAL 命令:执行指定脚本;
SCRIPT LOAD 命令:加载指定脚本,执行成功后会返回脚本的SHA1校验和;

SCRIPT EXISTS 命令:检查脚本是否存在于服务器,1 表明存在;0 表明不存在;

EVALSHA 命令:指定SHA1校验和,执行对应脚本,这种方式在脚本体量较大时,能很大程度节省网络带宽

实现原理
redis 的 lua 功能的实现包含以下几个核心点:
•lua 环境初始化
•lua 脚本执行
•lua 脚本管理
•lua 脚本复制
下图展示了 lua 环境的初始化,以及 lua 环境与 redis 命令执行器的交互过程。

lua 环境初始化
lua 环境的构建主要包含三部分:基础函数库加载,redis表格加载,定制化函数加载。

基础函数库加载:加载基础函数库,例如字符串库,数学库等,支持 lua 脚本中的一些复杂操作。
redis表格加载:redis表格中包含 redis.call,redis.pcall 等函数,支持 lua 脚本中进行 redis 指令调用。
定制化函数加载:
•自定义随机函数,为了保证一样脚本在不同机器上执行能产生一样的结果,而原始的math.random,math.randomseed函数均不满足要求,故 redis 自定义实现了这两个随机函数
•排序辅助函数,另一个可能产生不一致数据的地方是那些带有不确定性的指令。例如集合中元素是无序排列的,即使两个集合中元素完全一样,最终输出结果的顺序也可能不一致,因此针对那些带有不确定性的指令,redis 会通过排序辅助函数对结果进行排序
•错误报告辅助函数,用于打印脚本执行过程中的错误信息,方便调试
脚本执行
脚本执行的过程主要包含以下三个步骤:
•加载脚本,生成对应的SHA1校验和,并生成脚本缓存
•在 lua 环境中生成脚本函数
•执行脚本函数
例如执行如下脚本:

1.第一会生成该脚本的 SHA1校验和:e17faafbc130014cebb229b71e0148b1f8f52389
2.生成对应的脚本函数,函数命名为 f_SHA1 的形式:f_e17faafbc130014cebb229b71e0148b1f8f52389
后续直接可以直接通过SHA1校验和定位并执行对应的脚本:

另外如果脚本中存在 redis 指令调用,lua 环境会通过一个伪客户端与命令执行器进行交互。

脚本管理
除了脚本执行以外,redis 还提供了几个脚本管理的指令:
•SCRIPT FLUSH,用于清除服务器中所有和Lua脚本有关的信息
•SCRIPT EXISTS,根据输入的SHA1校验和,检查校验和对应的脚本是否存在于服务器中
•SCRIPT LOAD,手动载入脚本,生成对应的SHA1校验和
•SCRIPT KILL,停止脚本执行
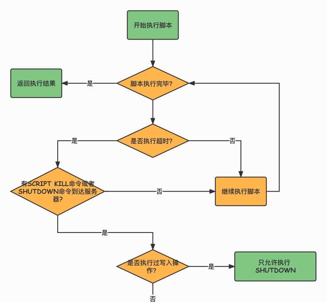
SCRIPT KILL 指令的实现相对更复杂一些,流程如下:
•脚本运行时间超出预先设置的 lua-time-limit 时,才允许被 SCRIPT KILL 强行停止脚本
•如果脚本中已经执行过写入操作,则不允许使用 SCRIPT KILL,只能通过 SHUTDOWN nosave 强行停止脚本,从而预防脏数据的写入

脚本复制
脚本复制是指当 Redis 运行在主从模式下时,主机执行了 Lua 脚本命令后,需要把命令及时同步到从机。
主要涉及上面提到的 EVAL,EVALSHA,SCRIPT FLUSH,SCRIPT LOAD 命令。
EVAL,SCRIPT FLUSH,SCRIPT LOAD 这三个命令的复制过程不复杂,与复制普通 Redis 命令的方法一样,当主机执行完这三个命令之后,直接将命令扩散给从机,从机重新执行一遍命令即可。
重点需要关注的是 EVALSHA 命令的复制,由于同样是执行 EVALSHA 命令,在从机上可能出现脚本未找到的错误,如下图所示:

当主机执行完 EVALSHA 0xxx1 命令后,将该命令复制到从机,但从机由于之前没有加载过 0xxx1 对应的脚本,因此执行失败了。
Redis 如何解决 EVALSHA 命令的复制问题呢?
第一 Redis 中维护了两个脚本相关的字典表:
•lua_scripts,维护当前机器已加载的脚本,键保存的是脚本的SHA1校验和,值指向脚本本身
•repl_scriptcache_dict,维护当前机器已同步给从机的脚本,键是脚本的SHA1校验和,值为空

复制过程如下:
•在复制 EVALSHA 命令前,会先检查脚本是否已同步至所有从机,通过 repl_scriptcache_dict 字典查询同步记录
•如果脚本已同步完成,直接复制 EVALSHA 命令,没有问题
•如果脚本未同步完成,则将 EVALSHA 命令转换成 EVAL 命令,重新触发一次从机的脚本同步

另外值得注意的是当有新的从机上线,主机会将 repl_scriptcache_dict 字典清空,为的是重新触发对所有从机的脚本同步。



lua就是为了保证事务
Lua脚本保证操作的原子性,而原子性是事务特性之一
Lua脚本
收藏了,感谢分享